Automatický přepínač
Souhrn tématu
Diskuze se zaměřuje na zkušenosti s automatickými přepínači, zejména jejich zapojení, mechanické blokování a kompatibilitu s modulovými rozváděči. Uživatelé řeší, zda lze síť nastavit jako hlavní zdroj a jak využít pomocné kontakty pro ovládání dalších stykačů. Dále se probírá použití časových relé pro bezpečné přepínání a zkušenosti s různými typy stykačů včetně čínských kopií Schneidera.
-
skybor
- Příspěvky: 1479
- Registrován: pon dub 24, 2023 8:47 am
- Reputace: 222
- Lokalita: Lašská brána Beskyd
- Systémové napětí: 48V
- Výkon panelů [Wp]: 8kWp
- Kapacita baterie [kWh]: 20kWh
Re: Automatický přepínač
Bohužel neřešitelné u našeho "chytrého" dvojnádržového bojleru Aristoncipis píše: úte led 30, 2024 4:30 pmBojler se da pripadne poresit druhou nebo dvojitou spiralou, vyjde to nasobne levneji nez stykacomat. A pokud je v nem druha jimka, pro dalsi teleso, tak uz vubec bych nad tim nepremyslel. Az nam zdechne nekdy na baraku bojler 125, tak ho pak za takovy vymenim, misto dvojite spiraly.
SkyFVE 8 kWp na výzkumné "chytré" chatě. 4x MPPT Epever XTRA4415N 4x40A, 3x LG Chem Li-Ion 12s 156Ah (cca 20 kWh/44V), SkyPowerBox LF 4810 1kVA, Victron MP 48/3000, REVO VM II 5.5kW + PLC Siemens Logo! + Dell Optiplex 3040 Micro (Proxmox: HA, Node-RED, InfluxDB, Grafana, Mqtt, Zigbee2Mqtt, Samba, Tailscale)
-
eman
- Příspěvky: 2818
- Registrován: pát srp 31, 2012 9:20 pm
- Reputace: 308
- Lokalita: Praha
- Systémové napětí: 48V
- Chci prodávat energii: NE
- Chci/Mám dotaci: NE
Re: Automatický přepínač
Přesně takto jsem to řešil já. Pro 5ti členou rodinu byla 125l málo, zvlášť když máte doma puberťáky. Koupil jsem OKC 300 NTR/HP. Dole je převinuté 3kW suché těleso pro FVE, uprostřed 4,5kW připojená na DS pro nouzový dohřev přes automatizaci. Paradox je, že ohřev těch 300 litrů nás vychází levněji, než ta malá 125. Ta musela být dohřívána neustále a hlavně mám dojem, že ty nástěnné bojlery mají děsivé ztráty.
10kWp JJZ, 3x SmartSolar 150/85, 3xVictron MP II 5kVA v paralelním režimu, Smartshunt, Cerbo GX, 16x400Ah LiFePO4 s JK BMS B2A24S20P + JK BMS Invertor
-
fiha
- Příspěvky: 20
- Registrován: pon dub 03, 2023 2:51 pm
- Reputace: 1
Re: Automatický přepínač
Tak mi to nedalo a tu čínu rozebral.Chtěl jsem vědět jestli jsou mikrospínače na straně DC nebo AC.Mám je na AC.Ale příjde mi,že tam mám moc elektroniky.Alespoň podle foto co jsem našel na internetu.
-
Alfonz
- Příspěvky: 82
- Registrován: čtv bře 17, 2022 1:14 pm
- Reputace: 14
- Lokalita: SK - Myjava, ČR -Sulice
- Systémové napětí: 24V
- Výkon panelů [Wp]: 1880
- Kapacita baterie [kWh]: 7,1
Re: Automatický přepínač
Pôvodne som používal prepínač sietí ako tu má na foto fiha, spravil asi 100 prepnutí a do dnes funguje bez problémov. Nevošiel ale do klasického rozvadzača a preto som ho vymenil za tento: https://www.geya.net/product/g2r-63-ii- ... er-switch/
Vojde bez problémov do rozvadzača, prepínanie je neporovnateľne tichšie, čo je pre mňa dosť podstatné keďže prepína prakticky každý deň. Ale zase sa nedá ovládať externe, čo mne ale nevadí, vypne menič a prepínač spadne na DS.
Vojde bez problémov do rozvadzača, prepínanie je neporovnateľne tichšie, čo je pre mňa dosť podstatné keďže prepína prakticky každý deň. Ale zase sa nedá ovládať externe, čo mne ale nevadí, vypne menič a prepínač spadne na DS.
1,88kWp, Victron 150/45, epsolar 3215BN, Lifepo4 8s 280Ah,JK BMS B2A8S20P, Victron smart shunt, victron phoenix smart 24/3000, rpi3b+ venus OS
-
Soban
- Příspěvky: 4570
- Registrován: pon úno 07, 2022 10:11 pm
- Reputace: 305
- Lokalita: Zlaté Hory / Olomouc
- Systémové napětí: 24V
- Výkon panelů [Wp]: 3600
- Kapacita baterie [kWh]: 16
- Chci prodávat energii: NE
- Chci/Mám dotaci: NE
- Bydliště: Zlaté Hory
Re: Automatický přepínač
Vleze se do rozvaděče, ale musíš tu lištu dát na dno, nesmí být na sloupečkách, normálním jističům to nevadí netrčí pak tak moc ven.... 
3,6kWp
| 2x MUST PV18-3024 VHM, 3kW/24V | 16kWh 
-
kodl69
- Příspěvky: 8263
- Registrován: sob črc 19, 2014 8:56 pm
- Reputace: 1043
- Lokalita: severně od Brna
- Systémové napětí: 48V
- Výkon panelů [Wp]: 8kWp
- Kapacita baterie [kWh]: 12kWh
- Chci prodávat energii: NE
- Chci/Mám dotaci: NE
Re: Automatický přepínač
ten přepínač geya ve 4p verzi jsem si zkusmo objednal, mám dělat nějakej FV ohřev se dvěma sitonama, tak uvidím, jak to pojede...
ostrov skoro 8kWp neustále ve stádiu zrodu: smartshunt(ex WBJR), MPPT150/45, MPPT 250/100(ex midnitesolar 150 clasic lite), 16S a různě P cca 340Ah Winston, MP II 5000,( ex Powerjack 8kW, ex samodomo cca 4kW). 48V DC rozvody a spotřebiče.
- tomas
- Příspěvky: 2579
- Registrován: pon bře 07, 2011 11:05 am
- Reputace: 243
- Bydliště: Třinec
Re: Automatický přepínač
Já ten GEYA G2R rozebral, zde jsou fotky střev:
https://solarforum.cz/viewtopic.php?p=29413#p29413
https://solarforum.cz/viewtopic.php?p=29413#p29413
Chci elektrárnu s licencí a s prodejem přebytků nebo komunitní výměnou energie: ANO
-
kodl69
- Příspěvky: 8263
- Registrován: sob črc 19, 2014 8:56 pm
- Reputace: 1043
- Lokalita: severně od Brna
- Systémové napětí: 48V
- Výkon panelů [Wp]: 8kWp
- Kapacita baterie [kWh]: 12kWh
- Chci prodávat energii: NE
- Chci/Mám dotaci: NE
Re: Automatický přepínač
Tak tohle mě strach nedovolí použít. No co už, je to objednaný...
ostrov skoro 8kWp neustále ve stádiu zrodu: smartshunt(ex WBJR), MPPT150/45, MPPT 250/100(ex midnitesolar 150 clasic lite), 16S a různě P cca 340Ah Winston, MP II 5000,( ex Powerjack 8kW, ex samodomo cca 4kW). 48V DC rozvody a spotřebiče.
-
Franta2776
- Příspěvky: 5486
- Registrován: pon úno 01, 2021 4:00 pm
- Reputace: 544
Re: Automatický přepínač
Pánové mě se silový kontakt vyhřál při cca 20A a je na 63A.
Z 6ks mi po cca 2 letech fungují 3, zbytek šrot
Největší mrdka co jsem na Ali koupil.Ani bych to nemontovat.
Z 6ks mi po cca 2 letech fungují 3, zbytek šrot
Největší mrdka co jsem na Ali koupil.Ani bych to nemontovat.
32540Wp, 90ks vakuové trubice jihozápad, (Lifepo4 17S 520Ah, trakční gel 800Ah), Axpert Max 7200VA, Easun Isolar 5500VA,Multiplus 2 48/5000,MPPT 150/85, 150/100
Pojízdná FV 200Wp=2x100Wp flexibilní+4x280Ah lifepo4+měnič 1500W
Pojízdná FV 200Wp=2x100Wp flexibilní+4x280Ah lifepo4+měnič 1500W
-
ElektroEzs
- Příspěvky: 2831
- Registrován: stř zář 21, 2022 10:03 am
- Reputace: 99
- Lokalita: okolí Teplic
- Systémové napětí: 48V
- Výkon panelů [Wp]: 8340
- Kapacita baterie [kWh]: 14,4
- Chci prodávat energii: NE
- Chci/Mám dotaci: NE
Re: Automatický přepínač
Ja mam od GEAY stykace na vytezovani spinaji dost casto asi je radsi otevru a kouknu jak jsou na tom.
1: JZ 5460 Wp Ja Solar, JV 960 Wp Leapton, SV 1920 Wp Leapton, MPPT 250/100, MPPT 150/35, MPPT 150/45, 2x parallel Multiplus 2 5000VA, Cerbo GX + touch LCD, 16 x EVE 280Ah LiFePO4 + JK BMS 200A + SmartShunt 500A
2: JZ 3600 Wp Canadian Solar, V 1800 Wp Canadian Solar, MPPT 150/70, MPPT 150/35, Multiplus 2 5000VA, Cerbo GX + touch LCD, 16 x EVE 280Ah LiFePO4 + JK BMS 200A + BMV700
2: JZ 3600 Wp Canadian Solar, V 1800 Wp Canadian Solar, MPPT 150/70, MPPT 150/35, Multiplus 2 5000VA, Cerbo GX + touch LCD, 16 x EVE 280Ah LiFePO4 + JK BMS 200A + BMV700
-
rva
- Příspěvky: 4721
- Registrován: úte dub 23, 2013 10:21 am
- Reputace: 914
- Lokalita: Kousek od Lysé nad Labem
- Systémové napětí: 48V
- Výkon panelů [Wp]: 46000
- Kapacita baterie [kWh]: 40
- Chci prodávat energii: NE
- Chci/Mám dotaci: NE
- Bydliště: Kousek od Lysé nad Labem
Re: Automatický přepínač
I k takovým věcem se hodí termokamera. Když něco, tak narazím na špatně dotažený kontakt ve svorce.
_______________________________________________________________________
43 kWp, LiFePO4 62 kWh,
EPSolar 60 A/150 V ET6415N + 3x Isolar SM II (5 kW, 450 V, 80 A) + Axpert PIP 5048MS
43 kWp, LiFePO4 62 kWh,
EPSolar 60 A/150 V ET6415N + 3x Isolar SM II (5 kW, 450 V, 80 A) + Axpert PIP 5048MS
-
mpro
- Příspěvky: 42
- Registrován: úte kvě 31, 2016 2:11 pm
- Reputace: 1
- Lokalita: Jižní morava
- Výkon panelů [Wp]: 1000/nové 4100
- Kapacita baterie [kWh]: 3
- Bydliště: Brno
Re: Automatický přepínač
Tak ty fotky GEYA G2R mě děsí, jak kratký vzdálenosti od sebe jsou DS a menič. Natáhnutí oblouku je pak otázkou náhody a jakmile se začne opalovat kontakt přěskočí do měniče ! Fuj! Má to ten TOMZx.... lepší, tj je tam daleko delší vzdálenost? Z tech fotek co tu jsou to nevidím. Nemá nekdo detail vzdálenosti kontatků od sebe ? Díky
Ostrov: EASUN IGrid VX IV 5.6kW @48V; 12 x 410Wp SunTech; 15,3kWh EVE baterie 16x280Ah, JK BMS 200A
(předchozí MUST PV18-2K HM,3KVA/2.4KW, 24V, 40A MPPT; 4x255Wp Benq panely, olovo 24V 170Ah)
micro elektrárna EPEVER 4210A @ 24V, 4 x 55Wp amorf, pro DC spotřebiče stále jede - byl to první pokus
(předchozí MUST PV18-2K HM,3KVA/2.4KW, 24V, 40A MPPT; 4x255Wp Benq panely, olovo 24V 170Ah)
micro elektrárna EPEVER 4210A @ 24V, 4 x 55Wp amorf, pro DC spotřebiče stále jede - byl to první pokus
-
skybor
- Příspěvky: 1479
- Registrován: pon dub 24, 2023 8:47 am
- Reputace: 222
- Lokalita: Lašská brána Beskyd
- Systémové napětí: 48V
- Výkon panelů [Wp]: 8kWp
- Kapacita baterie [kWh]: 20kWh
Re: Automatický přepínač
Čím dál víc mne ujišťujete, že má volba, řešit vše manuálním přepínáním, byla správná 
SkyFVE 8 kWp na výzkumné "chytré" chatě. 4x MPPT Epever XTRA4415N 4x40A, 3x LG Chem Li-Ion 12s 156Ah (cca 20 kWh/44V), SkyPowerBox LF 4810 1kVA, Victron MP 48/3000, REVO VM II 5.5kW + PLC Siemens Logo! + Dell Optiplex 3040 Micro (Proxmox: HA, Node-RED, InfluxDB, Grafana, Mqtt, Zigbee2Mqtt, Samba, Tailscale)
-
jova
- Příspěvky: 326
- Registrován: ned črc 10, 2016 10:39 pm
- Reputace: 34
- Lokalita: Táborsko
- Systémové napětí: 48V
- Výkon panelů [Wp]: 14,2kWp
- Kapacita baterie [kWh]: 24kWh
- Chci prodávat energii: NE
- Chci/Mám dotaci: NE
Re: Automatický přepínač
Neměřil jsem to, ale bude to určitě přes 2cm. Ostatně mrkni na video:mpro píše: úte úno 06, 2024 9:35 amTak ty fotky GEYA G2R mě děsí, jak kratký vzdálenosti od sebe jsou DS a menič. Natáhnutí oblouku je pak otázkou náhody a jakmile se začne opalovat kontakt přěskočí do měniče ! Fuj! Má to ten TOMZx.... lepší, tj je tam daleko delší vzdálenost? Z tech fotek co tu jsou to nevidím. Nemá nekdo detail vzdálenosti kontatků od sebe ? Díky
- abrams
- Příspěvky: 2780
- Registrován: ned črc 17, 2011 12:19 pm
- Reputace: 427
- Lokalita: Brno
- Bydliště: Brno
Re: Automatický přepínač
Zdravím ,
Větší poroblém u tohoto modelu je potřeba DS AC k přepnutí na FVE stranu -> bez DS AC nepřepne
.
Problém silových kontaktů je jejich konstrukce - ploché měděné destičky . To není dobře .
Oba nedostatky jsem vyřešil a popsal zde : úprava ATS Tomzn
Elektronům zdar
Extra plošňák je cca 5sekund zpožďovák přepnutí na FVE stranu - to aby se měnič rozkoukal a stabilizoval než dostane plný záběr .fiha píše: pát úno 02, 2024 4:42 pmATa.jpg20240201_111731[1].jpg20240201_105216[1].jpgTak mi to nedalo a tu čínu rozebral.Chtěl jsem vědět jestli jsou mikrospínače na straně DC nebo AC.Mám je na AC.Ale příjde mi,že tam mám moc elektroniky.Alespoň podle foto co jsem našel na internetu.
Větší poroblém u tohoto modelu je potřeba DS AC k přepnutí na FVE stranu -> bez DS AC nepřepne
Problém silových kontaktů je jejich konstrukce - ploché měděné destičky . To není dobře .
Oba nedostatky jsem vyřešil a popsal zde : úprava ATS Tomzn
Elektronům zdar
3,96kWp monokrystalů + 2x regl PCM60X + 24kWh LiFePO4 + 6kW HF sínus měnič 48MWh+ , celé na 52V systému .
Chibi v textu vyhrazeny
Chibi v textu vyhrazeny
- gupa
- Příspěvky: 3663
- Registrován: sob pro 29, 2012 10:22 pm
- Reputace: 169
- Lokalita: pod Brnem
- Systémové napětí: 24V
Re: Automatický přepínač
Další rok a pár měsíců uplynulo. Jak natom ty přepínače jsou a jak si vedou?vanilka píše: čtv led 18, 2024 3:56 pmJe to jednoduchý. Chceš-li automatický přepínání, musí být Common a Backup lines připojený dle schématu, přičemž prioritu má Common lines. Nechceš-li automatický přepínání, nemusíš připojovat ani jedno. A ohledně spolehlivosti, používám několik kusů 125A verze už přes rok (některý řádově stovky přepnutí i v zátěži) a zatím bez ztráty kytičky.
3x2000VA-VMP-par, NiCd 24V, 22x210-320Wp, 2x85A-VMPPT, ABC-&-XYZ mypower.cz Ať ti to běží jako hodinky na baterku s čerstvou expirací! Zdejší slova: To by bylo, abychom na tom šetření nevydělali!
-
vanilka
- Příspěvky: 399
- Registrován: stř kvě 05, 2021 2:57 pm
- Reputace: 119
- Lokalita: Beroun, Příbram
Re: Automatický přepínač
Na bytě stále přepíná ten původní TOMZN 125A (tzn.už od roku 2022). Na budově už není ani jeden, jelikož jsem přešel na ostrov a není tedy na co přepínat
. Ale jeden z těch demontovaných jsem instaloval na sousední RD a přepíná tam mezi přívodem z FVE na budově a přívodem z DS. Takže abych odpověděl na Tvojí otázku, zatím si vedou bez ztráty kytičky 
1408kg Enersys SBS + 82kWh Liion / 20kWp+
-
peklo666
- Příspěvky: 8
- Registrován: stř srp 13, 2025 2:39 pm
- Reputace: 0
- Lokalita: mělník
- Výkon panelů [Wp]: 9,5 kwp
- Kapacita baterie [kWh]: 16Kwh
Re: Automatický přepínač
Zdar solárníci, včera dorazil z číny přepínač 38A.
Cena 3070 Kč.
Potřebuji nějaké schema zapojení automatizace.
Mám easun 11Kw,bms JKV19
Nevím jak to ovládat.
Díky.
Cena 3070 Kč.
Potřebuji nějaké schema zapojení automatizace.
Mám easun 11Kw,bms JKV19
Nevím jak to ovládat.
Díky.
-
peklo666
- Příspěvky: 8
- Registrován: stř srp 13, 2025 2:39 pm
- Reputace: 0
- Lokalita: mělník
- Výkon panelů [Wp]: 9,5 kwp
- Kapacita baterie [kWh]: 16Kwh
Re: Automatický přepínač
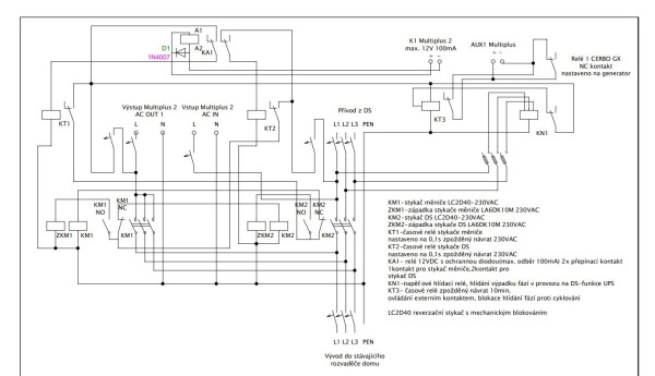
Jsou to reverzační stykače Schneider s mechanickými západkami.
-
ElektroEzs
- Příspěvky: 2831
- Registrován: stř zář 21, 2022 10:03 am
- Reputace: 99
- Lokalita: okolí Teplic
- Systémové napětí: 48V
- Výkon panelů [Wp]: 8340
- Kapacita baterie [kWh]: 14,4
- Chci prodávat energii: NE
- Chci/Mám dotaci: NE
Re: Automatický přepínač
Stykace se zapadkama pouzivam u rodicu
1: JZ 5460 Wp Ja Solar, JV 960 Wp Leapton, SV 1920 Wp Leapton, MPPT 250/100, MPPT 150/35, MPPT 150/45, 2x parallel Multiplus 2 5000VA, Cerbo GX + touch LCD, 16 x EVE 280Ah LiFePO4 + JK BMS 200A + SmartShunt 500A
2: JZ 3600 Wp Canadian Solar, V 1800 Wp Canadian Solar, MPPT 150/70, MPPT 150/35, Multiplus 2 5000VA, Cerbo GX + touch LCD, 16 x EVE 280Ah LiFePO4 + JK BMS 200A + BMV700
2: JZ 3600 Wp Canadian Solar, V 1800 Wp Canadian Solar, MPPT 150/70, MPPT 150/35, Multiplus 2 5000VA, Cerbo GX + touch LCD, 16 x EVE 280Ah LiFePO4 + JK BMS 200A + BMV700
Kdo je online
Uživatelé prohlížející si toto fórum: Claudebot [Bot] a 0 hostů
