Menič do 1000W s najnižšou možnou spotrebou v nečinnosti
Souhrn tématu
Uživatelé hledají meniče s výkonem do 1000W, které mají co nejnižší spotřebu v nečinnosti, aby minimalizovali zbytečné ztráty energie. Diskuze obsahuje zkušenosti s různými modely, tipy na zapojení relé a časových konstant pro snížení odběru v pohotovostním režimu. Doporučují se například malé měniče Victron a řešení spouštění měniče na přání spotřebiče pro maximální efektivitu.
- slavo
- Příspěvky: 178
- Registrován: pon říj 18, 2021 11:59 am
- Reputace:0
Menič do 1000W s najnižšou možnou spotrebou v nečinnosti
Zdravím vás, viete o nejakom meniči 500-1000W, ktorý má najnižšiu spotrebu v nečinnosti? Vďaka za rady
Mivvy 202Ah LiFEPO4 batéria - 24V, panely 8x455Wp - 4s2p, Axpert king II - 24V
- kodl69
- Příspěvky: 8399
- Registrován: sob črc 19, 2014 8:56 pm
- Reputace:1081
- Lokalita: severně od Brna
- Systémové napětí: 48V
- Výkon panelů [Wp]: 8kWp
- Kapacita baterie [kWh]: 12kWh
- Chci prodávat energii: NE
- Chci/Mám dotaci: NE
Re: Menič do 1000W s najnižšou možnou spotrebou v nečinnosti
jasně, malej victron. ať už 24 nebo 48V verze. Ale ještě lepší řešení je spuštění měniče "na přání spotřebiče" to jsem už na nějaký chaty dělal a s ledničkou to jede super. Klidová spotřeba 40mA /24V
ostrov skoro 8kWp neustále ve stádiu zrodu: smartshunt(ex WBJR), MPPT150/45, MPPT 250/100(ex midnitesolar 150 clasic lite), 16S a různě P cca 340Ah Winston, MP II 5000,( ex Powerjack 8kW, ex samodomo cca 4kW). 48V DC rozvody a spotřebiče.
- slavo
- Příspěvky: 178
- Registrován: pon říj 18, 2021 11:59 am
- Reputace:0
Re: Menič do 1000W s najnižšou možnou spotrebou v nečinnosti
presne nad tym uvazujem..mam nejake menice, ktore sa spustaju cez externy ovladac..asi beznapatovy, tak by som to odpojil a pripojil tam nejake IOT..ale toto, co pises je zaujimave..vies dat tip? vdakakodl69 píše:jasně, malej victron. ať už 24 nebo 48V verze. Ale ještě lepší řešení je spuštění měniče "na přání spotřebiče" to jsem už na nějaký chaty dělal a s ledničkou to jede super. Klidová spotřeba 40mA /24V
Mivvy 202Ah LiFEPO4 batéria - 24V, panely 8x455Wp - 4s2p, Axpert king II - 24V
- kodl69
- Příspěvky: 8399
- Registrován: sob črc 19, 2014 8:56 pm
- Reputace:1081
- Lokalita: severně od Brna
- Systémové napětí: 48V
- Výkon panelů [Wp]: 8kWp
- Kapacita baterie [kWh]: 12kWh
- Chci prodávat energii: NE
- Chci/Mám dotaci: NE
Re: Menič do 1000W s najnižšou možnou spotrebou v nečinnosti
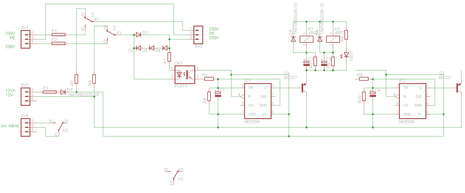
Vytvořil kdysi v dávnověku, kdy se tady řešily samodomo instalace FRSO: druhá 555 je tam zbytečná. Diody D1 až D4 musí snést proud zátěže za všech okolností, tj aspoň 30A TO247 diody. optočlen co padne do ruky, R5C1 určují, jak dlouho zůstane měnič zapnutej po odpojení spotřebiče. Funguje to tak, že do rozvodu se pouští 12V (24V po úpravě napájení 555 ) přes odpory R7, R8 , K1 a diody v sérii. pokud se zapojí ohmická zátěž (což jistě není spínanej zdroj v NB, LED žárovka ani jiná elektronika), třeba vařič nebo chladnička, díky úbytku na D2-D4 se sepne optočlen, přes něj 555 a dále dvojice relé, K1 musí zvládat max. proud obvodu, k2 spíná měnič, stačí signální. C2R3 a C3R4 jsou kvůli snížení odběru relé za chodu měniče, vlastně tam nemusí být. Časová konstanta R5C1 je potřeba aspoň taková, aby stihl najet měnič. Když měnič jede, tak zátěž pořád udržuje úbytky napětí na D2-D4 (D1 uzavírá obvod pro druhou půlvlnu) a dokud protéká proud (jede kompresor v ledničce, ohřívá se voda v konvici...) je sepnutý výstup 555, po ukončení odběru podrží relé díky čas. konstantě R5C1 a pak zase všechno znovu. Testovací proud stací 20mA, tj odpory R7+ R8 cca 500ohm, R1, R2 cca 200 ohm. Mám někde i návrh desky pro 2x finder 4052 a skleněný pojistky 20x5mm...
ostrov skoro 8kWp neustále ve stádiu zrodu: smartshunt(ex WBJR), MPPT150/45, MPPT 250/100(ex midnitesolar 150 clasic lite), 16S a různě P cca 340Ah Winston, MP II 5000,( ex Powerjack 8kW, ex samodomo cca 4kW). 48V DC rozvody a spotřebiče.
- FRSO
- Příspěvky: 2472
- Registrován: ned srp 14, 2011 10:13 pm
- Reputace:163
- Lokalita: poblíž Hodonína
- Systémové napětí: >48V
- Výkon panelů [Wp]: 7200
- Kapacita baterie [kWh]: 9
Re: Menič do 1000W s najnižšou možnou spotrebou v nečinnosti
Jj, je tak už pár let, ve schématu chybí propoj+12V od 555 nahoru k relátkám, C2R3 snižuje držící proud relé na udržitelném napětí a snižuje tím proud relé, C2 sepne relé naplno než se nabije a R3 ho drží menším bezpečným proudem, stejné je to u C3R4. Zkusím pohledat ty hodnoty součástek, zkušený technik si s tím ale bez problémů poradí.kodl69 píše:Vytvořil kdysi v dávnověku, kdy se tady řešily samodomo instalace FRSO: druhá 555 je tam zbytečná. Diody D1 až D4 musí snést proud zátěže za všech okolností, tj aspoň 30A TO247 diody. optočlen co padne do ruky, R5C1 určují, jak dlouho zůstane měnič zapnutej po odpojení spotřebiče. Funguje to tak, že do rozvodu se pouští 12V (24V po úpravě napájení 555 ) přes odpory R7, R8 , K1 a diody v sérii. pokud se zapojí ohmická zátěž (což jistě není spínanej zdroj v NB, LED žárovka ani jiná elektronika), třeba vařič nebo chladnička, díky úbytku na D2-D4 se sepne optočlen, přes něj 555 a dále dvojice relé, K1 musí zvládat max. proud obvodu, k2 spíná měnič, stačí signální. C2R3 a C3R4 jsou kvůli snížení odběru relé za chodu měniče, vlastně tam nemusí být. Časová konstanta R5C1 je potřeba aspoň taková, aby stihl najet měnič. Když měnič jede, tak zátěž pořád udržuje úbytky napětí na D2-D4 (D1 uzavírá obvod pro druhou půlvlnu) a dokud protéká proud (jede kompresor v ledničce, ohřívá se voda v konvici...) je sepnutý výstup 555, po ukončení odběru podrží relé díky čas. konstantě R5C1 a pak zase všechno znovu. Testovací proud stací 20mA, tj odpory R7+ R8 cca 500ohm, R1, R2 cca 200 ohm. Mám někde i návrh desky pro 2x finder 4052 a skleněný pojistky 20x5mm...
5,4 kWp JJZ 4deg,1,8kWp JV 24deg, do 13.8.2022 bylo 3,6 kWp, MPII 5k, Victron MPPT 250/85-TR, aku 9,45 kWh Lion 15S, BMS 200A, Smart Shunt 500A.
k 27.3.2025 13250kWh
K 22.10.2025 16550kWh
k 27.3.2025 13250kWh
K 22.10.2025 16550kWh
- slavo
- Příspěvky: 178
- Registrován: pon říj 18, 2021 11:59 am
- Reputace:0
Re: Menič do 1000W s najnižšou možnou spotrebou v nečinnosti
vdaka, z tych menicov do 1000 W vie niekto poradit taky s najnizsou spotrebou bez zataze a s najvacsou ucinnostou?
Mivvy 202Ah LiFEPO4 batéria - 24V, panely 8x455Wp - 4s2p, Axpert king II - 24V
- milhaus
- Příspěvky: 273
- Registrován: úte úno 05, 2013 8:32 pm
- Reputace:51
- Lokalita: Zábřeh 78901
- Systémové napětí: >48V
- Výkon panelů [Wp]: 10500
- Kapacita baterie [kWh]: 24
- rottenkiwi
- Příspěvky: 5451
- Registrován: pát úno 13, 2015 2:24 pm
- Reputace:287
- Lokalita: SO, SK
- Bydliště: SO, SK
Re: Menič do 1000W s najnižšou možnou spotrebou v nečinnosti
Toto tu som teraz meral, zerie 7.27 W
,
,
Kdo je online
Uživatelé procházející toto fórum: Claudebot [Bot]
