moje malá kumbálová
-
- Příspěvky: 567
- Registrován: pon kvě 09, 2022 8:31 am
- Reputace: 9
- Lokalita: Litomyšlsko
- Systémové napětí: >48V
- Výkon panelů [Wp]: 5,600
- Kapacita baterie [kWh]: 14,4
- Chci prodávat energii: NE
- Chci/Mám dotaci: NE
Re: moje malá kumbálová
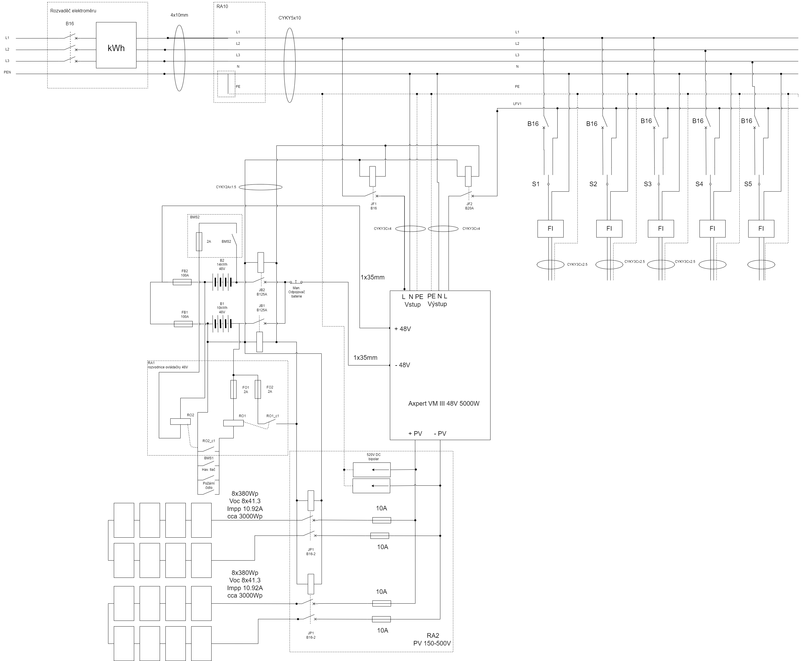
Havárie typu zkrat ve střídači? Jištění nevypne, to je fakt. A kdo nebo co rozhodne o vypnutí?
5,6kW , RESACS, EPEVER, Pb-C 14,4kW
Teorie=vše víme ale nic nefunguje
Praxe=vše funguje a nevíme proč
Teorie spojena s praxí=nic nefunguje a nikdo neví proč
Teorie=vše víme ale nic nefunguje
Praxe=vše funguje a nevíme proč
Teorie spojena s praxí=nic nefunguje a nikdo neví proč
-
- Příspěvky: 46
- Registrován: čtv kvě 05, 2022 6:30 pm
- Reputace: 2
- Lokalita: Zlín
- Systémové napětí: 48V
- Výkon panelů [Wp]: 7100
- Kapacita baterie [kWh]: 14
- Chci prodávat energii: NE
- Chci/Mám dotaci: NE
- Bydliště: Zlin
Re: moje malá kumbálová
Jenom taková chybička. Na tom Axpertu jsou přehozené PE a L .Elektrikář to pochopí ale kazí to dojem 

JJZ 2.3kWp+ JJZ 2.4 kWp , JV 2.4kWp , EASUN 5.5kw /48V , 280Ah/48V Lifepo4 . Částečný přepínací ostrov v RD .
-
- Příspěvky: 140
- Registrován: stř říj 06, 2021 9:03 pm
- Reputace: 18
- Lokalita: Praha Západ
- Systémové napětí: 48V
- Výkon panelů [Wp]: 6000
- Kapacita baterie [kWh]: 24
- Chci prodávat energii: NE
- Chci/Mám dotaci: NE
Re: moje malá kumbálová
Nemám tam stykač, ale dvojitý jistič https://www.oez.cz/lte-16b-2 s vyrážecí cívkou. Podle parametrů to odpojí 144V DC, je tam sice 300V, ale prostě doufám, že to zhasne. Když bude v měniči zkrat tak tam bude malé napětí. Když jiná cívka odpojí zátěž, tak klesne proud.Skrat píše:co je to za stykač? Jak odpojuje panely? při 300V a 10A. Nehoří kontakty?
Je to havarijní odpojení, jen tak pro radost to zkoušet za plného loadu rozhodně nebudu. Tady se nebojím o tyhle kontakty, ale o měnič jako takový ....
2x 3kWp 2x 5kW 24kWh - Moje malá kumbálová: https://forum.mypower.cz/viewtopic.php?t=7587
-
- Příspěvky: 140
- Registrován: stř říj 06, 2021 9:03 pm
- Reputace: 18
- Lokalita: Praha Západ
- Systémové napětí: 48V
- Výkon panelů [Wp]: 6000
- Kapacita baterie [kWh]: 24
- Chci prodávat energii: NE
- Chci/Mám dotaci: NE
Re: moje malá kumbálová
Ano, dělám druhý string, ale ještě tam není zapojený. Je potřeba 2x12A minimálně. S tou 10A kou to sezonu přežilo pro 3kWp na jih, dle měření špička 3200W. Což bude více než 10A.Pawel píše:A 10A pojistka od panelů je asi taky málo. Už někdy odpínal ten stykač panely třeba při výkonu 5kWp?
Předělám to.
2x 3kWp 2x 5kW 24kWh - Moje malá kumbálová: https://forum.mypower.cz/viewtopic.php?t=7587
-
- Příspěvky: 140
- Registrován: stř říj 06, 2021 9:03 pm
- Reputace: 18
- Lokalita: Praha Západ
- Systémové napětí: 48V
- Výkon panelů [Wp]: 6000
- Kapacita baterie [kWh]: 24
- Chci prodávat energii: NE
- Chci/Mám dotaci: NE
Re: moje malá kumbálová
Vypnutí může sepnout BMS1, BMS2, havarijní tlačítko nebo požární čidlo. To je zatím všeACDC píše:Havárie typu zkrat ve střídači? Jištění nevypne, to je fakt. A kdo nebo co rozhodne o vypnutí?

O odpojení všeho na základě vypadnutí vstupního jističe jsem zatím neuvažoval.
2x 3kWp 2x 5kW 24kWh - Moje malá kumbálová: https://forum.mypower.cz/viewtopic.php?t=7587
-
- Příspěvky: 140
- Registrován: stř říj 06, 2021 9:03 pm
- Reputace: 18
- Lokalita: Praha Západ
- Systémové napětí: 48V
- Výkon panelů [Wp]: 6000
- Kapacita baterie [kWh]: 24
- Chci prodávat energii: NE
- Chci/Mám dotaci: NE
Re: moje malá kumbálová
Opravil a aktualizoval jsem schema.
Jištění stringů jsem rozdělil a udělám ho podle schematu. Taky mám zapojené špatně přepěťovky, ty přehodím přímo na vstup střídače.
Jištění stringů jsem rozdělil a udělám ho podle schematu. Taky mám zapojené špatně přepěťovky, ty přehodím přímo na vstup střídače.
2x 3kWp 2x 5kW 24kWh - Moje malá kumbálová: https://forum.mypower.cz/viewtopic.php?t=7587
-
- Příspěvky: 1787
- Registrován: úte říj 12, 2021 10:43 am
- Reputace: 314
- Lokalita: Blízko Ústí nad Labem
- Systémové napětí: 48V
- Výkon panelů [Wp]: 10790
- Kapacita baterie [kWh]: 13
- Chci prodávat energii: NE
- Chci/Mám dotaci: NE
Re: moje malá kumbálová
Podle parametrů je jeden pól na 72V a těch 144V je při sériovém zapojení obou kontaktů. Pokud ho zapojíš tak, že bude vypínat + i - tak budeš mít pěkný ohňostroj, protože povolené napětí překročíš 4x...
Nebylo by lepší koupit rovnou DC jistič - třeba ETI?
Nebylo by lepší koupit rovnou DC jistič - třeba ETI?
mobilní elektrárna 3x Uni-solar PVL-68 a Victron 75/15 MPPT
doma 3280 Wp JV, 3810 Wp JZ, 3690 Wp SZ, Easun SMW 8k (rebrandovaný MAX 8 kW), aku 13kWh 16s LiFePO4
doma 3280 Wp JV, 3810 Wp JZ, 3690 Wp SZ, Easun SMW 8k (rebrandovaný MAX 8 kW), aku 13kWh 16s LiFePO4
-
- Příspěvky: 140
- Registrován: stř říj 06, 2021 9:03 pm
- Reputace: 18
- Lokalita: Praha Západ
- Systémové napětí: 48V
- Výkon panelů [Wp]: 6000
- Kapacita baterie [kWh]: 24
- Chci prodávat energii: NE
- Chci/Mám dotaci: NE
Re: moje malá kumbálová
Napětí překročím 2x , ale to je jedno, stejně to je moc. Koukal jsem se na DC jističe a není to tak drahé, asi to příležitostně vyměním.
2x 3kWp 2x 5kW 24kWh - Moje malá kumbálová: https://forum.mypower.cz/viewtopic.php?t=7587
- marko250
- Příspěvky: 3465
- Registrován: ned led 12, 2014 7:41 pm
- Reputace: 525
- Lokalita: Hlučín
- Bydliště: Hlučín
Re: moje malá kumbálová
Předělali už to CPM na plynule nastavitelné hodnoty,konzultoval jsem to s GWL a bylo mi řečeno s odstupem, že se na tom pracuje (rok a něco zpět)?
16kWp/JZ-50°/20xChaori 230 ,JV-90°/8xLeapton 650 + <JZ-90° /15xJAsolar / Mono 385, regl Midnite Classic 150<89A> , 1x EASUN <80A> a 1x EASUN <100A>,baterka 17s 54.4VDC LFP4/784Ah<uloží 42kWh>,ŠKATULE 11kW
- Skrat
- Příspěvky: 621
- Registrován: sob zář 24, 2016 10:39 pm
- Reputace: 22
- Lokalita: Veselí nad lužnicí
- Systémové napětí: 48V
- Výkon panelů [Wp]: 7,38kWp
- Kapacita baterie [kWh]: 900Ah
- Chci prodávat energii: NE
- Chci/Mám dotaci: NE
- Bydliště: Veselí nad Lužnicí
Re: moje malá kumbálová
Re: moje malá kumbálová
Nový příspěvek od mika » stř zář 28, 2022 9:07 pm
Napětí překročím 2x , ale to je jedno, stejně to je moc. Koukal jsem se na DC jističe a není to tak drahé, asi to příležitostně vyměním.
Jestli budete měnit ty jističe,tak dejte jen jeden.Zapojte ho až za přepěťovky na vstup do měniče.Vyrážecí cívka jistič schodí a do měniče nepude žádný napětí.Ušetříte za jeden jistič s vyrážecí cívkou. Jistič na DC ale stejně bude drahej.
Nový příspěvek od mika » stř zář 28, 2022 9:07 pm
Napětí překročím 2x , ale to je jedno, stejně to je moc. Koukal jsem se na DC jističe a není to tak drahé, asi to příležitostně vyměním.
Jestli budete měnit ty jističe,tak dejte jen jeden.Zapojte ho až za přepěťovky na vstup do měniče.Vyrážecí cívka jistič schodí a do měniče nepude žádný napětí.Ušetříte za jeden jistič s vyrážecí cívkou. Jistič na DC ale stejně bude drahej.
24V systém. V=1760Wp,Z= 3520Wp.J= 720Wp.Baterky Lion 600Ah celkem.Regulátor 2x6415AN+Must 80A/3000W+1x4415N na jižní stranu.Měnič victron 1200W+350W. Axpert VP 24/3000W na přebytky.Vše stále ve výstavbě.Začínám stavět 48V systém pro RD.Zatím 7,38kWp jih,Lion 900Ah.Epever 48/2000W na přebytky ,Victron 500W,Epever 5kW
-
- Příspěvky: 567
- Registrován: pon kvě 09, 2022 8:31 am
- Reputace: 9
- Lokalita: Litomyšlsko
- Systémové napětí: >48V
- Výkon panelů [Wp]: 5,600
- Kapacita baterie [kWh]: 14,4
- Chci prodávat energii: NE
- Chci/Mám dotaci: NE
Re: moje malá kumbálová
Tak já mám jen požární čidlo, ale těch bídných 2,5 kW max, co mi to dá, se nějak už nebojím.
5,6kW , RESACS, EPEVER, Pb-C 14,4kW
Teorie=vše víme ale nic nefunguje
Praxe=vše funguje a nevíme proč
Teorie spojena s praxí=nic nefunguje a nikdo neví proč
Teorie=vše víme ale nic nefunguje
Praxe=vše funguje a nevíme proč
Teorie spojena s praxí=nic nefunguje a nikdo neví proč
-
- Příspěvky: 140
- Registrován: stř říj 06, 2021 9:03 pm
- Reputace: 18
- Lokalita: Praha Západ
- Systémové napětí: 48V
- Výkon panelů [Wp]: 6000
- Kapacita baterie [kWh]: 24
- Chci prodávat energii: NE
- Chci/Mám dotaci: NE
Re: moje malá kumbálová
Znovu jsem to prošel a vstup pro panely se nesmí niky přizemnit, takže proto byly pojistky mezi měničem a přepěťovkou.Skrat píše:Neměli by býti zapojeny přepěťovky za pojistkama?
2x 3kWp 2x 5kW 24kWh - Moje malá kumbálová: https://forum.mypower.cz/viewtopic.php?t=7587
-
- Moderátor
- Příspěvky: 6225
- Registrován: pon srp 16, 2021 9:31 pm
- Reputace: 842
- Lokalita: blízko Brna
- Systémové napětí: 24V
- Výkon panelů [Wp]: 13+ kWp
- Kapacita baterie [kWh]: 40+15
- Chci prodávat energii: NE
- Chci/Mám dotaci: NE
- Bydliště: blízko Brna
Re: moje malá kumbálová
Ono by to mělo nejlépe být tak, že jsou pojistky na přívodu z panelů, pak přepěťovky a pak jističe na již spojené stringy. A jistič nejlépe s vyrážečem.
13,38 kWp: 9850 Wp Jih, 2040 Wp Východ, 1490 Wp Západ
Regulátory Epever a Victron
Phoenix 5 kVA + MP 24/5000 (můj byt + wifi/kamery/atd. + máti byt)
MP2 24/5000 vytěžování do akumulačních kamen
Epever 3kW vytěžování do bojlerů + žebříky
1 kW "nabíječka" 24 V
40 680 Wh staré olovo 15 258 Wh Li-Ion
záloha čerpadla ve sklepě MP12/3000/120-16 + 100Ah 12V monbat
Modře píši jako moderátor, černě jako člen.
Regulátory Epever a Victron
Phoenix 5 kVA + MP 24/5000 (můj byt + wifi/kamery/atd. + máti byt)
MP2 24/5000 vytěžování do akumulačních kamen
Epever 3kW vytěžování do bojlerů + žebříky
1 kW "nabíječka" 24 V
40 680 Wh staré olovo 15 258 Wh Li-Ion
záloha čerpadla ve sklepě MP12/3000/120-16 + 100Ah 12V monbat
Modře píši jako moderátor, černě jako člen.
-
- Příspěvky: 140
- Registrován: stř říj 06, 2021 9:03 pm
- Reputace: 18
- Lokalita: Praha Západ
- Systémové napětí: 48V
- Výkon panelů [Wp]: 6000
- Kapacita baterie [kWh]: 24
- Chci prodávat energii: NE
- Chci/Mám dotaci: NE
Re: moje malá kumbálová
Report za 2023.
Vyrobených a spotřebovaných 2MWh. Plný ostrov od dubna do konce října. Spokojenost.
Teď před Vánoci jsme měli velký výpadek DS a já měl baterky vybité, tak jsem změnil zimní strategii a držím to s nabitými bateriemi v bypassu.
Solar ve dne pokrývá spotřebu měniče, baterka necykluje. Nabíječka jí drží na 53.9V +-0.01V. Takže taková velká UPSka.
Další možnost je to úplně vypnout (v nouzi ručně zapnout), protože vlastní spotřeba měniče je 1.8kWh denně.
Vyrobených a spotřebovaných 2MWh. Plný ostrov od dubna do konce října. Spokojenost.
Teď před Vánoci jsme měli velký výpadek DS a já měl baterky vybité, tak jsem změnil zimní strategii a držím to s nabitými bateriemi v bypassu.
Solar ve dne pokrývá spotřebu měniče, baterka necykluje. Nabíječka jí drží na 53.9V +-0.01V. Takže taková velká UPSka.
Další možnost je to úplně vypnout (v nouzi ručně zapnout), protože vlastní spotřeba měniče je 1.8kWh denně.
2x 3kWp 2x 5kW 24kWh - Moje malá kumbálová: https://forum.mypower.cz/viewtopic.php?t=7587
Kdo je online
Uživatelé prohlížející si toto fórum: Claudebot [Bot], Seznam [Bot] a 0 hostů