Plán chata max 2kWp
- 
				Solarnoob
- Příspěvky: 132
- Registrován: pát dub 29, 2022 9:35 am
- Reputace: 9
- Lokalita: Kadaň
- Systémové napětí: 48V
- Výkon panelů [Wp]: 1680
Plán chata max 2kWp
Ahoj Solárníci, 
i ja rozšířím řady těch co se jdou zeptat, než něco p... .
Pomalinku plánuji ostrůvek na chatu.
Získal jsem 6 kusů panelů (nejsou nové )
 )
Model Amerisolar AS-6P30
Výkon (Pmpp) 285 W
Výrobní tolerance výkonu 0 ~ +3 %
Jmenovité napětí (Vmpp) 31,7 V
Maximální proud při zátěži (Impp) 9 A
Napětí naprázdno (Voc) 38,7 V
Zkratový proud (Isc) 9,42 A
Účinnost (η) 17,52 %
měl jsem vymyšleno, že je dám na střechu v rozmístění (viz příloha). tedy 2s3p
po pročtení fora jsem se rozhodl pro invertor aexpert king 24v. ale zde jsem asi narazil na max PV 1500Wp
proto se ptám, když není překročeno napeti ani proud na vstupu z panelů je možné to použít? (bylo by to 1710Wp)
Nebo je nutno použít kombinaci 2s2p pro Aexperta (1140WP ) a 2s (570Wp) připojit na baterku přes jiny regulátor?
Díky za odpověď , další jistě přijdou.
			
							i ja rozšířím řady těch co se jdou zeptat, než něco p... .
Pomalinku plánuji ostrůvek na chatu.
Získal jsem 6 kusů panelů (nejsou nové
 )
 )Model Amerisolar AS-6P30
Výkon (Pmpp) 285 W
Výrobní tolerance výkonu 0 ~ +3 %
Jmenovité napětí (Vmpp) 31,7 V
Maximální proud při zátěži (Impp) 9 A
Napětí naprázdno (Voc) 38,7 V
Zkratový proud (Isc) 9,42 A
Účinnost (η) 17,52 %
měl jsem vymyšleno, že je dám na střechu v rozmístění (viz příloha). tedy 2s3p
po pročtení fora jsem se rozhodl pro invertor aexpert king 24v. ale zde jsem asi narazil na max PV 1500Wp
proto se ptám, když není překročeno napeti ani proud na vstupu z panelů je možné to použít? (bylo by to 1710Wp)
Nebo je nutno použít kombinaci 2s2p pro Aexperta (1140WP ) a 2s (570Wp) připojit na baterku přes jiny regulátor?
Díky za odpověď , další jistě přijdou.
- Přílohy
- 
			
		
				- rozmístění panelů
- baracek.png (99.38 KiB) Zobrazeno 1819 x
 
9x 280 Wp AmeriSolar| Axpert King I 5000-48V | 4x Sonnenschein SRP 12V 175 A RAIL
			
						- 
				bokser01
- Příspěvky: 1654
- Registrován: pon úno 07, 2022 2:43 pm
- Reputace: 121
- Lokalita: Okolí Pardubic
- Systémové napětí: 24V
- Výkon panelů [Wp]: 10120
- Kapacita baterie [kWh]: 28
- Chci prodávat energii: NE
- Chci/Mám dotaci: NE
Re: Plán chata max 2kWp
Pokud nepřekročíš napětí na prázdno VOC axperta tak to nevadí ničemu. Nutno počítat i s mrazy v zimě kdy je VOC nejvyšší. Těch 200w navíc co bude mít mu vadit nebudou. Já měl na Green cell 3kw který má max PV vstup 1600w pověšeno pul roku 2,2kwp a stejně jsem dosáhl curent limiting jen nahodile. Mám panely 3 směry.
			
			
									
						
							MUST 3KW 80A MPPT 24V/ 3,75kWp stringy 5s3P 200wp + 5s1P 150wp. 2 měnič MUST 3KW 80A MPPT 24V 6370Wp stringy  2S4P 400wp bifacial + 2S1P 410wp + 2S3P 395wp  Baterie 28KWh lifepo4 (4X 8S 280Ah EVE), Celek tedy 10120Wp  
			
						
- 
				cipis
- Moderátor
- Příspěvky: 6343
- Registrován: pon srp 16, 2021 9:31 pm
- Reputace: 857
- Lokalita: blízko Brna
- Systémové napětí: 24V
- Výkon panelů [Wp]: 13+ kWp
- Kapacita baterie [kWh]: 40+15
- Chci prodávat energii: NE
- Chci/Mám dotaci: NE
- Bydliště: blízko Brna
Re: Plán chata max 2kWp
A máš ty panely změřené? Jak jsou staré? Kolik dávají? Těch "pár" wattů rozdíl bych nepovažoval za nějaký problém.
			
			
									
						
							13,38 kWp: 9850 Wp Jih, 2040 Wp Východ, 1490 Wp Západ
Regulátory Epever a Victron
Phoenix 5 kVA + MP 24/5000 (můj byt + wifi/kamery/atd. + máti byt)
MP2 24/5000 vytěžování do akumulačních kamen
Epever 3kW vytěžování do bojlerů + žebříky
1 kW "nabíječka" 24 V
40 680 Wh staré olovo 15 258 Wh Li-Ion
záloha čerpadla ve sklepě MP12/3000/120-16 + 100Ah 12V monbat
Modře píši jako moderátor, černě jako člen.
			
						Regulátory Epever a Victron
Phoenix 5 kVA + MP 24/5000 (můj byt + wifi/kamery/atd. + máti byt)
MP2 24/5000 vytěžování do akumulačních kamen
Epever 3kW vytěžování do bojlerů + žebříky
1 kW "nabíječka" 24 V
40 680 Wh staré olovo 15 258 Wh Li-Ion
záloha čerpadla ve sklepě MP12/3000/120-16 + 100Ah 12V monbat
Modře píši jako moderátor, černě jako člen.
- 
				Solarnoob
- Příspěvky: 132
- Registrován: pát dub 29, 2022 9:35 am
- Reputace: 9
- Lokalita: Kadaň
- Systémové napětí: 48V
- Výkon panelů [Wp]: 1680
Re: Plán chata max 2kWp
Tak to je dobrá zpráva
VoC z panelů je na pulce (2s 77,4V) toho co píše manuál
Maximum PV array power 1500Wp
MPPT voltage range 30VDC – 115VDC
Maximum string open voltage 145VDC
takže je i rezerva
			
			
									
						
							VoC z panelů je na pulce (2s 77,4V) toho co píše manuál
Maximum PV array power 1500Wp
MPPT voltage range 30VDC – 115VDC
Maximum string open voltage 145VDC
takže je i rezerva
9x 280 Wp AmeriSolar| Axpert King I 5000-48V | 4x Sonnenschein SRP 12V 175 A RAIL
			
						- 
				Solarnoob
- Příspěvky: 132
- Registrován: pát dub 29, 2022 9:35 am
- Reputace: 9
- Lokalita: Kadaň
- Systémové napětí: 48V
- Výkon panelů [Wp]: 1680
Re: Plán chata max 2kWp
jen Voc je měřené , rozpětí panelu bylo cca 2V a udávaných 37,2 jsem nevidelcipis píše:A máš ty panely změřené? Jak jsou staré? Kolik dávají? Těch "pár" wattů rozdíl bych nepovažoval za nějaký problém.
 max 36,9V
 max 36,9V na stáří jsem se ptal, ale znáš to němci. padlo stáří 4 roky, ale veř tomu
9x 280 Wp AmeriSolar| Axpert King I 5000-48V | 4x Sonnenschein SRP 12V 175 A RAIL
			
						- 
				Soban
- Příspěvky: 4430
- Registrován: pon úno 07, 2022 10:11 pm
- Reputace: 296
- Lokalita: Zlaté Hory / Olomouc
- Systémové napětí: 24V
- Výkon panelů [Wp]: 3600
- Kapacita baterie [kWh]: 16
- Chci prodávat energii: NE
- Chci/Mám dotaci: NE
- Bydliště: Zlaté Hory
Re: Plán chata max 2kWp
200W fakt netřeba řešit.
Jinak vidím že chceš 24V systém, fakt tam nemáš něco co bere víc jak ty 3000W?
Zvaž zda nejít do 48V systému a pak tam můžeš dát i 5000W měniče.
			
			
									
						
							Jinak vidím že chceš 24V systém, fakt tam nemáš něco co bere víc jak ty 3000W?
Zvaž zda nejít do 48V systému a pak tam můžeš dát i 5000W měniče.
3,6kWp  | 2x MUST PV18-3024 VHM, 3kW/24V | 16kWh
 | 2x MUST PV18-3024 VHM, 3kW/24V | 16kWh 
			
						 | 2x MUST PV18-3024 VHM, 3kW/24V | 16kWh
 | 2x MUST PV18-3024 VHM, 3kW/24V | 16kWh 
- 
				Solarnoob
- Příspěvky: 132
- Registrován: pát dub 29, 2022 9:35 am
- Reputace: 9
- Lokalita: Kadaň
- Systémové napětí: 48V
- Výkon panelů [Wp]: 1680
Re: Plán chata max 2kWp
Díky, zvážil jsem a Aexpert KING 5KW/48v je už doma.Soban píše:200W fakt netřeba řešit.
Jinak vidím že chceš 24V systém, fakt tam nemáš něco co bere víc jak ty 3000W?
Zvaž zda nejít do 48V systému a pak tam můžeš dát i 5000W měniče.

9x 280 Wp AmeriSolar| Axpert King I 5000-48V | 4x Sonnenschein SRP 12V 175 A RAIL
			
						- 
				Solarnoob
- Příspěvky: 132
- Registrován: pát dub 29, 2022 9:35 am
- Reputace: 9
- Lokalita: Kadaň
- Systémové napětí: 48V
- Výkon panelů [Wp]: 1680
Re: Plán chata max 2kWp
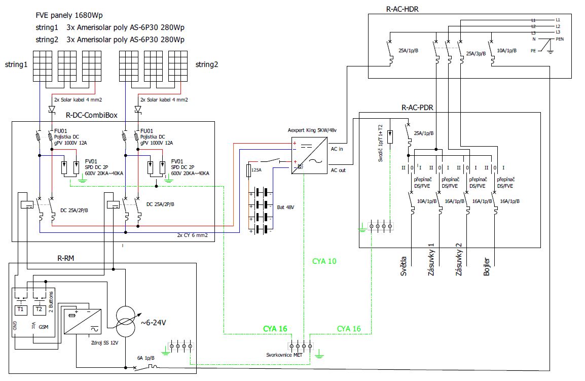
Zdravím,
tak jsem zkusil namalovat schéma moji budoucí FVE na chatu.
můžete prosím na to kouknout odborným okem a posoudit, zda je to alespoň trochu správně.
O měření a regulaci nemam zatím vůbec představu, takže kdyby někdo chtěl pomoci budu rád. Zatím jsem tam dal alespoň GSM ovládání na vyrážeče k odpojení panelů.
Díky moc
			
			
									
						
							tak jsem zkusil namalovat schéma moji budoucí FVE na chatu.
můžete prosím na to kouknout odborným okem a posoudit, zda je to alespoň trochu správně.
O měření a regulaci nemam zatím vůbec představu, takže kdyby někdo chtěl pomoci budu rád. Zatím jsem tam dal alespoň GSM ovládání na vyrážeče k odpojení panelů.
Díky moc
9x 280 Wp AmeriSolar| Axpert King I 5000-48V | 4x Sonnenschein SRP 12V 175 A RAIL
			
						- 
				Soban
- Příspěvky: 4430
- Registrován: pon úno 07, 2022 10:11 pm
- Reputace: 296
- Lokalita: Zlaté Hory / Olomouc
- Systémové napětí: 24V
- Výkon panelů [Wp]: 3600
- Kapacita baterie [kWh]: 16
- Chci prodávat energii: NE
- Chci/Mám dotaci: NE
- Bydliště: Zlaté Hory
Re: Plán chata max 2kWp
Mám k tomu pár připomínek....
Proč máš u panelů nějaké diody? Vyhodit nejsou třeba!
Přepěťovku na výstupu měniče bych dal až za ten jistič, chceš chránit zařízení a né měnič ten by na výstupu měl mít 230V a pokud odejde měnič a bude tam přepětí ať to vyhodí ten jistič a nejde to dál.
K baterkám....
Bude jedna a nebo plánuješ víc? Pokud víc dal bych pojistku ke každému 48V packu.
K měření: nevím jak přesně měří, ale já jsem si dal elektroměr k měniči jak na IN tak OUT a vím kolik spotřeboval z DS a kolik poslal dál.
			
			
									
						
							Proč máš u panelů nějaké diody? Vyhodit nejsou třeba!
Přepěťovku na výstupu měniče bych dal až za ten jistič, chceš chránit zařízení a né měnič ten by na výstupu měl mít 230V a pokud odejde měnič a bude tam přepětí ať to vyhodí ten jistič a nejde to dál.
K baterkám....
Bude jedna a nebo plánuješ víc? Pokud víc dal bych pojistku ke každému 48V packu.
K měření: nevím jak přesně měří, ale já jsem si dal elektroměr k měniči jak na IN tak OUT a vím kolik spotřeboval z DS a kolik poslal dál.
3,6kWp  | 2x MUST PV18-3024 VHM, 3kW/24V | 16kWh
 | 2x MUST PV18-3024 VHM, 3kW/24V | 16kWh 
			
						 | 2x MUST PV18-3024 VHM, 3kW/24V | 16kWh
 | 2x MUST PV18-3024 VHM, 3kW/24V | 16kWh 
- 
				Solarnoob
- Příspěvky: 132
- Registrován: pát dub 29, 2022 9:35 am
- Reputace: 9
- Lokalita: Kadaň
- Systémové napětí: 48V
- Výkon panelů [Wp]: 1680
Re: Plán chata max 2kWp
Díky za reakci.Soban píše:Mám k tomu pár připomínek....
Proč máš u panelů nějaké diody? Vyhodit nejsou třeba!
Přepěťovku na výstupu měniče bych dal až za ten jistič, chceš chránit zařízení a né měnič ten by na výstupu měl mít 230V a pokud odejde měnič a bude tam přepětí ať to vyhodí ten jistič a nejde to dál.
K baterkám....
Bude jedna a nebo plánuješ víc? Pokud víc dal bych pojistku ke každému 48V packu.
K měření: nevím jak přesně měří, ale já jsem si dal elektroměr k měniči jak na IN tak OUT a vím kolik spotřeboval z DS a kolik poslal dál.
Ty diody jsem někde viděl namalované v nějakém schématu. Ale když na to teď koukám je to blbost
Přepěťovku na výstupu měniče dám až za jistič
Baterie budou 4x12v 170AH GEL mám je za levno a na chatu zatím postačí.
9x 280 Wp AmeriSolar| Axpert King I 5000-48V | 4x Sonnenschein SRP 12V 175 A RAIL
			
						- 
				Solarnoob
- Příspěvky: 132
- Registrován: pát dub 29, 2022 9:35 am
- Reputace: 9
- Lokalita: Kadaň
- Systémové napětí: 48V
- Výkon panelů [Wp]: 1680
Re: Plán chata max 2kWp
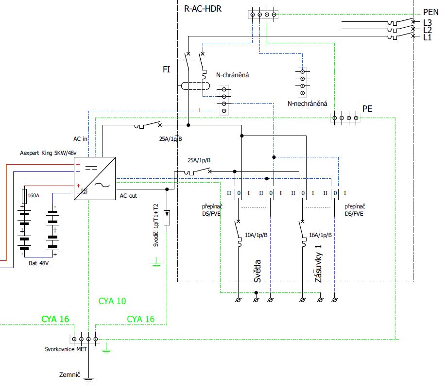
Po pročtení fóra jsem zkusil namalovat zapojení na silové straně za měničem s FI a manuálními přepínači FVE/DS.
Byl bych velice rád, kdyby mi to někdo erudovaný opět okomentoval.
Díky moc
			
							
			
									
						
							Byl bych velice rád, kdyby mi to někdo erudovaný opět okomentoval.
Díky moc
9x 280 Wp AmeriSolar| Axpert King I 5000-48V | 4x Sonnenschein SRP 12V 175 A RAIL
			
						- 
				Diablo1st
- Příspěvky: 2128
- Registrován: pon lis 01, 2021 7:41 pm
- Reputace: 191
- Lokalita: MY, SR
- Výkon panelů [Wp]: 10200
- Kapacita baterie [kWh]: 28
- Bydliště: SR MY
Re: Plán chata max 2kWp
PEin a PEout musia byť spojené.
			
			
									
						
							Victron ESS AC Coupling:
2,75kWp on-grid + 3,3kWp a 4,15kWp RS450/100 + MP2 5kVA + 2x 17x280Ah + JK BMS
			
						2,75kWp on-grid + 3,3kWp a 4,15kWp RS450/100 + MP2 5kVA + 2x 17x280Ah + JK BMS
- 
				Solarnoob
- Příspěvky: 132
- Registrován: pát dub 29, 2022 9:35 am
- Reputace: 9
- Lokalita: Kadaň
- Systémové napětí: 48V
- Výkon panelů [Wp]: 1680
Re: Plán chata max 2kWp
Ještě mě napadlo jestli by to FI nemělo být spíše až za měničem, aby nevypadnul měnič. Nevím jak měnič reaguje pokud je to FI před ním. A taky by se možná lépe hledaly problémy pokud by se něco stalo.
			
			
									
						
							9x 280 Wp AmeriSolar| Axpert King I 5000-48V | 4x Sonnenschein SRP 12V 175 A RAIL
			
						- 
				Kostěj
- Příspěvky: 794
- Registrován: úte úno 25, 2014 9:33 pm
- Reputace: 97
- Lokalita: Dobrovicko
- Systémové napětí: 48V
- Výkon panelů [Wp]: 9200
- Kapacita baterie [kWh]: 16
- Chci prodávat energii: NE
- Chci/Mám dotaci: NE
Re: Plán chata max 2kWp
Tedy nevím jak Váš King 5kW, ale můj King má jen jedinou svorku PE, takže neřeším spojení/rozpojení, mám prostě PE jen jedno a všude spojené.Diablo1st píše:PEin a PEout musia byť spojené.
- 
				Diablo1st
- Příspěvky: 2128
- Registrován: pon lis 01, 2021 7:41 pm
- Reputace: 191
- Lokalita: MY, SR
- Výkon panelů [Wp]: 10200
- Kapacita baterie [kWh]: 28
- Bydliště: SR MY
Re: Plán chata max 2kWp
Presne som to tak aj myslel, že PE má byť všade spojené. Takto má pánko PE cez menič, čo je zle.Kostěj píše:Tedy nevím jak Váš King 5kW, ale můj King má jen jedinou svorku PE, takže neřeším spojení/rozpojení, mám prostě PE jen jedno a všude spojené.Diablo1st píše:PEin a PEout musia byť spojené.
Victron ESS AC Coupling:
2,75kWp on-grid + 3,3kWp a 4,15kWp RS450/100 + MP2 5kVA + 2x 17x280Ah + JK BMS
			
						2,75kWp on-grid + 3,3kWp a 4,15kWp RS450/100 + MP2 5kVA + 2x 17x280Ah + JK BMS
- 
				Solarnoob
- Příspěvky: 132
- Registrován: pát dub 29, 2022 9:35 am
- Reputace: 9
- Lokalita: Kadaň
- Systémové napětí: 48V
- Výkon panelů [Wp]: 1680
Re: Plán chata max 2kWp
Tak jsem kvůli této informaci, rozebral krabici. A hle, není tamKostěj píše:Tedy nevím jak Váš King 5kW, ale můj King má jen jedinou svorku PE, takže neřeším spojení/rozpojení, mám prostě PE jen jedno a všude spojené.Diablo1st píše:PEin a PEout musia byť spojené.
 . Tak to je pro mě novinka. Stále se učím.
 . Tak to je pro mě novinka. Stále se učím.Takže to je první, změna ve schématu - díky.
Vidí tam někdo ještě něco co lze udělat správněji?
9x 280 Wp AmeriSolar| Axpert King I 5000-48V | 4x Sonnenschein SRP 12V 175 A RAIL
			
						- 
				kodl69
- Příspěvky: 8042
- Registrován: sob črc 19, 2014 8:56 pm
- Reputace: 1011
- Lokalita: severně od Brna
- Systémové napětí: 48V
- Výkon panelů [Wp]: 8kWp
- Kapacita baterie [kWh]: 12kWh
- Chci prodávat energii: NE
- Chci/Mám dotaci: NE
Re: Plán chata max 2kWp
PE je dycky jenom jeden, ať má svorek kolik chce...Leda by to bylo připojený na nějakou jinou planetu 
			
			
									
						
							
ostrov skoro 8kWp neustále ve stádiu zrodu: smartshunt(ex WBJR), MPPT150/45, MPPT 250/100(ex midnitesolar 150 clasic lite), 16S a různě P cca 340Ah Winston, MP II 5000,( ex Powerjack 8kW, ex samodomo cca 4kW). 48V DC rozvody a spotřebiče.
			
						- 
				Neo
- Příspěvky: 265
- Registrován: pát kvě 27, 2022 8:40 pm
- Reputace: 37
- Bydliště: naplavenina u OL.
Re: Plán chata max 2kWp
Nevim jestli jsem erudovaný, ale okomentovat můžu.Solarnoob píše:Po pročtení fóra jsem zkusil namalovat zapojení na silové straně za měničem s FI a manuálními přepínači FVE/DS.
Byl bych velice rád, kdyby mi to někdo erudovaný opět okomentoval.
Díky moc

Fí bych před střídač nedával- netuším jak se Fí zachová až číňan přepne na bypass nebo přepnutí z DS na ostrov .
Střídač bych provozoval na síti TN-C ( L1 +PEN) Fí bych umístl až za přepínač sítí.
Něco podobného jako tady:https://forum.mypower.cz/viewtopic.php? ... 40#p182037
Jak máš vyřešené nabíjení baterie? V případě sluníčka ze soláru i při vypnutém střídači. V době bez sluníčka externí nabíječkou spínanou podle napětí na baterce či dálkově? Zapnutý střídač jen kvůli nabíjení baterky z DS je asi nesmysl.
++
			
						- 
				Solarnoob
- Příspěvky: 132
- Registrován: pát dub 29, 2022 9:35 am
- Reputace: 9
- Lokalita: Kadaň
- Systémové napětí: 48V
- Výkon panelů [Wp]: 1680
Re: Plán chata max 2kWp
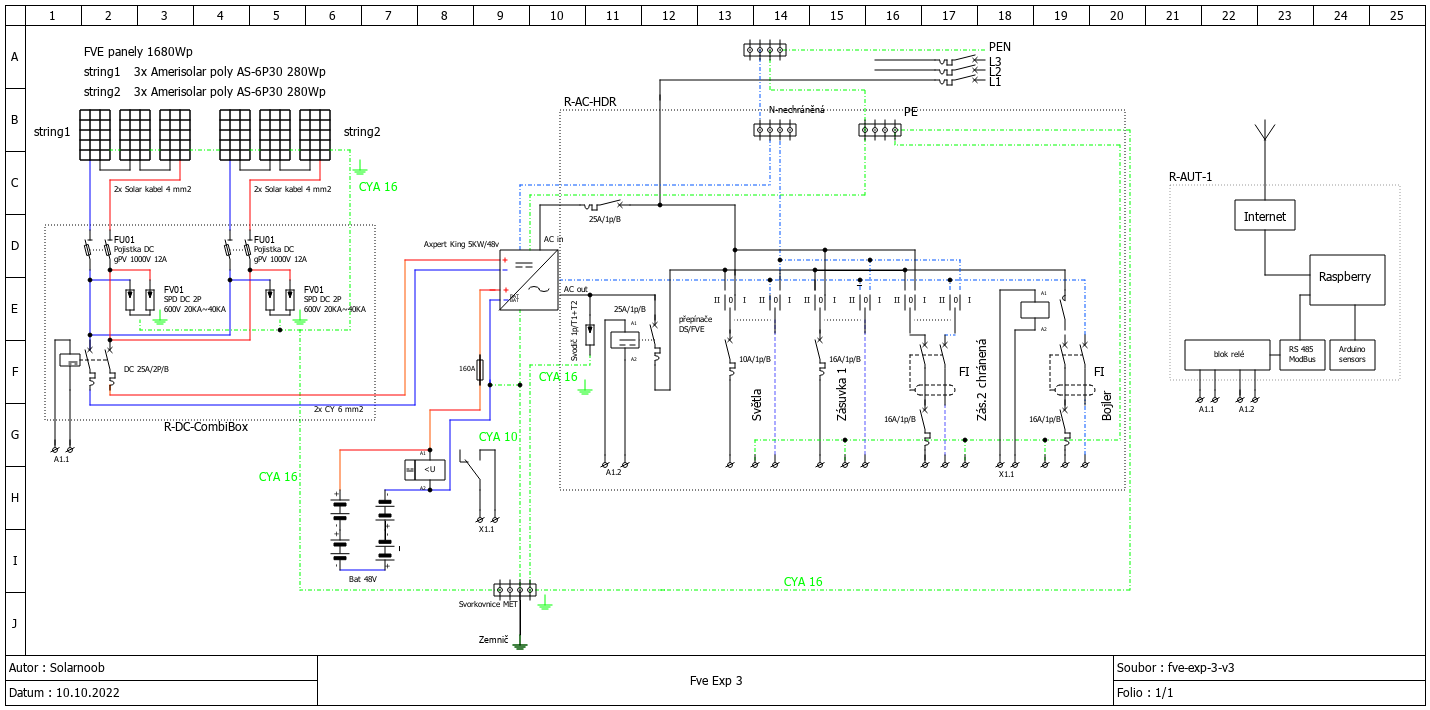
Upravené schéma verze 3. 
Můžete kritizovat , děkuji za věcné připomínky.
, děkuji za věcné připomínky.
			
							
			
									
						
							Můžete kritizovat
 , děkuji za věcné připomínky.
, děkuji za věcné připomínky.9x 280 Wp AmeriSolar| Axpert King I 5000-48V | 4x Sonnenschein SRP 12V 175 A RAIL
			
						- 
				mika
- Příspěvky: 140
- Registrován: stř říj 06, 2021 9:03 pm
- Reputace: 18
- Lokalita: Praha Západ
- Systémové napětí: 48V
- Výkon panelů [Wp]: 6000
- Kapacita baterie [kWh]: 24
- Chci prodávat energii: NE
- Chci/Mám dotaci: NE
Re: Plán chata max 2kWp
Hezké, já  bojuji s jištěním panelů. Mam tam úplně stejné prvky jako ty, ale pojistky mám na výstupu z měniče, protože PVin není galvanicky oddělený a nesmí se nikdy přizemnit.
Tak jsem si říkal, že panelům zkrat vadit nebude. Prohodil jsem ten jistič a ty pojistky.
			
			
									
						
							Tak jsem si říkal, že panelům zkrat vadit nebude. Prohodil jsem ten jistič a ty pojistky.
2x 3kWp  2x 5kW 24kWh - Moje malá kumbálová: https://forum.mypower.cz/viewtopic.php?t=7587
			
						Kdo je online
Uživatelé prohlížející si toto fórum: Atman, Claudebot [Bot], JirkaE, SiteExplorer [Bot] a 0 hostů
 
  