úsporka s předřadníkem nebo žárovka LED 12V?
Souhrn tématu
Na fóru se diskutuje výměna úsporných žárovek s předřadníkem za moderní 12V LED žárovky na osvětlení chaty. Uživatelé sdílejí zkušenosti s různými typy LED žárovek, jejich výkonem a spolehlivostí, včetně tipů na vhodné napájecí zdroje a měniče napětí. Doporučuje se přechod na LED technologie kvůli lepší efektivitě a delší životnosti, zároveň se řeší technické detaily napájení a ochrany LED osvětlení.
- Tomas_mich
- Příspěvky: 6
- Registrován: čtv lis 19, 2020 7:07 pm
- Reputace:0
úsporka s předřadníkem nebo žárovka LED 12V?
Dobrý den,
na chatě používám pro osvětlení úsporky s přeřadníkem napojené na 12V baterii. Teď se mi jeden předřadník po cca 15 letech spálil. Nevím co se stalo, ale ze světla se začalo kouřit. Můj dotaz zní - koupit nový předřadník a pokračovat s úsporkou nebo přejít na 12V LED žárovky? Předpokládám, že aktuální trend jsou LED žrovky. Máte nějaký vyzkoušený typ?
děkuji za rady
Tomáš
na chatě používám pro osvětlení úsporky s přeřadníkem napojené na 12V baterii. Teď se mi jeden předřadník po cca 15 letech spálil. Nevím co se stalo, ale ze světla se začalo kouřit. Můj dotaz zní - koupit nový předřadník a pokračovat s úsporkou nebo přejít na 12V LED žárovky? Předpokládám, že aktuální trend jsou LED žrovky. Máte nějaký vyzkoušený typ?
děkuji za rady
Tomáš
- kodl69
- Příspěvky: 8307
- Registrován: sob črc 19, 2014 8:56 pm
- Reputace:1056
- Lokalita: severně od Brna
- Systémové napětí: 48V
- Výkon panelů [Wp]: 8kWp
- Kapacita baterie [kWh]: 12kWh
- Chci prodávat energii: NE
- Chci/Mám dotaci: NE
Re: úsporka s předřadníkem nebo žárovka LED 12V?
Na 12V je ledcos na aliexpresu, https://www.aliexpress.com/wholesale?ca ... xt=LED+12V spíš je většinou problém to, že žárovky baz elektroniky (většina striktně 12V variant) na nabitou baterku je 14V na ty LED žárovky (led pásky) trochu moc a naopak při vybité zase skoro málo. Oblíbený E27 12-85V https://www.aliexpress.com/item/3298299 ... web201603_ na 12V svítí drobek míň než na 24V a víc... Zase je jim jedno, až to předěláš na 24V systém.
pokud by to měly být nějaký žárovky striktně na 12V, tak doporučuju před LED žárovku zařadit stmívač, co se používá pro led pásek. Tím si dorovnáš max. proud při nabité baterce a led žárovka za chvilku neodejde. Vedlejší efekt je možnost nočního "bojového" osvětlení.
pokud by to měly být nějaký žárovky striktně na 12V, tak doporučuju před LED žárovku zařadit stmívač, co se používá pro led pásek. Tím si dorovnáš max. proud při nabité baterce a led žárovka za chvilku neodejde. Vedlejší efekt je možnost nočního "bojového" osvětlení.
ostrov skoro 8kWp neustále ve stádiu zrodu: smartshunt(ex WBJR), MPPT150/45, MPPT 250/100(ex midnitesolar 150 clasic lite), 16S a různě P cca 340Ah Winston, MP II 5000,( ex Powerjack 8kW, ex samodomo cca 4kW). 48V DC rozvody a spotřebiče.
- el_salvadore
- Příspěvky: 180
- Registrován: pon led 28, 2019 8:39 pm
- Reputace:21
- Lokalita: Považská Bystrica
- Systémové napětí: 48V
- Výkon panelů [Wp]: 6000
- Kapacita baterie [kWh]: 14,4
- Chci prodávat energii: NE
- Chci/Mám dotaci: NE
Re: úsporka s předřadníkem nebo žárovka LED 12V?
Kodl69: riešim niečo podobne kedy budem spájať do série 2 x 24V LED pasy na osvetlenie v 48V systéme. Ubatt sa hýbe v rozmedzí od 44,5 do 53,5V, plánoval som to pripájať na priamo ale podľa toho čo píšeš by sa zišlo poobzerať aspoň po nejakom stabilizátore. Ako si to riešil ty?kodl69 píše:na nabitou baterku je 14V na ty LED žárovky (led pásky) trochu moc a naopak při vybité zase skoro málo.
Ostrov. 6kWp/14,4kWh/3x4000kVA (12xCanadian Solar CS3Y490MS, 4xPylontech US3000C, 3xXTM-4000-48, VS-120, RCC-02)
- DanoP
- Příspěvky: 948
- Registrován: stř črc 06, 2016 12:27 pm
- Reputace:216
- Bydliště: Trnava, Slovensko
Re: úsporka s předřadníkem nebo žárovka LED 12V?
LED potrebuju pre spravnu cinnost prudovy zdroj, pouzitie napatoveho zdroja nie je stastne riesenie. Samozrejme ine je to ak uz LED ma zabudovany prudovy zdroj, potom byva udany aj rozsah napajacieho napatia.
1,77kWp monokryštál + Fangpusun MPPT 150/45, 1,6kWp +Victron MPPT 250/60, 2xStuder XTM4048 + 25kWh LiFePO4, vlastny monitoring na https://www.mms-softec.sk/pip/
- kodl69
- Příspěvky: 8307
- Registrován: sob črc 19, 2014 8:56 pm
- Reputace:1056
- Lokalita: severně od Brna
- Systémové napětí: 48V
- Výkon panelů [Wp]: 8kWp
- Kapacita baterie [kWh]: 12kWh
- Chci prodávat energii: NE
- Chci/Mám dotaci: NE
Re: úsporka s předřadníkem nebo žárovka LED 12V?
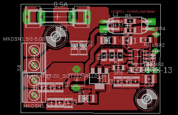
Celkem jednoduše. Pro led s proudem do 1A mám udělaný malý destičky se ZXLD1366 který mám přímo v patici žárovky, pro LED pásky s vyšším proudem (a nebo pro výkonnější COB LED) mám předřadníky s HV9801, HV9910 - pinově stejný, HV9801 má v sobě i 4 úrovňovej "blikací" stmívač, což se leckde taky hodí.
Potom stačí mít LED pásek na 24V, změřit si proud při 24V a potom doladit hodnoty součástek na předřadníku, je na to tabulka v excelu, žádná velká věda. Doporučuju koupit raděj výkonnější led pásky a max. proud nastavit tak na 70% změřeného, zvýší se účinnost LED, a samozřejmě i životnost, což jistě v asii nechtějí slyšet.
Dva led pásky 24V v sérii jsou potenciální problém: 1.) když ti odejde jedna část led pásku (těch 6 led v sérii a odpor) tak se zvýší napětí na dalších a bude tenhle jev pokračovat až k úplné destrukci jedné poloviny led pásku, s tím, že druhá polovina bude svítit míň a míň. 2.) tyhle led pásky přestanou svítit někde u 20V, 24V přesně je cca 110% procent jmen. proudu a 26V je skoro dvojnásobek. 28V je destrukce led jenom otázka krátkého času. Tudy cesta nevede...
Potom stačí mít LED pásek na 24V, změřit si proud při 24V a potom doladit hodnoty součástek na předřadníku, je na to tabulka v excelu, žádná velká věda. Doporučuju koupit raděj výkonnější led pásky a max. proud nastavit tak na 70% změřeného, zvýší se účinnost LED, a samozřejmě i životnost, což jistě v asii nechtějí slyšet.
Dva led pásky 24V v sérii jsou potenciální problém: 1.) když ti odejde jedna část led pásku (těch 6 led v sérii a odpor) tak se zvýší napětí na dalších a bude tenhle jev pokračovat až k úplné destrukci jedné poloviny led pásku, s tím, že druhá polovina bude svítit míň a míň. 2.) tyhle led pásky přestanou svítit někde u 20V, 24V přesně je cca 110% procent jmen. proudu a 26V je skoro dvojnásobek. 28V je destrukce led jenom otázka krátkého času. Tudy cesta nevede...
ostrov skoro 8kWp neustále ve stádiu zrodu: smartshunt(ex WBJR), MPPT150/45, MPPT 250/100(ex midnitesolar 150 clasic lite), 16S a různě P cca 340Ah Winston, MP II 5000,( ex Powerjack 8kW, ex samodomo cca 4kW). 48V DC rozvody a spotřebiče.
- el_salvadore
- Příspěvky: 180
- Registrován: pon led 28, 2019 8:39 pm
- Reputace:21
- Lokalita: Považská Bystrica
- Systémové napětí: 48V
- Výkon panelů [Wp]: 6000
- Kapacita baterie [kWh]: 14,4
- Chci prodávat energii: NE
- Chci/Mám dotaci: NE
Re: úsporka s předřadníkem nebo žárovka LED 12V?
Kodl69: Robil si si na ten predradnik (HV9801/HV9910) aj nejaky board (DPS)? Mal by si tip na kvalitne a vykonne LED pasy 24V?
Ostrov. 6kWp/14,4kWh/3x4000kVA (12xCanadian Solar CS3Y490MS, 4xPylontech US3000C, 3xXTM-4000-48, VS-120, RCC-02)
- kodl69
- Příspěvky: 8307
- Registrován: sob črc 19, 2014 8:56 pm
- Reputace:1056
- Lokalita: severně od Brna
- Systémové napětí: 48V
- Výkon panelů [Wp]: 8kWp
- Kapacita baterie [kWh]: 12kWh
- Chci prodávat energii: NE
- Chci/Mám dotaci: NE
Re: úsporka s předřadníkem nebo žárovka LED 12V?
jo, něco takovýhohle: momentálně mám rozpracovanou novou verzi, která by měla umět i zvyšovat napětí, pro napájení všelijakejch led panelů, který mají hromadu LED v sérii a potřebují víc než 50V...
A samozřejmě poučení z předchozích chyb, třeba ruční vinutí tlumivek na železoprachový toroidy je fakt pracná záležitost, mosfety v SOT-223 pouzdře taky nejsou dobrá volba, je jich malej výběr, chce to spíš D2pack...
A samozřejmě poučení z předchozích chyb, třeba ruční vinutí tlumivek na železoprachový toroidy je fakt pracná záležitost, mosfety v SOT-223 pouzdře taky nejsou dobrá volba, je jich malej výběr, chce to spíš D2pack...
ostrov skoro 8kWp neustále ve stádiu zrodu: smartshunt(ex WBJR), MPPT150/45, MPPT 250/100(ex midnitesolar 150 clasic lite), 16S a různě P cca 340Ah Winston, MP II 5000,( ex Powerjack 8kW, ex samodomo cca 4kW). 48V DC rozvody a spotřebiče.
- chipsi007
- Příspěvky: 3
- Registrován: stř bře 17, 2021 1:03 pm
- Reputace:0
Re: úsporka s předřadníkem nebo žárovka LED 12V?
Možná stačí pouze toto v případě max. 15 W LED pásku.
Stačí pouze LED pásek s nižším napětím než máte napájecí zdroj.
(Step down) Snižující převodník konstantní proud i napětí.
Pracovní napětí 5 - 55 V
Výstup 1,25 - 30 V
Výstupní proud max. až 3A @5V
Výstup výkon max. 15 W, při 30V 0,5A, při 12V 1,25A, při 5V 3A.
Za pár korun
https://www.aliexpress.com/item/33016412390.html
Stačí pouze LED pásek s nižším napětím než máte napájecí zdroj.
(Step down) Snižující převodník konstantní proud i napětí.
Pracovní napětí 5 - 55 V
Výstup 1,25 - 30 V
Výstupní proud max. až 3A @5V
Výstup výkon max. 15 W, při 30V 0,5A, při 12V 1,25A, při 5V 3A.
Za pár korun
https://www.aliexpress.com/item/33016412390.html
J+12° 4x7 SUNTECH 405Wp (11340 Wp), EASUN iGrid SV-IV 5.6kW + EASUN SML II 5.5kW + GETEMETE 10.2kW + ANENJI 6.2kW, 64 x EVE K 280Ah (60kWh) LiFePO4 + 4xJBD BMS 200A, 2x VESDAS/DEYE SUN 2000G2 (tie grid), ATS 4x125A (RSTN)
- kodl69
- Příspěvky: 8307
- Registrován: sob črc 19, 2014 8:56 pm
- Reputace:1056
- Lokalita: severně od Brna
- Systémové napětí: 48V
- Výkon panelů [Wp]: 8kWp
- Kapacita baterie [kWh]: 12kWh
- Chci prodávat energii: NE
- Chci/Mám dotaci: NE
Re: úsporka s předřadníkem nebo žárovka LED 12V?
Kolik let tohle provozuješ na 16s lifepo4?
Mám k tomu několik poznámek. Ve vláknu "doma vyrobený měnič" mám litanii, jak LM2596HVS zničil komplt elektroniku mýho měniče.
Jeden jsem měl na LED nad stolem, po cca roce to komplet odešlo, LM2596, i ledky. On totiž vydrží 60V, ale to je mezní hodnota, a když mám v systému při balancování 55.2V, tak už se nedá najít transil, kterej spolehlivě neotevře na 56V a je spolehlivě otevřenej na 60V. On takovej totiž neexistuje...
Dal jsem tam SMBJ58CA ale nedal jsem nic na výstup - ani u měniče, ani u LED, tj LED fungovala snad rok, měnič jsem ani nezapnul, špička v napájení hned u baterky to odstřelila okamžitě...
Takže ano, u 24V systému to bude fungovat, a snad i dlouhodobě. Pro 12V baterku a 12V led žárovku/ LED pásek je potřeba spíš tohle
https://www.aliexpress.com/item/1005001 ... web201603_ protože napětí může být potřeba i zvyšovat i snižovat, ať se teda držíme tématu.
Mám k tomu několik poznámek. Ve vláknu "doma vyrobený měnič" mám litanii, jak LM2596HVS zničil komplt elektroniku mýho měniče.
Jeden jsem měl na LED nad stolem, po cca roce to komplet odešlo, LM2596, i ledky. On totiž vydrží 60V, ale to je mezní hodnota, a když mám v systému při balancování 55.2V, tak už se nedá najít transil, kterej spolehlivě neotevře na 56V a je spolehlivě otevřenej na 60V. On takovej totiž neexistuje...
Dal jsem tam SMBJ58CA ale nedal jsem nic na výstup - ani u měniče, ani u LED, tj LED fungovala snad rok, měnič jsem ani nezapnul, špička v napájení hned u baterky to odstřelila okamžitě...
Takže ano, u 24V systému to bude fungovat, a snad i dlouhodobě. Pro 12V baterku a 12V led žárovku/ LED pásek je potřeba spíš tohle
https://www.aliexpress.com/item/1005001 ... web201603_ protože napětí může být potřeba i zvyšovat i snižovat, ať se teda držíme tématu.
ostrov skoro 8kWp neustále ve stádiu zrodu: smartshunt(ex WBJR), MPPT150/45, MPPT 250/100(ex midnitesolar 150 clasic lite), 16S a různě P cca 340Ah Winston, MP II 5000,( ex Powerjack 8kW, ex samodomo cca 4kW). 48V DC rozvody a spotřebiče.
- Tomas_mich
- Příspěvky: 6
- Registrován: čtv lis 19, 2020 7:07 pm
- Reputace:0
Re: úsporka s předřadníkem nebo žárovka LED 12V?
To se zvrhhlo do debaty na uplne jine tema, nez jsem zacal
nakonec jsem koupil LED zarovku 2W G4 a sviti to dobre. Asi je to nejlevnejsi s nejjednodussi reseni.
- kodl69
- Příspěvky: 8307
- Registrován: sob črc 19, 2014 8:56 pm
- Reputace:1056
- Lokalita: severně od Brna
- Systémové napětí: 48V
- Výkon panelů [Wp]: 8kWp
- Kapacita baterie [kWh]: 12kWh
- Chci prodávat energii: NE
- Chci/Mám dotaci: NE
Re: úsporka s předřadníkem nebo žárovka LED 12V?
2W ? to je teda jenom orientační osvětlení, aby sis neshodil lahváče ze stolu? Já měl za to, že chceš svítit.
ostrov skoro 8kWp neustále ve stádiu zrodu: smartshunt(ex WBJR), MPPT150/45, MPPT 250/100(ex midnitesolar 150 clasic lite), 16S a různě P cca 340Ah Winston, MP II 5000,( ex Powerjack 8kW, ex samodomo cca 4kW). 48V DC rozvody a spotřebiče.
- Tomas_mich
- Příspěvky: 6
- Registrován: čtv lis 19, 2020 7:07 pm
- Reputace:0
Re: úsporka s předřadníkem nebo žárovka LED 12V?
Tak zadna slava ale je to ekvivalent klasicke 20w zarovky? Mas nejaky jiny tip co tam dat?
- kodl69
- Příspěvky: 8307
- Registrován: sob črc 19, 2014 8:56 pm
- Reputace:1056
- Lokalita: severně od Brna
- Systémové napětí: 48V
- Výkon panelů [Wp]: 8kWp
- Kapacita baterie [kWh]: 12kWh
- Chci prodávat energii: NE
- Chci/Mám dotaci: NE
Re: úsporka s předřadníkem nebo žárovka LED 12V?
ty žárovky z aliexpresu se závitem E27 na 12-85V https://pl.aliexpress.com/item/32982997 ... web201603_ fungují i na 12V. Když vybereš 15W variantu, bude svítit cca jako 10W standartní, tj někde na chodbě a pod by mi to přišlo jako odpovídající světlo. 12V verzi z odkazu nemám vyzkoušenou, ale je předpoklad, že bude bez regulace proudu, tj na nabitý baterky moc a na vybitý málo... když tak zkus koupit tu 12V, moc peněz to není, a můžeš poreferovat jak to teda je.
ostrov skoro 8kWp neustále ve stádiu zrodu: smartshunt(ex WBJR), MPPT150/45, MPPT 250/100(ex midnitesolar 150 clasic lite), 16S a různě P cca 340Ah Winston, MP II 5000,( ex Powerjack 8kW, ex samodomo cca 4kW). 48V DC rozvody a spotřebiče.
Kdo je online
Uživatelé procházející toto fórum: Claudebot [Bot], Trendiction [Bot]

