přepínání boiler -zásuvka
Souhrn tématu
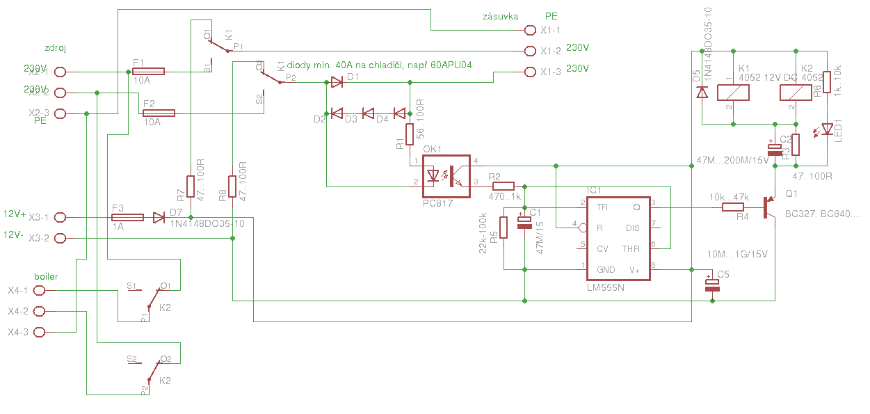
Diskuze se zaměřuje na úpravy zapojení pro automatické přepínání boileru přes zásuvku, vycházející z původního schématu pro sepnutí měniče. Doporučuje se použití hlídače izolačního stavu a pečlivé propojení ochranného vodiče pro zvýšení bezpečnosti. Navzdory nedodržení některých bezpečnostních standardů relé je zařízení v provozu bez závad již přibližně rok a půl.
- kodl69
- Příspěvky: 8307
- Registrován: sob črc 19, 2014 8:56 pm
- Reputace:1055
- Lokalita: severně od Brna
- Systémové napětí: 48V
- Výkon panelů [Wp]: 8kWp
- Kapacita baterie [kWh]: 12kWh
- Chci prodávat energii: NE
- Chci/Mám dotaci: NE
přepínání boiler -zásuvka
vychází z původního zapojení pro automatické sepnutí měniče při připojení spotřebiče:
https://forum.mypower.cz/viewtopic.php?f ... %8De#p6549
s drobnými úpravami. ve spojení se sitonem a podobnými zařízeními doporučuju použití hlídače izolačního stavu a důkladné propojení ochranného vodiče.
DPS raděj nepublikuji, nejsou dodrženy základní bezpečnostní požadavky, ostatně ty nesplňují ani použitá relé...
V provozu cca rok a půl bez závad.
https://forum.mypower.cz/viewtopic.php?f ... %8De#p6549
s drobnými úpravami. ve spojení se sitonem a podobnými zařízeními doporučuju použití hlídače izolačního stavu a důkladné propojení ochranného vodiče.
DPS raděj nepublikuji, nejsou dodrženy základní bezpečnostní požadavky, ostatně ty nesplňují ani použitá relé...
V provozu cca rok a půl bez závad.
ostrov skoro 8kWp neustále ve stádiu zrodu: smartshunt(ex WBJR), MPPT150/45, MPPT 250/100(ex midnitesolar 150 clasic lite), 16S a různě P cca 340Ah Winston, MP II 5000,( ex Powerjack 8kW, ex samodomo cca 4kW). 48V DC rozvody a spotřebiče.
Kdo je online
Uživatelé procházející toto fórum: Claudebot [Bot]

