Elektrocentrála vhodná k multiplus II
Souhrn tématu
Diskuze se zaměřuje na výběr elektrocentrály vhodné k Multiplus 48V 5000VA pro ostrovní systém bez připojení na síť. Uživatelé sdílejí zkušenosti s automatickým startem, možnostmi ovládání přes relátko a doporučují invertorové centrály s čistou sinusovkou. Probírá se také provoz na LPG a zimní provoz, včetně problémů s startováním v mrazu a tipů na levnější řešení s ohledem na rozpočet.
- kodl69
- Příspěvky: 8400
- Registrován: sob črc 19, 2014 8:56 pm
- Reputace:1081
- Lokalita: severně od Brna
- Systémové napětí: 48V
- Výkon panelů [Wp]: 8kWp
- Kapacita baterie [kWh]: 12kWh
- Chci prodávat energii: NE
- Chci/Mám dotaci: NE
Re: Elektrocentrála vhodná k multiplus II
Tohle je varování jako "nejezte párky, z jednoho se mi udělalo zle!" Vím o několika instalacích a nespočtu obytnejch aut, který z AVR elektrocentrál dobíjejí různý verze multiplusů bez nějakejch problémů. A že byla třeba ta jedna centála snad vadná, se ani nedozvíme, protože bez měření není vědění. Zdorvna spálení nabíječky na telefon pro mě není info o kvalitě centrály, už jsem měl pár nabíječek na telefon rozdělanejch, a obvykle je to ultra-low-cost-shit...
ostrov skoro 8kWp neustále ve stádiu zrodu: smartshunt(ex WBJR), MPPT150/45, MPPT 250/100(ex midnitesolar 150 clasic lite), 16S a různě P cca 340Ah Winston, MP II 5000,( ex Powerjack 8kW, ex samodomo cca 4kW). 48V DC rozvody a spotřebiče.
- kodl69
- Příspěvky: 8400
- Registrován: sob črc 19, 2014 8:56 pm
- Reputace:1081
- Lokalita: severně od Brna
- Systémové napětí: 48V
- Výkon panelů [Wp]: 8kWp
- Kapacita baterie [kWh]: 12kWh
- Chci prodávat energii: NE
- Chci/Mám dotaci: NE
Re: Elektrocentrála vhodná k multiplus II
Dost se tady ztratilo původní téma: 1F centrála s autromatickýmm startem, která bude ovládaná z victronu. POřád nemám žádnej správnej tip, tahle centrála s ATS nemá podle mě možnost nastartovat po spojení kontaktu: https://elektrocentraly.heureka.cz/konn ... pecifikace ale pro automatickej chod vyžaduje trvalou přítomnost AC 230V na vstupu. Ale tohle je chata, kde bude měnič obvykle vypnutý. A dělat nějaký machinace s centrálou ve chvíli, kdy tam někdo je a nebo není není v tomhle případě žádoucí.
Takže centrála s ATSR, něco jsem našel, https://elektrocentraly.heureka.cz/konn ... /#prehled/ ale nikde nemají specifikaci zapojení toho konektoru, jestli mají být dva signály, jeden start a druhej stop, nebo co a jak s tím automatickým provozem. Požaduje se blbuvzdornost a spolehlivost. Třeba z toho důvodu jsou světla na DC, aby v případě vypnutí multiplusu podle SOC (a závadě centrály) neupadl celej objekt do tmy, k tomu dojde až ve chvíli, kdy baterky vypne BMS...
Takže centrála s ATSR, něco jsem našel, https://elektrocentraly.heureka.cz/konn ... /#prehled/ ale nikde nemají specifikaci zapojení toho konektoru, jestli mají být dva signály, jeden start a druhej stop, nebo co a jak s tím automatickým provozem. Požaduje se blbuvzdornost a spolehlivost. Třeba z toho důvodu jsou světla na DC, aby v případě vypnutí multiplusu podle SOC (a závadě centrály) neupadl celej objekt do tmy, k tomu dojde až ve chvíli, kdy baterky vypne BMS...
ostrov skoro 8kWp neustále ve stádiu zrodu: smartshunt(ex WBJR), MPPT150/45, MPPT 250/100(ex midnitesolar 150 clasic lite), 16S a různě P cca 340Ah Winston, MP II 5000,( ex Powerjack 8kW, ex samodomo cca 4kW). 48V DC rozvody a spotřebiče.
- kodl69
- Příspěvky: 8400
- Registrován: sob črc 19, 2014 8:56 pm
- Reputace:1081
- Lokalita: severně od Brna
- Systémové napětí: 48V
- Výkon panelů [Wp]: 8kWp
- Kapacita baterie [kWh]: 12kWh
- Chci prodávat energii: NE
- Chci/Mám dotaci: NE
Re: Elektrocentrála vhodná k multiplus II
nakonec to bylo větší drama než jsem čekal. Centrála nakonec tahle: https://www.svarecky-obchod.cz/61098-ko ... s-4000ie-s
a k ní ats modul: KS ATS 4/25
tohle je super řešení pro objekt, je pořád někdo je a je tam pořád 230V buď ze sítě nebo z měniče. Při výpadku síátě centála zapne a přepněe výstu stykači.
Ale chata, kde nikdo přes týden není? To bude furt zapnutej měnič? to jsem fakt nechtěl, 0.5kWh každej den zahodit.
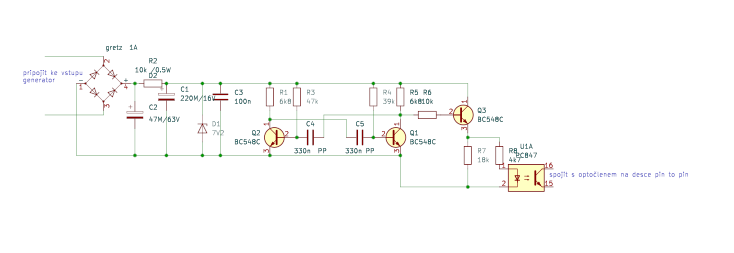
Tak jsem začal řešit, jestli nastartuju tu centrálu přes ATS konektor. Nepodařilo se mi, popis a schéma u ATS není pravda, prodejce odmítl spolupracovat, že tam nesmím nic připojovat, a ani Victron Multiplus nebude s centrálou spolupracovat (parta debilů). Takže začal reverzní inžinýring a pokusy o oblbnutí ATS jednotky. Nejdřív jsem vyndal nepotřebné stykače a dráty k nim, protože tohle jistě dokáže Multiplus líp než přepínací kontakt stykače (evidentně čínskej výrobek, tohle prostě v EU není možný oficiálně vymyslet a schválit) V té blbé krabici je destička s elektronikou, kde se hlídá přítomnost napětí, zapojeno je to jednoduše: L-33k odpor - dioda -optočlen EL357-odpor 33k-N. Zkusil jsem to obelstít připojením usměrněných 230V. Nefunguje. Tak jsem zapojil drátky na výstup optočlenu, a hle: zcela předpokladatelně cca 8ms optočlen sepnutej a 12ms rozepnutej... takže jsem zbastlil klopný obvod se dvěma tranzistory, emitorový sledovač a svůj optočlen: celý to vypadá takhle: a funfuje to!!! případní zájemci o stavbu: s těmito součástkami to drží celkem přesně 50Hz při napájení od 5 do 8.5V, pak jde kmitočet nahoru, díky svitkovým kondenzátorům nemá moc vliv na kmitočet ani teplota. Ale stejně doporučuju omrknout výstup osciloskopem a doladit. To už jsem si nevyfotil, ale bylo to podstatně pěknější než taen hrbatec získanej přes diodu z napětí sítě... Tolik úsilí jenom proto, aby nemusel být zapnutej měnič trvale, ale jenom tohle, což má odběr cca 4.5mA při 50V
tj 0.23W, oproti 20W multiplusu. Samozřejmě ta elektronika ATS bere kolem 1W a další jednotky W dobíjení baterie v centrále, které je v ATS krabici taky, zatím jsem neměřil, jestli na tu nabíječku 12V baterie stačí 50V DC, ale věřím tomu, že jo. Ale tomu bych neunikl. tak jak tak. Baterka v centrále se musí udržovat a ta elektronika je nutný zlo. Je dobrá aspoň k tomu, že když centrála nenastartuje na poprvý, tak to zkusí 3x a pak vyhlásí chybu.
To je zase román na pokračování
a k ní ats modul: KS ATS 4/25 Ale chata, kde nikdo přes týden není? To bude furt zapnutej měnič? to jsem fakt nechtěl, 0.5kWh každej den zahodit.
Tak jsem začal řešit, jestli nastartuju tu centrálu přes ATS konektor. Nepodařilo se mi, popis a schéma u ATS není pravda, prodejce odmítl spolupracovat, že tam nesmím nic připojovat, a ani Victron Multiplus nebude s centrálou spolupracovat (parta debilů). Takže začal reverzní inžinýring a pokusy o oblbnutí ATS jednotky. Nejdřív jsem vyndal nepotřebné stykače a dráty k nim, protože tohle jistě dokáže Multiplus líp než přepínací kontakt stykače (evidentně čínskej výrobek, tohle prostě v EU není možný oficiálně vymyslet a schválit) V té blbé krabici je destička s elektronikou, kde se hlídá přítomnost napětí, zapojeno je to jednoduše: L-33k odpor - dioda -optočlen EL357-odpor 33k-N. Zkusil jsem to obelstít připojením usměrněných 230V. Nefunguje. Tak jsem zapojil drátky na výstup optočlenu, a hle: zcela předpokladatelně cca 8ms optočlen sepnutej a 12ms rozepnutej... takže jsem zbastlil klopný obvod se dvěma tranzistory, emitorový sledovač a svůj optočlen: celý to vypadá takhle: a funfuje to!!! případní zájemci o stavbu: s těmito součástkami to drží celkem přesně 50Hz při napájení od 5 do 8.5V, pak jde kmitočet nahoru, díky svitkovým kondenzátorům nemá moc vliv na kmitočet ani teplota. Ale stejně doporučuju omrknout výstup osciloskopem a doladit. To už jsem si nevyfotil, ale bylo to podstatně pěknější než taen hrbatec získanej přes diodu z napětí sítě... Tolik úsilí jenom proto, aby nemusel být zapnutej měnič trvale, ale jenom tohle, což má odběr cca 4.5mA při 50V
tj 0.23W, oproti 20W multiplusu. Samozřejmě ta elektronika ATS bere kolem 1W a další jednotky W dobíjení baterie v centrále, které je v ATS krabici taky, zatím jsem neměřil, jestli na tu nabíječku 12V baterie stačí 50V DC, ale věřím tomu, že jo. Ale tomu bych neunikl. tak jak tak. Baterka v centrále se musí udržovat a ta elektronika je nutný zlo. Je dobrá aspoň k tomu, že když centrála nenastartuje na poprvý, tak to zkusí 3x a pak vyhlásí chybu.
To je zase román na pokračování
ostrov skoro 8kWp neustále ve stádiu zrodu: smartshunt(ex WBJR), MPPT150/45, MPPT 250/100(ex midnitesolar 150 clasic lite), 16S a různě P cca 340Ah Winston, MP II 5000,( ex Powerjack 8kW, ex samodomo cca 4kW). 48V DC rozvody a spotřebiče.
- ElektroEzs
- Příspěvky: 3050
- Registrován: stř zář 21, 2022 10:03 am
- Reputace:118
- Lokalita: okolí Teplic
- Systémové napětí: 48V
- Výkon panelů [Wp]: 8340
- Kapacita baterie [kWh]: 14,4
- Chci prodávat energii: NE
- Chci/Mám dotaci: NE
Re: Elektrocentrála vhodná k multiplus II
Zdravim taky se o vikendu chystam vyzkouset centralu s Multiplusem mam GUDE ISG 2000 je to jen nouzovka kdyby bylo nejhur. Pri mereni je kolik zasuvky proti PE cca 115V tak jsem na rady tady pripojil jednu zdirku pres zarovku na PE a zarovka nesviti takze spojim jednu zdirku s PE ale chtel bych se zeptat zdali propoj udelat v centrale nebo az v pripojce pro centralu u FVE? Diky
1: JZ 5460 Wp Ja Solar, JV 960 Wp Leapton, SV 1920 Wp Leapton, MPPT 250/100, MPPT 150/35, MPPT 150/45, 2x parallel Multiplus 2 5000VA, Cerbo GX + touch LCD, 2x 16 x EVE 332Ah LiFePO4 + JK BMS 200A + SmartShunt 500A
2: JZ 3600 Wp Canadian Solar, V 1800 Wp Canadian Solar, MPPT 150/70, MPPT 150/35, Multiplus 2 5000VA, Cerbo GX + touch LCD, 16 x EVE 280Ah LiFePO4 + JK BMS 200A + BMV700
2: JZ 3600 Wp Canadian Solar, V 1800 Wp Canadian Solar, MPPT 150/70, MPPT 150/35, Multiplus 2 5000VA, Cerbo GX + touch LCD, 16 x EVE 280Ah LiFePO4 + JK BMS 200A + BMV700
- kodl69
- Příspěvky: 8400
- Registrován: sob črc 19, 2014 8:56 pm
- Reputace:1081
- Lokalita: severně od Brna
- Systémové napětí: 48V
- Výkon panelů [Wp]: 8kWp
- Kapacita baterie [kWh]: 12kWh
- Chci prodávat energii: NE
- Chci/Mám dotaci: NE
Re: Elektrocentrála vhodná k multiplus II
https://www.victronenergy.com/upload/do ... pdf-en.pdf strana 64.
v případě pevně instalovaného generátoru může být N výstupní vodič multiplusu spojen s PE, na generátoru ne, viz https://community.victronenergy.com/que ... -devi.html tady tomu propojení říkají MEN, netuším proč(asi Main Earth Neutral). Akorát nevím, proč bych nemohl N a PE svorku spojit přímo na vstupu multiplusu, když to jede z DS, tak to tak vlastně je provedeno. Nad tímhle jsem zatím nepřemejšlel, mě zatím stačilo, že to dokážu nastartovat a vypnout dálkově
Hlavně si nezapomeň nastavit limit vstupního proudu na 6A, jinak ten multiplus tu centrálu "zadáví" už jenom na nabíjení baterek. Osobně vyzkoušeno. Když je nastaven limit, tak potom není problém za 3kW měnič zapojit 3kW štípačku...
v případě pevně instalovaného generátoru může být N výstupní vodič multiplusu spojen s PE, na generátoru ne, viz https://community.victronenergy.com/que ... -devi.html tady tomu propojení říkají MEN, netuším proč(asi Main Earth Neutral). Akorát nevím, proč bych nemohl N a PE svorku spojit přímo na vstupu multiplusu, když to jede z DS, tak to tak vlastně je provedeno. Nad tímhle jsem zatím nepřemejšlel, mě zatím stačilo, že to dokážu nastartovat a vypnout dálkově
Hlavně si nezapomeň nastavit limit vstupního proudu na 6A, jinak ten multiplus tu centrálu "zadáví" už jenom na nabíjení baterek. Osobně vyzkoušeno. Když je nastaven limit, tak potom není problém za 3kW měnič zapojit 3kW štípačku...
ostrov skoro 8kWp neustále ve stádiu zrodu: smartshunt(ex WBJR), MPPT150/45, MPPT 250/100(ex midnitesolar 150 clasic lite), 16S a různě P cca 340Ah Winston, MP II 5000,( ex Powerjack 8kW, ex samodomo cca 4kW). 48V DC rozvody a spotřebiče.
- ElektroEzs
- Příspěvky: 3050
- Registrován: stř zář 21, 2022 10:03 am
- Reputace:118
- Lokalita: okolí Teplic
- Systémové napětí: 48V
- Výkon panelů [Wp]: 8340
- Kapacita baterie [kWh]: 14,4
- Chci prodávat energii: NE
- Chci/Mám dotaci: NE
Re: Elektrocentrála vhodná k multiplus II
Takze jestli to chapu spravne pro me plati tohle kdyz neni pevne instalovany? Ja mam vsechny svorky multiplusu pripojeny na PE v rozvadeci kam pripojim i PE centraly. Propoj PE a N udelam v pripojce na rozvadeci kam budu centralu pripojovat, bude tam rucni prepinac DS/centrala. Zemni rele necham normalne zapnuty?
Jeste pak dotaz mimo u rodicu provozuju Multiplus v siti TN-C takze mam Nin a Nout pripojeny na PEN a zemni rele mam zapnuty vadi to necemu?
Diky
Jeste pak dotaz mimo u rodicu provozuju Multiplus v siti TN-C takze mam Nin a Nout pripojeny na PEN a zemni rele mam zapnuty vadi to necemu?
Diky
1: JZ 5460 Wp Ja Solar, JV 960 Wp Leapton, SV 1920 Wp Leapton, MPPT 250/100, MPPT 150/35, MPPT 150/45, 2x parallel Multiplus 2 5000VA, Cerbo GX + touch LCD, 2x 16 x EVE 332Ah LiFePO4 + JK BMS 200A + SmartShunt 500A
2: JZ 3600 Wp Canadian Solar, V 1800 Wp Canadian Solar, MPPT 150/70, MPPT 150/35, Multiplus 2 5000VA, Cerbo GX + touch LCD, 16 x EVE 280Ah LiFePO4 + JK BMS 200A + BMV700
2: JZ 3600 Wp Canadian Solar, V 1800 Wp Canadian Solar, MPPT 150/70, MPPT 150/35, Multiplus 2 5000VA, Cerbo GX + touch LCD, 16 x EVE 280Ah LiFePO4 + JK BMS 200A + BMV700
- ElektroEzs
- Příspěvky: 3050
- Registrován: stř zář 21, 2022 10:03 am
- Reputace:118
- Lokalita: okolí Teplic
- Systémové napětí: 48V
- Výkon panelů [Wp]: 8340
- Kapacita baterie [kWh]: 14,4
- Chci prodávat energii: NE
- Chci/Mám dotaci: NE
Re: Elektrocentrála vhodná k multiplus II
Limit vstupniho proudu budu prepinat pres prepinac siti aby se na to nezapomelo. Koukal jsem ze minimum je 6A ale nekde jsem cetl ze snad to vezme i 5A
ElektroEzs píše: úte říj 10, 2023 8:02 amTakze jestli to chapu spravne pro me plati tohle kdyz neni pevne instalovany? Ja mam vsechny svorky multiplusu pripojeny na PE v rozvadeci kam pripojim i PE centraly. Propoj PE a N udelam v pripojce na rozvadeci kam budu centralu pripojovat, bude tam rucni prepinac DS/centrala. Zemni rele necham normalne zapnuty?
Jeste pak dotaz mimo u rodicu provozuju Multiplus v siti TN-C takze mam Nin a Nout pripojeny na PEN a zemni rele mam zapnuty vadi to necemu?
Diky
1: JZ 5460 Wp Ja Solar, JV 960 Wp Leapton, SV 1920 Wp Leapton, MPPT 250/100, MPPT 150/35, MPPT 150/45, 2x parallel Multiplus 2 5000VA, Cerbo GX + touch LCD, 2x 16 x EVE 332Ah LiFePO4 + JK BMS 200A + SmartShunt 500A
2: JZ 3600 Wp Canadian Solar, V 1800 Wp Canadian Solar, MPPT 150/70, MPPT 150/35, Multiplus 2 5000VA, Cerbo GX + touch LCD, 16 x EVE 280Ah LiFePO4 + JK BMS 200A + BMV700
2: JZ 3600 Wp Canadian Solar, V 1800 Wp Canadian Solar, MPPT 150/70, MPPT 150/35, Multiplus 2 5000VA, Cerbo GX + touch LCD, 16 x EVE 280Ah LiFePO4 + JK BMS 200A + BMV700
- kolobrndak
- Příspěvky: 1
- Registrován: pon lis 13, 2023 1:47 pm
- Reputace:0
- Lokalita: Netolice
- Chci prodávat energii: NE
- Chci/Mám dotaci: NE
Re: Elektrocentrála vhodná k multiplus II
Super řešení. Ovšem pokud by jste si měl znovu vybrat, aby to rovnou fachčilo, co by jste vybral?
- kodl69
- Příspěvky: 8400
- Registrován: sob črc 19, 2014 8:56 pm
- Reputace:1081
- Lokalita: severně od Brna
- Systémové napětí: 48V
- Výkon panelů [Wp]: 8kWp
- Kapacita baterie [kWh]: 12kWh
- Chci prodávat energii: NE
- Chci/Mám dotaci: NE
Re: Elektrocentrála vhodná k multiplus II
Jestli to bylo na mě, tak nevím o žádné centrále, která by splňovala moje požadavky. Ještě řeším jeden problém, jak se ochladilo, tak centrála nastartuje, ale hned se chce přifázovat multiplus a centrálu, co se sotva rozběhla, dokáže zadávit a pak to vypíše chybu. není někde v nastavení multiplusu možnost nastavit zpoždění připojení AC in? Nějak nic takovýho nemůžu najít, ani v nastavení generátoru přes cerbogx, ani ve ve.configure tj přímo v multiplusu. není na to nějakej asistent?
ostrov skoro 8kWp neustále ve stádiu zrodu: smartshunt(ex WBJR), MPPT150/45, MPPT 250/100(ex midnitesolar 150 clasic lite), 16S a různě P cca 340Ah Winston, MP II 5000,( ex Powerjack 8kW, ex samodomo cca 4kW). 48V DC rozvody a spotřebiče.
- cipis
- Moderátor
- Příspěvky: 7072
- Registrován: pon srp 16, 2021 9:31 pm
- Reputace:994
- Lokalita: blízko Brna
- Systémové napětí: 24V
- Výkon panelů [Wp]: 13+ kWp
- Kapacita baterie [kWh]: 40+26
- Chci prodávat energii: NE
- Chci/Mám dotaci: NE
- Bydliště: blízko Brna
Re: Elektrocentrála vhodná k multiplus II
A to nestačí připnout výstup centrály až za chvilku, až se zahřeje? Třeba přes časové relé?
16+ kWp: 9850 Wp Jih, 2040 Wp Východ, 1490 Wp Západ, 2700 Wp mikroinvertory
Regulátory Epever a Victron
MP 24/5000 + Deye mikroinvertory 1+2,2 kW (můj byt + máti byt)
MP 24/1200 inet, sit, kamery atd.
Phoenix 24/5000 vytěžování do akumulačních kamen
Epever 3kW vytěžování do bojlerů + žebříky
1 kW "nabíječka" 24 V
40+ kWh staré olovo 26+ kWh Li-Ion
několik dalších MP jako záložní zdroje na různých místech
Modře píši jako moderátor, černě jako člen.
Regulátory Epever a Victron
MP 24/5000 + Deye mikroinvertory 1+2,2 kW (můj byt + máti byt)
MP 24/1200 inet, sit, kamery atd.
Phoenix 24/5000 vytěžování do akumulačních kamen
Epever 3kW vytěžování do bojlerů + žebříky
1 kW "nabíječka" 24 V
40+ kWh staré olovo 26+ kWh Li-Ion
několik dalších MP jako záložní zdroje na různých místech
Modře píši jako moderátor, černě jako člen.
- kodl69
- Příspěvky: 8400
- Registrován: sob črc 19, 2014 8:56 pm
- Reputace:1081
- Lokalita: severně od Brna
- Systémové napětí: 48V
- Výkon panelů [Wp]: 8kWp
- Kapacita baterie [kWh]: 12kWh
- Chci prodávat energii: NE
- Chci/Mám dotaci: NE
Re: Elektrocentrála vhodná k multiplus II
další krám... už tak je tam té techniky podle mě až zbytečně moc... To bych mohl tu centrálu zapojit přes ten její ATS, z ekterýho jsem vyjmul stykače, protože přepínání zajišťuje Multiplus. V ATS je to podle mě řešený, ale myslím si, že tohle by měl multiplus, příp cerbo zvládnout jaksi sám o sobě. Jde o to, že invertorová centrála má na výstupu 50Hz 230V hned v první vteřině po startu, protože se to získává z měniče. AVR naopak nějakou chvilku trvá, než se dostane na otáčky avyrovná se napětí... Takže lepší je vlastně horší.
ostrov skoro 8kWp neustále ve stádiu zrodu: smartshunt(ex WBJR), MPPT150/45, MPPT 250/100(ex midnitesolar 150 clasic lite), 16S a různě P cca 340Ah Winston, MP II 5000,( ex Powerjack 8kW, ex samodomo cca 4kW). 48V DC rozvody a spotřebiče.
- FRSO
- Příspěvky: 2472
- Registrován: ned srp 14, 2011 10:13 pm
- Reputace:163
- Lokalita: poblíž Hodonína
- Systémové napětí: >48V
- Výkon panelů [Wp]: 7200
- Kapacita baterie [kWh]: 9
Re: Elektrocentrála vhodná k multiplus II
Někde tam je tuším funkce pozvolného náběhu výkonu na ACin. Nemám se možnost teď podívat.kodl69 píše: pon lis 13, 2023 4:05 pmJestli to bylo na mě, tak nevím o žádné centrále, která by splňovala moje požadavky. Ještě řeším jeden problém, jak se ochladilo, tak centrála nastartuje, ale hned se chce přifázovat multiplus a centrálu, co se sotva rozběhla, dokáže zadávit a pak to vypíše chybu. není někde v nastavení multiplusu možnost nastavit zpoždění připojení AC in? Nějak nic takovýho nemůžu najít, ani v nastavení generátoru přes cerbogx, ani ve ve.configure tj přímo v multiplusu. není na to nějakej asistent?
5,4 kWp JJZ 4deg,1,8kWp JV 24deg, do 13.8.2022 bylo 3,6 kWp, MPII 5k, Victron MPPT 250/85-TR, aku 9,45 kWh Lion 15S, BMS 200A, Smart Shunt 500A.
k 27.3.2025 13250kWh
K 22.10.2025 16550kWh
k 27.3.2025 13250kWh
K 22.10.2025 16550kWh
- kodl69
- Příspěvky: 8400
- Registrován: sob črc 19, 2014 8:56 pm
- Reputace:1081
- Lokalita: severně od Brna
- Systémové napětí: 48V
- Výkon panelů [Wp]: 8kWp
- Kapacita baterie [kWh]: 12kWh
- Chci prodávat energii: NE
- Chci/Mám dotaci: NE
Re: Elektrocentrála vhodná k multiplus II
to bude asi někde v multiplusu, tj VEconfig, tam nic nemůžu najít, možná jazyková bariéra, moje angličtina odpovídá celkové délce studia jeden semestr...
ostrov skoro 8kWp neustále ve stádiu zrodu: smartshunt(ex WBJR), MPPT150/45, MPPT 250/100(ex midnitesolar 150 clasic lite), 16S a různě P cca 340Ah Winston, MP II 5000,( ex Powerjack 8kW, ex samodomo cca 4kW). 48V DC rozvody a spotřebiče.
- Atman
- Příspěvky: 488
- Registrován: ned čer 20, 2021 10:09 am
- Reputace:53
- Lokalita: Śenkvice
- Systémové napětí: 48V
- Výkon panelů [Wp]: 16100
- Kapacita baterie [kWh]: 43
- Chci prodávat energii: NE
- Chci/Mám dotaci: NE
- Bydliště: Šenkvice - Slovensko
Re: Elektrocentrála vhodná k multiplus II
Áno, vo veconfigure3, záložka charger, začiarknuť Week AC input.
Popis k nemu je : Slabý vstup striedavého prúdu by sa mal skontrolovať v prípadoch, keď sa vyskytnú problémy počas nabíjania. Niektoré generátory generujú vlnový priebeh, ktorý sťažuje nabíjanie pomocou bežného mechanizmu nabíjania. Ak je táto možnosť začiarknutá, použije sa iný mechanizmus, ktorý umožní nabíjanie zariadenia prakticky za všetkých podmienok.
Popis k nemu je : Slabý vstup striedavého prúdu by sa mal skontrolovať v prípadoch, keď sa vyskytnú problémy počas nabíjania. Niektoré generátory generujú vlnový priebeh, ktorý sťažuje nabíjanie pomocou bežného mechanizmu nabíjania. Ak je táto možnosť začiarknutá, použije sa iný mechanizmus, ktorý umožní nabíjanie zariadenia prakticky za všetkých podmienok.
spolu 16,1kWp - JVV 2,2kWp sklon 45°, JJZ 4,9kWp sklon 55°, JJZ 4,4kWp sklon 24°, bifaciálna pergola 4,6 kWp 9°
Victron Easysolar 5000/48V + Epever Ipower plus 5000/48V iba na vyťažovanie TUV, ÚK, bazén + ďalší 5kW Ipower záloha a príprava na nabíjanie elektromobilu.
Victron Bluesolar MPPT 150/35, 2x Smartsolar 250/85. Lifepo4 48V/840Ah - 43kWh -3x16x 280Ah spolu na Victron Smartshunte.
Victron Easysolar 5000/48V + Epever Ipower plus 5000/48V iba na vyťažovanie TUV, ÚK, bazén + ďalší 5kW Ipower záloha a príprava na nabíjanie elektromobilu.
Victron Bluesolar MPPT 150/35, 2x Smartsolar 250/85. Lifepo4 48V/840Ah - 43kWh -3x16x 280Ah spolu na Victron Smartshunte.
- MartinF
- Příspěvky: 115
- Registrován: stř úno 16, 2022 7:25 pm
- Reputace:12
Re: Elektrocentrála vhodná k multiplus II
https://www.victronenergy.com/media/pg/ ... tings.html
3. Dynamic current limiter - Setting for use with ‘small’ generator - If an inverter-generator is used, such as the HONDA EU series, the shore current setting will be dynamically reduced (following a period of low current consumption) to compensate for the engine reaction time when higher loads are activated.
Jen je otazka co mas za za menic.
Treba na quattro pres 8kVA to omezovalo az hodne vysoko. Je dostupna i tabulka ktere nejmensi hodnot jsou zadat.
I omezovac proudu (2.) nerezan na 1A ale az radove vysse podle typu menice.
Take jsem stim zapasil par dni.
3. Dynamic current limiter - Setting for use with ‘small’ generator - If an inverter-generator is used, such as the HONDA EU series, the shore current setting will be dynamically reduced (following a period of low current consumption) to compensate for the engine reaction time when higher loads are activated.
Jen je otazka co mas za za menic.
Treba na quattro pres 8kVA to omezovalo az hodne vysoko. Je dostupna i tabulka ktere nejmensi hodnot jsou zadat.
I omezovac proudu (2.) nerezan na 1A ale az radove vysse podle typu menice.
Take jsem stim zapasil par dni.
8,08kWp (V - 1,680kWp, J - 3,04kWp, Z - 3,36kWp), Victron MP2 5000VA, 2 * (Victron MPPT 250/85), 2 * ( LiFePo4 16x 280Ah Eve), Victron Smartshunte + BMS
- kodl69
- Příspěvky: 8400
- Registrován: sob črc 19, 2014 8:56 pm
- Reputace:1081
- Lokalita: severně od Brna
- Systémové napětí: 48V
- Výkon panelů [Wp]: 8kWp
- Kapacita baterie [kWh]: 12kWh
- Chci prodávat energii: NE
- Chci/Mám dotaci: NE
Re: Elektrocentrála vhodná k multiplus II
ten dynamic current limiter nějak nemá další nastavení... AC limit mám 16A, což na 4kW centrálu snad není až tak moc, možná drobek uberu, ale zase ohřívají se tím v zimě i boilery (to je taky chyba v návrhu systému, ale ne moje) , tak aby to nejelo celej den... Zkusím to, akorát testování je běh na delší trať, centrálu je potřeba "vychladit" když už je aspoň vlažná, tak ji to neudáví. Zkusím i ten "weak AC input" , ale jedno po druhým. Ten dynamic current limiter má ještě nějaký nastavení jinde?
ostrov skoro 8kWp neustále ve stádiu zrodu: smartshunt(ex WBJR), MPPT150/45, MPPT 250/100(ex midnitesolar 150 clasic lite), 16S a různě P cca 340Ah Winston, MP II 5000,( ex Powerjack 8kW, ex samodomo cca 4kW). 48V DC rozvody a spotřebiče.
- gupa
- Příspěvky: 3846
- Registrován: sob pro 29, 2012 10:22 pm
- Reputace:174
- Lokalita: pod Brnem
- Systémové napětí: 24V
Re: Elektrocentrála vhodná k multiplus II
Nato jsem si pořídil kdysi Victron panel s názvem Digital Multi Control , ale mělo by to jít nastavit asistenty (asi ESS v nějaké verzi). Mám ho hodně dlouho ale ještě jsem ho nezapojil. Test proběhl ale dobře, pokud by start měl být s dohledem, je to dobrý ruční regulátor proudu přes klasicky powerassist a povolení dálkového ovládání v VEconfigure. Je vtom rotační enkordér a chtěl jsem to nějak i externě regulovat servem, ale nějak nato nedošlo. Drahé to bylo docela hodně. Ve spojení s přepínáním vstupu z DS a Gen by to bylo pěkný. Asi ho opráším.
3x2000VA-VMP-par, NiCd 24V, 22x210-320Wp, 2x85A-VMPPT, ABC-&-XYZ mypower.czAť ti to běží jako hodinky na baterku s čerstvou expirací! Zdejší slova: To by bylo, abychom na tom šetření nevydělali! Nový a aktuálně platný je termín v diskuzích na Seznam.cz mediokratická totalita.
- gupa
- Příspěvky: 3846
- Registrován: sob pro 29, 2012 10:22 pm
- Reputace:174
- Lokalita: pod Brnem
- Systémové napětí: 24V
Re: Elektrocentrála vhodná k multiplus II
Ještě mne napadá se podívat na provoz jako takový, centrála je seřízená, správně mazaná, správný benzin, správná svíčka? Zdechávání ukazuje na svíčku, potom může být problém s nečistotou nebo usazeninou v karburátoru. Benzin a oktany dělají také hodně. Od novoty olej po pár hodinách pryč a nový. Olejový filtr pokud je také. U těchto jednoválcových kusů typu honda záleží na každé blbosti aby dobře sloužily. Samotné zahřívání by mělo být v souladu se sytičem. Tz. jestli ho nereguluje nějaké servo nebo el. magnet tak jít tím směrem a zautomatizovat ho. U skůtrů to řeší přímo karburátor is automatickým sytičem. U tohoto alá Honda je to víc jak 30 let furt na karburátoru stejný. Manuální nedokonalé.
Edit. Také jsem se setkal s funkcí na těchto motorech něco jako odlehčený start. Po nějakém čase se ojede. Jde o časování ventilu, kdy se otvírá v podstatě 2x v 360°, takže výfukový ventil se nepatrně neustále otvírá a přiotvírá. Tak kdy má špagát nebo starter jít proti kompresi se tato komprese zmenší a usnadní start. Pokud se po opotřebování motoru začne otvírat více, nenastartuje to. To je ale spíš u levnějších generátorů typu baubau s pár kVA.
Edit. Také jsem se setkal s funkcí na těchto motorech něco jako odlehčený start. Po nějakém čase se ojede. Jde o časování ventilu, kdy se otvírá v podstatě 2x v 360°, takže výfukový ventil se nepatrně neustále otvírá a přiotvírá. Tak kdy má špagát nebo starter jít proti kompresi se tato komprese zmenší a usnadní start. Pokud se po opotřebování motoru začne otvírat více, nenastartuje to. To je ale spíš u levnějších generátorů typu baubau s pár kVA.
3x2000VA-VMP-par, NiCd 24V, 22x210-320Wp, 2x85A-VMPPT, ABC-&-XYZ mypower.czAť ti to běží jako hodinky na baterku s čerstvou expirací! Zdejší slova: To by bylo, abychom na tom šetření nevydělali! Nový a aktuálně platný je termín v diskuzích na Seznam.cz mediokratická totalita.
- kodl69
- Příspěvky: 8400
- Registrován: sob črc 19, 2014 8:56 pm
- Reputace:1081
- Lokalita: severně od Brna
- Systémové napětí: 48V
- Výkon panelů [Wp]: 8kWp
- Kapacita baterie [kWh]: 12kWh
- Chci prodávat energii: NE
- Chci/Mám dotaci: NE
Re: Elektrocentrála vhodná k multiplus II
Ta centrála nezdechá, olej je vyměněnej (10W40 dle návodu) a svíčka nemá proč odejít, centrála má od nové naběháno 30 motohodin, má samozřejmě aut. sytič, kdo ví, jestli nemá vstřikování. Je to tohle: KS 4000iE S https://koenner-soehnen.com/cs/inverter ... s-4000ie-s, není do toho moc vidět kvůli akustickýmu krytu, ale prostě když je zatuhlá, tak ji ta minibaterečka nastartuje, motor se sotva roztočí na drobek zvýšenej volnoběh a hned se připojí multiplus, kterej chce svejch 16A, z toho obvykle 8A do boileru a 8A nabíječka. To je ten problém. Je to jako nastartovat auto se zamrzlema sklama a ve chvíli kdy pustíš startér, tak dát plnej plyn a na dvojku okamžitě sundat nohu ze spojky. Pokud to nebude americkej 7l motor, nebo zetor 25 s metrákovým setrvačníkem, tak se zastaví. A ta centrála úplně stejně. Stačí vypnout 230V jistič na centrále, nechat nastartovat a za pár vteřin zapnout a už to ustojí, prostě studenej motor má velký třecí ztráty, nic jinýho v tom nehledej. A samozřejmě když pak přes den je potřeba startovat (např. přetížení 3kW multiplusu nějakým elektrickým vercajkem) tak už to nezhasne, protože centrála v přístřešku, navíc s protihlukovým krytem už nevychládne do zamrznuta. Zkusím ještě nastavit 13A nebo 10A max. proud z centrály a ty dřív uvedený parametry, ale mám obavy, že pak to pojede v zimě celý dny...
ostrov skoro 8kWp neustále ve stádiu zrodu: smartshunt(ex WBJR), MPPT150/45, MPPT 250/100(ex midnitesolar 150 clasic lite), 16S a různě P cca 340Ah Winston, MP II 5000,( ex Powerjack 8kW, ex samodomo cca 4kW). 48V DC rozvody a spotřebiče.
- gupa
- Příspěvky: 3846
- Registrován: sob pro 29, 2012 10:22 pm
- Reputace:174
- Lokalita: pod Brnem
- Systémové napětí: 24V
Re: Elektrocentrála vhodná k multiplus II
https://community.victronenergy.com/que ... or-is.htmlkodl69 píše: úte lis 14, 2023 3:19 amJe to jako nastartovat auto se zamrzlema sklama a ve chvíli kdy pustíš startér, tak dát plnej plyn a na dvojku okamžitě sundat nohu ze spojky. Pokud to nebude americkej 7l motor, nebo zetor 25 s metrákovým setrvačníkem, tak se zastaví.
3x2000VA-VMP-par, NiCd 24V, 22x210-320Wp, 2x85A-VMPPT, ABC-&-XYZ mypower.czAť ti to běží jako hodinky na baterku s čerstvou expirací! Zdejší slova: To by bylo, abychom na tom šetření nevydělali! Nový a aktuálně platný je termín v diskuzích na Seznam.cz mediokratická totalita.
Kdo je online
Uživatelé procházející toto fórum: Claudebot [Bot]
