Co zapojit za BEL regulator jako DC zatez?
Souhrn tématu
Diskuze se zaměřuje na možnosti, jak zapojit zátěž za BEL regulátor, zejména pro využití přebytečné energie z fotovoltaických panelů v létě. Uživatelé řeší vhodné DC zátěže, jako jsou spínané zdroje, LED osvětlení nebo bazénová čerpadla, a diskutují o investicích do měničů a baterií. Dále se probírá nastavení MPPT režimu a zkušenosti s konkrétními měniči, včetně jejich kapacitní zátěže.
- shuty
- Příspěvky: 766
- Registrován: ned úno 05, 2017 7:21 pm
- Reputace:57
Re: Co zapojit za BEL regulator jako DC zatez?
ano to je asi dobry napad. v mojom pripade mozem pouzit makeskyblue ktory ma mppt vstup do 160vdc. pre jeho zapojenie je potreba hv mppt na kolko? 300vdc? tazko povedat ci zozenie taky regulator a za kolko. takto by vyuzil mppt v axpertovi....JiříK píše:Já bych DC výstup z Belu dal na samostatný regl. Prostě to tak cítím.
**********
•MPP Solar PIP-5048MK•3.69kWp•18kWh LiFePo4•
•MPP Solar PIP-5048MK•3.69kWp•18kWh LiFePo4•
- xhorak
- Příspěvky: 58
- Registrován: úte črc 12, 2022 9:42 am
- Reputace:3
- Lokalita: Brno
- Systémové napětí: 24V
- Výkon panelů [Wp]: 7300
- Kapacita baterie [kWh]: 6.5
- Chci prodávat energii: NE
- Chci/Mám dotaci: NE
Re: Co zapojit za BEL regulator jako DC zatez?
Diky shuty za dalsi dovysvetleni.
Presne tak, musim mit high voltage menic, spirala v bojleru je klasika na 230V, panely davaji cca 240-260V (Vopen je 300V). Jeden menic misto pripadnych dvou, to by me vyhovovalo nejen finance vic.
Jeste ohledne zapnuti menice behem presmerovani DC vystupu BELu: da se teoreticky uvazovat, ze cast proudoveho pozadavku pokryje nove pole a tim padem spicka na DC vystupu BELu by nebyla tak silna. Nicmene neni to vubec nic exaktniho.
Pokud menic panely a kondenzatory odpina a vybiji pravidelne, je to dost blbe.
Presne tak, musim mit high voltage menic, spirala v bojleru je klasika na 230V, panely davaji cca 240-260V (Vopen je 300V). Jeden menic misto pripadnych dvou, to by me vyhovovalo nejen finance vic.
Jeste ohledne zapnuti menice behem presmerovani DC vystupu BELu: da se teoreticky uvazovat, ze cast proudoveho pozadavku pokryje nove pole a tim padem spicka na DC vystupu BELu by nebyla tak silna. Nicmene neni to vubec nic exaktniho.
Pokud menic panely a kondenzatory odpina a vybiji pravidelne, je to dost blbe.
- thomas.007
- Příspěvky: 390
- Registrován: pát říj 28, 2016 2:30 pm
- Reputace:63
Re: Co zapojit za BEL regulator jako DC zatez?
Ano, a to je právě ten kámen úrazu, já mám Voc při +25°C přes 300V a jak mám bez rozdělání Axpertu vědět, jaké tam mají zrovna kondenzátory? Co když tam bude třeba 2x 560 uF a zbytečně si to odpálím? Když dám druhý string, tak Axpert mi bude držet napětí minimálně na 120V když budou bouřkové mraky, BEL mi pustí DC výstup, ale na panelech bude houby výkon, takže BEL to snese. Když bude svítit slunce na 100%, Axpert bude držet nějaké MPP napětí (třeba 120V), BEL bude držet trochu jiné MPP napětí (třeba 240V) a ten rozdíl při sepnutí bude právě těch 120V...takže podle p. Budínského bude při rozdílu napětí 120V spínací kapacita 3000uF, což je nám všem jasné že taková kapacita v Axpertu asi nebudeshuty píše:toto je pravda tiez len ciastocne a bez doplnujucich informacii sa to takto neda povedat. zalezi od toho aku maju tie kondenzatory v axpertovi hodnotu a kolko voltov sa bude cez Bel pustat. Bel povoluje kapacitu 2000uF pri 160V alebo 3000uF pri 120V (tuto info mam priamo od p. Budinskeho).
- shuty
- Příspěvky: 766
- Registrován: ned úno 05, 2017 7:21 pm
- Reputace:57
Re: Co zapojit za BEL regulator jako DC zatez?
5048MG ma 2x470uF 500V. takze sa to pri tych 300V len tak o chlp vlezie do spominanych 1000uF. tak by to snat bel zvladol aj bez paralelnych panelov. ale urcite by som si to overil u p. Budinskeho, nech sa ti k tomu vyjadri. skratka treba ten axpert otvorit a pozriet sa. ina moznost nie je...
odkaz na video kde som spravil screenshot plosaku:
https://youtu.be/gaaDwOmdEM8
odkaz na video kde som spravil screenshot plosaku:
https://youtu.be/gaaDwOmdEM8
**********
•MPP Solar PIP-5048MK•3.69kWp•18kWh LiFePo4•
•MPP Solar PIP-5048MK•3.69kWp•18kWh LiFePo4•
- shuty
- Příspěvky: 766
- Registrován: ned úno 05, 2017 7:21 pm
- Reputace:57
Re: Co zapojit za BEL regulator jako DC zatez?
teraz som si spomenul este na jednu vec. niekde som cital ze bel testuje DC vystup len vo velmi kratkych intervaloch. bolo tam pisane ze za ten cas co to bel pusti do DC vystupu nestihne zareagovat regulator a bel to zase prepne nazad na ac a tak stale dokola. myslim ze niekto tam pisal ze dokonca riesil s p. Budinskym zmenu vo FW čipu aby to v tom DC vystupe zotrvalo dlhsie a stihol regulator zareagovat. neviem to ale za svet teraz najist.... zato ak bude mat axpert paralelnu vetvu a bel prepne na dc vystup tak sa len tie panely prepoja s uz pripojenymi a len regulator nabehne na vacsi prud, na nic sa necaka....
alebo... ?
alebo... ?
**********
•MPP Solar PIP-5048MK•3.69kWp•18kWh LiFePo4•
•MPP Solar PIP-5048MK•3.69kWp•18kWh LiFePo4•
- thomas.007
- Příspěvky: 390
- Registrován: pát říj 28, 2016 2:30 pm
- Reputace:63
Re: Co zapojit za BEL regulator jako DC zatez?
Díky za printscreen, mám Axpert 3600 MAX, mohlo by to být stejné, ale spoléhat se na to nedá. Jednak u nových elektrolytů je velká plusová tolerance kapacity...ta se ale většinou provozem brzy srovná a taky ten fakt, že číňani tam zrovna prdnou to co mají po ruce, kolikrát se mi stalo že jsem rozebíral zdroj, kde měly být elyty 2x 220uF a byl tam jeden bacan 470uF 
Měnič mám od dubna 2022, je v záruce a nechci ho kuchat (řešil jsem to v jiném vlákně). Ne že bych byl lopata, ale Murphyho zákon funguje dokonale, tedy když ho kuchnu tak se na něm něco podělá ještě v záruce, když ne, tak pojede třeba 10 let bez závady
Stejně jsem uvažoval o jihozápadní stěně, že bych tam nějaké panely hodil a řešení s paralelním stringem (přes BEL) se mi zdá ideální...uvidím, čas na to zatím nemám, energie je zatím přebytek.
Měnič mám od dubna 2022, je v záruce a nechci ho kuchat (řešil jsem to v jiném vlákně). Ne že bych byl lopata, ale Murphyho zákon funguje dokonale, tedy když ho kuchnu tak se na něm něco podělá ještě v záruce, když ne, tak pojede třeba 10 let bez závady
Stejně jsem uvažoval o jihozápadní stěně, že bych tam nějaké panely hodil a řešení s paralelním stringem (přes BEL) se mi zdá ideální...uvidím, čas na to zatím nemám, energie je zatím přebytek.
- xhorak
- Příspěvky: 58
- Registrován: úte črc 12, 2022 9:42 am
- Reputace:3
- Lokalita: Brno
- Systémové napětí: 24V
- Výkon panelů [Wp]: 7300
- Kapacita baterie [kWh]: 6.5
- Chci prodávat energii: NE
- Chci/Mám dotaci: NE
Re: Co zapojit za BEL regulator jako DC zatez?
Tak pro odlehceni mam aspon seznam veci co zapojit NA bel:
1. ryzovar
2. elektricka konvice
3. toustovac
4. topinkovac
5. gril
6. pomaly hrnec
7. primotop
8. elektricka decka
Akorat zatezovani BELu musi byt aspon trochu vyznamne. Zapojit samotny pomaly hrnec s cca 350W nebylo dostatecne, musel sem pripojit i ryzovar - nebo soubezne s bojlerem.
Jinak cekam na nejaky kombinovany HV menic + baterie, naivne doufam, ze s prichodem podzimu by se mohly ceny komponent uklidnit a zasoby narust. Mam pak v planu pokryt z vetsi casti stalou spotrebu cca 3kW menicem a 24V bateriemi (u tech vaham s kapacitou). V mem pripade by to mohlo byt cca 1MWh rocne. Soucasna spotreba je nakych 2.7MWh - bojler doted vytapel kotel.
Skoda ze se me nepodarilo sehnat nejaky cenove rozumny HV mppt charging controller.
1. ryzovar
2. elektricka konvice
3. toustovac
4. topinkovac
5. gril
6. pomaly hrnec
7. primotop
8. elektricka decka
Akorat zatezovani BELu musi byt aspon trochu vyznamne. Zapojit samotny pomaly hrnec s cca 350W nebylo dostatecne, musel sem pripojit i ryzovar - nebo soubezne s bojlerem.
Jinak cekam na nejaky kombinovany HV menic + baterie, naivne doufam, ze s prichodem podzimu by se mohly ceny komponent uklidnit a zasoby narust. Mam pak v planu pokryt z vetsi casti stalou spotrebu cca 3kW menicem a 24V bateriemi (u tech vaham s kapacitou). V mem pripade by to mohlo byt cca 1MWh rocne. Soucasna spotreba je nakych 2.7MWh - bojler doted vytapel kotel.
Skoda ze se me nepodarilo sehnat nejaky cenove rozumny HV mppt charging controller.
- Hyp
- Příspěvky: 506
- Registrován: ned zář 19, 2021 7:38 pm
- Reputace:-18
Re: Co zapojit za BEL regulator jako DC zatez?
https://youtu.be/vPACcBYPfqY
Tak jsem z toho nepochopil, když budu mít výkon v panelech větší, než se stačí na tlačit do bojleru, dá se ten výkon nějak využít? Teď myslím ten výkon při nabíjení bojleru, ne při vypnutí termostatu bojleru
Tak jsem z toho nepochopil, když budu mít výkon v panelech větší, než se stačí na tlačit do bojleru, dá se ten výkon nějak využít? Teď myslím ten výkon při nabíjení bojleru, ne při vypnutí termostatu bojleru
„Kdybych měl 8 hodin na pokácení stromu, 6 bych strávil broušení sekyry.“ — Abraham Lincoln
- xhorak
- Příspěvky: 58
- Registrován: úte črc 12, 2022 9:42 am
- Reputace:3
- Lokalita: Brno
- Systémové napětí: 24V
- Výkon panelů [Wp]: 7300
- Kapacita baterie [kWh]: 6.5
- Chci prodávat energii: NE
- Chci/Mám dotaci: NE
Re: Co zapojit za BEL regulator jako DC zatez?
No muzes napajet vic tech pristroju, viz. ten muj seznam napriklad. Nicmene to jak se vykon rozdeli, to zalezi na okolnostech (ktere teda nastudovane nemam).Hyp píše:https://youtu.be/vPACcBYPfqY
Tak jsem z toho nepochopil, když budu mít výkon v panelech větší, než se stačí na tlačit do bojleru, dá se ten výkon nějak využít? Teď myslím ten výkon při nabíjení bojleru, ne při vypnutí termostatu bojleru
Kdyz mam dlouhou chvili, pridam si k bojleru varnou konvici - a casto se nedockam ze by se sama vypnula, ale vodu na caj casem nahreje (mam 2.7kWp a 2200W patronu v bojleru, konvice je az 3000W). Samozrejme pri slunnem pocasi.
- Hyp
- Příspěvky: 506
- Registrován: ned zář 19, 2021 7:38 pm
- Reputace:-18
Re: Co zapojit za BEL regulator jako DC zatez?
Jo takhle, takze to vlastneto snizi napeti a jede oboje podlimitnim vykonem, jestli to chapu… tedy pokud to beres ze stejneho vystupu anebo Bel ma nejaky prioritizovany Vystup?
To by chtělo spíš obráceně zapojit, veškerý výkon do té konvice a zbytkový výkon do bojleru, bojleru nebude vadit, že mu na chvíli po klesne napětí a tedy výkon..
No a jak mas delany rozvody, to mas dotazenou prodluzku od bojleru do kuchyne? A kdyz tu ohratou vodu pak chces “dovarit”, tak vytahnes z prodluzky a pichnes do klasicky zasuvky?
A regulace to je obecně problém, ono totiž nejde zařídit, že když svítí naplno, tak pojedou všechny bitmainy (tezba crypto) A když přijdem rád, že se jen sníží výkon, to by to asi dobře popadalo… navíc to asi nejde s Belem, ten má jen obdelnik
To by chtělo spíš obráceně zapojit, veškerý výkon do té konvice a zbytkový výkon do bojleru, bojleru nebude vadit, že mu na chvíli po klesne napětí a tedy výkon..
No a jak mas delany rozvody, to mas dotazenou prodluzku od bojleru do kuchyne? A kdyz tu ohratou vodu pak chces “dovarit”, tak vytahnes z prodluzky a pichnes do klasicky zasuvky?
A regulace to je obecně problém, ono totiž nejde zařídit, že když svítí naplno, tak pojedou všechny bitmainy (tezba crypto) A když přijdem rád, že se jen sníží výkon, to by to asi dobře popadalo… navíc to asi nejde s Belem, ten má jen obdelnik
„Kdybych měl 8 hodin na pokácení stromu, 6 bych strávil broušení sekyry.“ — Abraham Lincoln
- xhorak
- Příspěvky: 58
- Registrován: úte črc 12, 2022 9:42 am
- Reputace:3
- Lokalita: Brno
- Systémové napětí: 24V
- Výkon panelů [Wp]: 7300
- Kapacita baterie [kWh]: 6.5
- Chci prodávat energii: NE
- Chci/Mám dotaci: NE
Re: Co zapojit za BEL regulator jako DC zatez?
IMHO napeti se nesnizi, jen se rozdeli proud, tj. kirchhoffovy zakony.
To je spis takova nouzovka, mam jednu zasuvku v kuchyni. Je to spis pro zajimavost nez ze by to neco usetrilo ci bylo robustni reseni. Mam to zapojene paralerne, tzn. asi zalezi jaky odpor ma ktere zarizeni. To s mensim bude palit vic vykonu. Ale za jasneho pocasi jsem schopny mit jak bojler, tak napriklad ryzovar - ten ma cca 500W.
Obecne se da rict, ze oboji jede s mensim vykonem - i kdyz ryzovar vari zcela normalne. Merak na to nemam abych zjistil kolik co bere.
Kdybych mel konvici vic FVE friendly - tj. treba vykon 1000W, tak by voda urcite byla nahrata rekl bych ze i rychleji a hlavne by se konvice spis vypnula.
Trochu je sranda, ze poznas kdy nesviti podle toho jaky zvuky konvice vydava - jak zajde, proste to prestane varit.
Co se tyka te konvice, tak je nutne si uvedomit, ze jeji spotreba je znacne marginalni. Napr. me na litr caje staci do 100Wh, tj. pohybujeme se kolem 60 hal na ohrev vody.
Tezit BELem to asi neni dobry napad. Nejaky spinany zdroj to asi utahne, ale jednak to chce nejaky minimalni odber, napr. kdyz jsem mel jen ten ryzovar s 500W tak se me cas od casu regulator vypnul - presel do rezimu jakoze ma bojler natopeno. Musel jsem pridat do rozdvojky jeste napr 300W pomaly hrnec.
Dovedu si predstavit po natopeni bojleru pripnout nejakou jinou zatez pomoci rele, cidla v bojleru atd. a BEL pak bude vytezovat do ni. Napriklad primotop. Nicmene v zime me tyhlety prebytky nejspis vubec nehrozi. Ted v zamracenem, ale dlouhem dni to ma co delat aby to 200l bojler vytopilo na 50 stupnu.
To je spis takova nouzovka, mam jednu zasuvku v kuchyni. Je to spis pro zajimavost nez ze by to neco usetrilo ci bylo robustni reseni. Mam to zapojene paralerne, tzn. asi zalezi jaky odpor ma ktere zarizeni. To s mensim bude palit vic vykonu. Ale za jasneho pocasi jsem schopny mit jak bojler, tak napriklad ryzovar - ten ma cca 500W.
Obecne se da rict, ze oboji jede s mensim vykonem - i kdyz ryzovar vari zcela normalne. Merak na to nemam abych zjistil kolik co bere.
Kdybych mel konvici vic FVE friendly - tj. treba vykon 1000W, tak by voda urcite byla nahrata rekl bych ze i rychleji a hlavne by se konvice spis vypnula.
Trochu je sranda, ze poznas kdy nesviti podle toho jaky zvuky konvice vydava - jak zajde, proste to prestane varit.
Co se tyka te konvice, tak je nutne si uvedomit, ze jeji spotreba je znacne marginalni. Napr. me na litr caje staci do 100Wh, tj. pohybujeme se kolem 60 hal na ohrev vody.
Tezit BELem to asi neni dobry napad. Nejaky spinany zdroj to asi utahne, ale jednak to chce nejaky minimalni odber, napr. kdyz jsem mel jen ten ryzovar s 500W tak se me cas od casu regulator vypnul - presel do rezimu jakoze ma bojler natopeno. Musel jsem pridat do rozdvojky jeste napr 300W pomaly hrnec.
Dovedu si predstavit po natopeni bojleru pripnout nejakou jinou zatez pomoci rele, cidla v bojleru atd. a BEL pak bude vytezovat do ni. Napriklad primotop. Nicmene v zime me tyhlety prebytky nejspis vubec nehrozi. Ted v zamracenem, ale dlouhem dni to ma co delat aby to 200l bojler vytopilo na 50 stupnu.
- Hyp
- Příspěvky: 506
- Registrován: ned zář 19, 2021 7:38 pm
- Reputace:-18
Re: Co zapojit za BEL regulator jako DC zatez?
Víte, že regulátor ze stavebnice za 2500 a regulátor MR4316AC NG za 4500 nejsou totožné, jde o rozdílné generace? NG regulátor má oproti předchozí generaci (stavebnici) výkonnější mikroprocesor, jemnější regulaci výstupního napětí, vyšší svit LED diod na indikátoru výkonu, účinnější chlazení a možnost připojení teplotního čidla pro měření teploty boileru.
„Kdybych měl 8 hodin na pokácení stromu, 6 bych strávil broušení sekyry.“ — Abraham Lincoln
- cipis
- Moderátor
- Příspěvky: 6957
- Registrován: pon srp 16, 2021 9:31 pm
- Reputace:979
- Lokalita: blízko Brna
- Systémové napětí: 24V
- Výkon panelů [Wp]: 13+ kWp
- Kapacita baterie [kWh]: 40+26
- Chci prodávat energii: NE
- Chci/Mám dotaci: NE
- Bydliště: blízko Brna
Re: Co zapojit za BEL regulator jako DC zatez?
Ano, víme.
16+ kWp: 9850 Wp Jih, 2040 Wp Východ, 1490 Wp Západ, 2700 Wp mikroinvertory
Regulátory Epever a Victron
MP 24/5000 + Deye mikroinvertory 1+2,2 kW (můj byt + máti byt)
MP 24/1200 inet, sit, kamery atd.
Phoenix 24/5000 vytěžování do akumulačních kamen
Epever 3kW vytěžování do bojlerů + žebříky
1 kW "nabíječka" 24 V
40+ kWh staré olovo 26+ kWh Li-Ion
několik dalších MP jako záložní zdroje na různých místech
Modře píši jako moderátor, černě jako člen.
Regulátory Epever a Victron
MP 24/5000 + Deye mikroinvertory 1+2,2 kW (můj byt + máti byt)
MP 24/1200 inet, sit, kamery atd.
Phoenix 24/5000 vytěžování do akumulačních kamen
Epever 3kW vytěžování do bojlerů + žebříky
1 kW "nabíječka" 24 V
40+ kWh staré olovo 26+ kWh Li-Ion
několik dalších MP jako záložní zdroje na různých místech
Modře píši jako moderátor, černě jako člen.
- kodl69
- Příspěvky: 8343
- Registrován: sob črc 19, 2014 8:56 pm
- Reputace:1069
- Lokalita: severně od Brna
- Systémové napětí: 48V
- Výkon panelů [Wp]: 8kWp
- Kapacita baterie [kWh]: 12kWh
- Chci prodávat energii: NE
- Chci/Mám dotaci: NE
Re: Co zapojit za BEL regulator jako DC zatez?
A taky víme, že u toho snadno shoří ty IGBT a když se změní zátěž (přepnu stupně na přímotopu) tak se z toho dost dlouho vzpamatovává, a s polem se stíny si neporadí vůbec, teda aspoň ten z té stavebnice.
ostrov skoro 8kWp neustále ve stádiu zrodu: smartshunt(ex WBJR), MPPT150/45, MPPT 250/100(ex midnitesolar 150 clasic lite), 16S a různě P cca 340Ah Winston, MP II 5000,( ex Powerjack 8kW, ex samodomo cca 4kW). 48V DC rozvody a spotřebiče.
- Hyp
- Příspěvky: 506
- Registrován: ned zář 19, 2021 7:38 pm
- Reputace:-18
Re: Co zapojit za BEL regulator jako DC zatez?
A kde to je tady popsané? Nejde taky o to, jestli ten stín sníží proud a nebo napětí?
Existuje tedy nějaké vhodnější řešení?
Existuje tedy nějaké vhodnější řešení?
„Kdybych měl 8 hodin na pokácení stromu, 6 bych strávil broušení sekyry.“ — Abraham Lincoln
- cipis
- Moderátor
- Příspěvky: 6957
- Registrován: pon srp 16, 2021 9:31 pm
- Reputace:979
- Lokalita: blízko Brna
- Systémové napětí: 24V
- Výkon panelů [Wp]: 13+ kWp
- Kapacita baterie [kWh]: 40+26
- Chci prodávat energii: NE
- Chci/Mám dotaci: NE
- Bydliště: blízko Brna
Re: Co zapojit za BEL regulator jako DC zatez?
Levne a vhodnejsi nebo jen vhodnejsi?
Ne a ano.
Ja nakonec bela ani nespajel a pojedu pres fazovy vytezovac normalne ze sinus menice. Takze levne urcite ne.
Ne a ano.
Ja nakonec bela ani nespajel a pojedu pres fazovy vytezovac normalne ze sinus menice. Takze levne urcite ne.
16+ kWp: 9850 Wp Jih, 2040 Wp Východ, 1490 Wp Západ, 2700 Wp mikroinvertory
Regulátory Epever a Victron
MP 24/5000 + Deye mikroinvertory 1+2,2 kW (můj byt + máti byt)
MP 24/1200 inet, sit, kamery atd.
Phoenix 24/5000 vytěžování do akumulačních kamen
Epever 3kW vytěžování do bojlerů + žebříky
1 kW "nabíječka" 24 V
40+ kWh staré olovo 26+ kWh Li-Ion
několik dalších MP jako záložní zdroje na různých místech
Modře píši jako moderátor, černě jako člen.
Regulátory Epever a Victron
MP 24/5000 + Deye mikroinvertory 1+2,2 kW (můj byt + máti byt)
MP 24/1200 inet, sit, kamery atd.
Phoenix 24/5000 vytěžování do akumulačních kamen
Epever 3kW vytěžování do bojlerů + žebříky
1 kW "nabíječka" 24 V
40+ kWh staré olovo 26+ kWh Li-Ion
několik dalších MP jako záložní zdroje na různých místech
Modře píši jako moderátor, černě jako člen.
- kodl69
- Příspěvky: 8343
- Registrován: sob črc 19, 2014 8:56 pm
- Reputace:1069
- Lokalita: severně od Brna
- Systémové napětí: 48V
- Výkon panelů [Wp]: 8kWp
- Kapacita baterie [kWh]: 12kWh
- Chci prodávat energii: NE
- Chci/Mám dotaci: NE
Re: Co zapojit za BEL regulator jako DC zatez?
Levnější ne. Na místě, kde bel zklamal tak siton jede bez zaváhání, s mnohem lepší výtěžností. Ale mám i instalaci s belem, a jede, ale to je čistej jih, nový panely, nenáročnej zákazník 
ostrov skoro 8kWp neustále ve stádiu zrodu: smartshunt(ex WBJR), MPPT150/45, MPPT 250/100(ex midnitesolar 150 clasic lite), 16S a různě P cca 340Ah Winston, MP II 5000,( ex Powerjack 8kW, ex samodomo cca 4kW). 48V DC rozvody a spotřebiče.
- kodl69
- Příspěvky: 8343
- Registrován: sob črc 19, 2014 8:56 pm
- Reputace:1069
- Lokalita: severně od Brna
- Systémové napětí: 48V
- Výkon panelů [Wp]: 8kWp
- Kapacita baterie [kWh]: 12kWh
- Chci prodávat energii: NE
- Chci/Mám dotaci: NE
Re: Co zapojit za BEL regulator jako DC zatez?
A k tomu přidávání zátěží: není jednoduší ten boiler na chvilku vypnout, když se vaří kafe? celkem jednoduchej obvod na tohle tady publikoval Frso už před mnoha lety - původně je to určený na zapnutí měniče "na přání" ale funguje to i na odpojení boileru při připojení další zátěže, snad nebude vadit, že to znovu prezentuju: Chce to jenom dobře dimenzovaný relátka, jinak není co řešit. Aparát se spínaným zdrojem na vstupu to nezapne, ale žehlička, konvice, remoska a další odporový spotřebiče to jistě zapnou.
ostrov skoro 8kWp neustále ve stádiu zrodu: smartshunt(ex WBJR), MPPT150/45, MPPT 250/100(ex midnitesolar 150 clasic lite), 16S a různě P cca 340Ah Winston, MP II 5000,( ex Powerjack 8kW, ex samodomo cca 4kW). 48V DC rozvody a spotřebiče.
- Hyp
- Příspěvky: 506
- Registrován: ned zář 19, 2021 7:38 pm
- Reputace:-18
Re: Co zapojit za BEL regulator jako DC zatez?
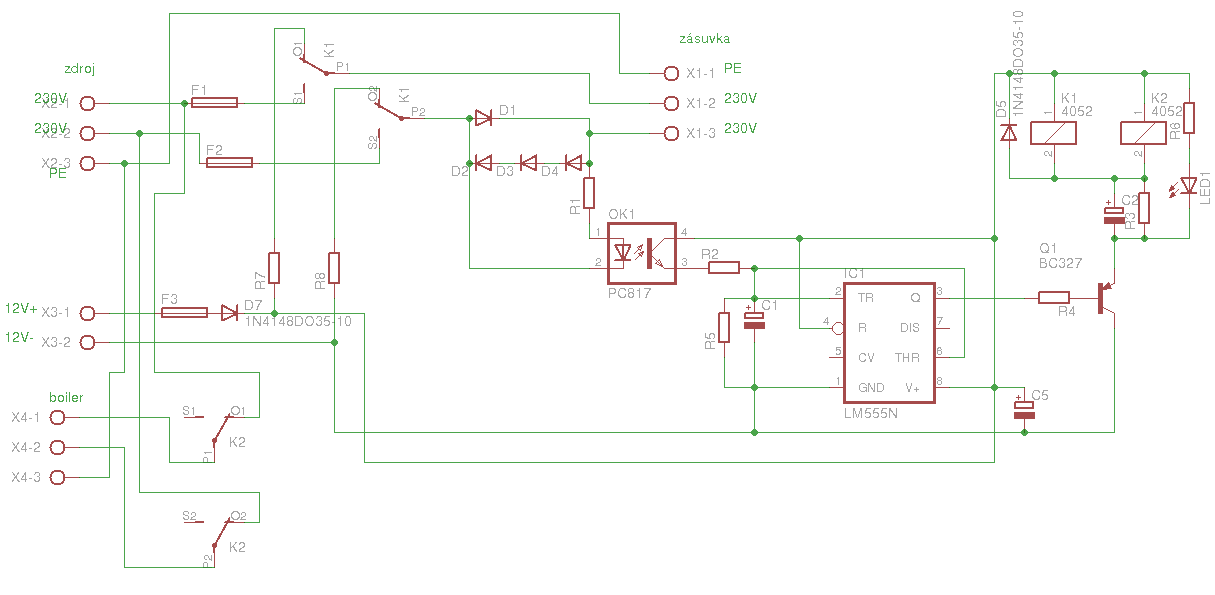
Anna jakým principu to má pracovat? Kde tam jsou ty relátka? Vidím tam otočlen, nějaký časovač 555? Spíše si měl odkázat na původní příspěvek, kde by byla vysvětlena funkcionalita.
Nestačila by na přepnutí 1DIN nastavitelné proudove rele za 13 $,- z aliku?
Geya 16A s nastavitelnym proudem 1,6-16A a zpožděním 0-10s.
Nestačila by na přepnutí 1DIN nastavitelné proudove rele za 13 $,- z aliku?
Geya 16A s nastavitelnym proudem 1,6-16A a zpožděním 0-10s.
„Kdybych měl 8 hodin na pokácení stromu, 6 bych strávil broušení sekyry.“ — Abraham Lincoln
- Hyp
- Příspěvky: 506
- Registrován: ned zář 19, 2021 7:38 pm
- Reputace:-18
Re: Co zapojit za BEL regulator jako DC zatez?
Můžeš to nějak rozvést, jak zklamal? Jsi tom se ani neprodává, a prý ani neprošel zkušebnou, protože příliš ruší. Všechny ty 3 další systémy prý zkušebnou prošly, tak nevim.kodl69 píše:Levnější ne. Na místě, kde bel zklamal tak siton jede bez zaváhání, s mnohem lepší výtěžností. Ale mám i instalaci s belem, a jede, ale to je čistej jih, nový panely, nenáročnej zákazník
Jinak levnější je asi jenom ohřev přes DC, ale má to nějaká úskalí, Ale ten YouTuber to sliboval na vidlákově kanálu, tak se to zatím bojí o publikovat, protože to prej musí předělat.
Naposledy upravil(a) Hyp dne ned srp 28, 2022 6:16 pm, celkem upraveno 1 x.
„Kdybych měl 8 hodin na pokácení stromu, 6 bych strávil broušení sekyry.“ — Abraham Lincoln
Kdo je online
Uživatelé procházející toto fórum: Claudebot [Bot], Nortonko
