Přepínač sítí pomocí cívek a mechanického přepínače, poraďte se zapojením.
Souhrn tématu
Diskuze se věnuje praktickému zapojení přepínače sítí pomocí cívek a mechanického přepínače ABB. Uživatelé sdílejí zkušenosti s různými stykači, relé a časovými spínači pro bezpečné a efektivní přepínání mezi měničem a distribuční sítí. Poradí také, jak předejít přehřívání kontaktů a zajistit spolehlivý provoz.
-
ACDC
- Příspěvky: 648
- Registrován: pon kvě 09, 2022 8:31 am
- Reputace: 12
- Lokalita: Litomyšlsko
- Systémové napětí: 48V
- Výkon panelů [Wp]: 5,600
- Kapacita baterie [kWh]: 14,4
- Chci prodávat energii: NE
- Chci/Mám dotaci: NE
Re: Přepínač sítí pomocí cívek a mechanického přepínače, poraďte se zapojením.
A prodleva nevynuluje třeba displej trouby atd?
5,6kW , RESACS, EPEVER, Pb-C 14,4kW
Teorie=vše víme ale nic nefunguje
Praxe=vše funguje a nevíme proč
Teorie spojena s praxí=nic nefunguje a nikdo neví proč
Teorie=vše víme ale nic nefunguje
Praxe=vše funguje a nevíme proč
Teorie spojena s praxí=nic nefunguje a nikdo neví proč
-
ElektroEzs
- Příspěvky: 2829
- Registrován: stř zář 21, 2022 10:03 am
- Reputace: 99
- Lokalita: okolí Teplic
- Systémové napětí: 48V
- Výkon panelů [Wp]: 8340
- Kapacita baterie [kWh]: 14,4
- Chci prodávat energii: NE
- Chci/Mám dotaci: NE
Re: Přepínač sítí pomocí cívek a mechanického přepínače, poraďte se zapojením.
Je videt na svetlech ze probliknou ale televize se nevypne a i casy na troube zustanou. Pocitam ze tam je prodleva tak 100ms. Prepinam 1F FVE a DS 3F
1: JZ 5460 Wp Ja Solar, JV 960 Wp Leapton, SV 1920 Wp Leapton, MPPT 250/100, MPPT 150/35, MPPT 150/45, 2x parallel Multiplus 2 5000VA, Cerbo GX + touch LCD, 16 x EVE 280Ah LiFePO4 + JK BMS 200A + SmartShunt 500A
2: JZ 3600 Wp Canadian Solar, V 1800 Wp Canadian Solar, MPPT 150/70, MPPT 150/35, Multiplus 2 5000VA, Cerbo GX + touch LCD, 16 x EVE 280Ah LiFePO4 + JK BMS 200A + BMV700
2: JZ 3600 Wp Canadian Solar, V 1800 Wp Canadian Solar, MPPT 150/70, MPPT 150/35, Multiplus 2 5000VA, Cerbo GX + touch LCD, 16 x EVE 280Ah LiFePO4 + JK BMS 200A + BMV700
-
cipis
- Moderátor
- Příspěvky: 6815
- Registrován: pon srp 16, 2021 9:31 pm
- Reputace: 938
- Lokalita: blízko Brna
- Systémové napětí: 24V
- Výkon panelů [Wp]: 13+ kWp
- Kapacita baterie [kWh]: 40+26
- Chci prodávat energii: NE
- Chci/Mám dotaci: NE
- Bydliště: blízko Brna
Re: Přepínač sítí pomocí cívek a mechanického přepínače, poraďte se zapojením.
Ta prodleva musi byt vetsi. U zapadek je v datasheetu uvedenych min. 200 ms.
13,38 kWp: 9850 Wp Jih, 2040 Wp Východ, 1490 Wp Západ
Regulátory Epever a Victron
Phoenix 5 kVA + MP 24/5000 (můj byt + wifi/kamery/atd. + máti byt)
MP2 24/5000 vytěžování do akumulačních kamen
Epever 3kW vytěžování do bojlerů + žebříky
1 kW "nabíječka" 24 V
40+ kWh staré olovo 26+ kWh Li-Ion
několik dalších MP jako záložní zdroje na různých místech
Modře píši jako moderátor, černě jako člen.
Regulátory Epever a Victron
Phoenix 5 kVA + MP 24/5000 (můj byt + wifi/kamery/atd. + máti byt)
MP2 24/5000 vytěžování do akumulačních kamen
Epever 3kW vytěžování do bojlerů + žebříky
1 kW "nabíječka" 24 V
40+ kWh staré olovo 26+ kWh Li-Ion
několik dalších MP jako záložní zdroje na různých místech
Modře píši jako moderátor, černě jako člen.
-
ElektroEzs
- Příspěvky: 2829
- Registrován: stř zář 21, 2022 10:03 am
- Reputace: 99
- Lokalita: okolí Teplic
- Systémové napětí: 48V
- Výkon panelů [Wp]: 8340
- Kapacita baterie [kWh]: 14,4
- Chci prodávat energii: NE
- Chci/Mám dotaci: NE
Re: Přepínač sítí pomocí cívek a mechanického přepínače, poraďte se zapojením.
Nemam jak zmerit ale je videt to prepnuti oproti multiplusu, kazdopadne to funguje v pohode
1: JZ 5460 Wp Ja Solar, JV 960 Wp Leapton, SV 1920 Wp Leapton, MPPT 250/100, MPPT 150/35, MPPT 150/45, 2x parallel Multiplus 2 5000VA, Cerbo GX + touch LCD, 16 x EVE 280Ah LiFePO4 + JK BMS 200A + SmartShunt 500A
2: JZ 3600 Wp Canadian Solar, V 1800 Wp Canadian Solar, MPPT 150/70, MPPT 150/35, Multiplus 2 5000VA, Cerbo GX + touch LCD, 16 x EVE 280Ah LiFePO4 + JK BMS 200A + BMV700
2: JZ 3600 Wp Canadian Solar, V 1800 Wp Canadian Solar, MPPT 150/70, MPPT 150/35, Multiplus 2 5000VA, Cerbo GX + touch LCD, 16 x EVE 280Ah LiFePO4 + JK BMS 200A + BMV700
-
Radar
- Příspěvky: 932
- Registrován: pon lis 15, 2021 11:05 am
- Reputace: 55
Re: Přepínač sítí pomocí cívek a mechanického přepínače, poraďte se zapojením.
Blahopřeji, ale je mi to divné. Za 100-200ms musí všechno spadnout.. 
To by musela být o řád kratší doba..
To by musela být o řád kratší doba..
poloostrov v módu AC IGNORE
VICTRON system 3F, 3x3000VA + 1F GTI GWL 2000W posila na AC OUT.
6kWp pole 8° západní pultová střecha + MPPT 150/100
3kWP pole 75° jižní fasáda + MPPT 150/45
Baterie LIFEPO4 16S, EEL V5 DIY BOX 280Ah (JK INVERTER BMS)
VICTRON system 3F, 3x3000VA + 1F GTI GWL 2000W posila na AC OUT.
6kWp pole 8° západní pultová střecha + MPPT 150/100
3kWP pole 75° jižní fasáda + MPPT 150/45
Baterie LIFEPO4 16S, EEL V5 DIY BOX 280Ah (JK INVERTER BMS)
-
ElektroEzs
- Příspěvky: 2829
- Registrován: stř zář 21, 2022 10:03 am
- Reputace: 99
- Lokalita: okolí Teplic
- Systémové napětí: 48V
- Výkon panelů [Wp]: 8340
- Kapacita baterie [kWh]: 14,4
- Chci prodávat energii: NE
- Chci/Mám dotaci: NE
Re: Přepínač sítí pomocí cívek a mechanického přepínače, poraďte se zapojením.
Nic nepada mam v provozu dve tyhle sestavy stykacu. Multiplus ma 20ms na prepnuti a tam to poznat nejde ani na svetlech, ty stykace jsou viditelne pomalejsi ale porad dostacujici aby se nic neresetovalo. Rad bych to zmeril ale nemam jak
1: JZ 5460 Wp Ja Solar, JV 960 Wp Leapton, SV 1920 Wp Leapton, MPPT 250/100, MPPT 150/35, MPPT 150/45, 2x parallel Multiplus 2 5000VA, Cerbo GX + touch LCD, 16 x EVE 280Ah LiFePO4 + JK BMS 200A + SmartShunt 500A
2: JZ 3600 Wp Canadian Solar, V 1800 Wp Canadian Solar, MPPT 150/70, MPPT 150/35, Multiplus 2 5000VA, Cerbo GX + touch LCD, 16 x EVE 280Ah LiFePO4 + JK BMS 200A + BMV700
2: JZ 3600 Wp Canadian Solar, V 1800 Wp Canadian Solar, MPPT 150/70, MPPT 150/35, Multiplus 2 5000VA, Cerbo GX + touch LCD, 16 x EVE 280Ah LiFePO4 + JK BMS 200A + BMV700
-
Radar
- Příspěvky: 932
- Registrován: pon lis 15, 2021 11:05 am
- Reputace: 55
Re: Přepínač sítí pomocí cívek a mechanického přepínače, poraďte se zapojením.
a to máš ac in nepřipojeny a přepínáš grid až za ac out?
poloostrov v módu AC IGNORE
VICTRON system 3F, 3x3000VA + 1F GTI GWL 2000W posila na AC OUT.
6kWp pole 8° západní pultová střecha + MPPT 150/100
3kWP pole 75° jižní fasáda + MPPT 150/45
Baterie LIFEPO4 16S, EEL V5 DIY BOX 280Ah (JK INVERTER BMS)
VICTRON system 3F, 3x3000VA + 1F GTI GWL 2000W posila na AC OUT.
6kWp pole 8° západní pultová střecha + MPPT 150/100
3kWP pole 75° jižní fasáda + MPPT 150/45
Baterie LIFEPO4 16S, EEL V5 DIY BOX 280Ah (JK INVERTER BMS)
-
ElektroEzs
- Příspěvky: 2829
- Registrován: stř zář 21, 2022 10:03 am
- Reputace: 99
- Lokalita: okolí Teplic
- Systémové napětí: 48V
- Výkon panelů [Wp]: 8340
- Kapacita baterie [kWh]: 14,4
- Chci prodávat energii: NE
- Chci/Mám dotaci: NE
Re: Přepínač sítí pomocí cívek a mechanického přepínače, poraďte se zapojením.
Grid mam pripojeny bez toho by jel menic porad v rezimu invertor. Prepina to Cerbo a zaroven tam je jeste napetove rele co hlida vypadek fazi L1,L2,L3 kdyz jakakoliv z nich vypadne prepnou se stykace
1: JZ 5460 Wp Ja Solar, JV 960 Wp Leapton, SV 1920 Wp Leapton, MPPT 250/100, MPPT 150/35, MPPT 150/45, 2x parallel Multiplus 2 5000VA, Cerbo GX + touch LCD, 16 x EVE 280Ah LiFePO4 + JK BMS 200A + SmartShunt 500A
2: JZ 3600 Wp Canadian Solar, V 1800 Wp Canadian Solar, MPPT 150/70, MPPT 150/35, Multiplus 2 5000VA, Cerbo GX + touch LCD, 16 x EVE 280Ah LiFePO4 + JK BMS 200A + BMV700
2: JZ 3600 Wp Canadian Solar, V 1800 Wp Canadian Solar, MPPT 150/70, MPPT 150/35, Multiplus 2 5000VA, Cerbo GX + touch LCD, 16 x EVE 280Ah LiFePO4 + JK BMS 200A + BMV700
-
Radar
- Příspěvky: 932
- Registrován: pon lis 15, 2021 11:05 am
- Reputace: 55
Re: Přepínač sítí pomocí cívek a mechanického přepínače, poraďte se zapojením.
Pak asi nerozumím kde a co to přepíná. Je to AC ignore? Pokud ne, měnič bez Power Assist neinvertuje vůbec, pokud je PA zapnutý, invertuje až u AC in current limit.
Pokud AC ignore ano, umí síť na vstup synchronne propojit vnitrni transfer relé.
Jediné co mě napadá, že by asi šlo přepínat bezpečne AC OUT mezi měničem a gridem, který je na AC in ignorován, protože je Multiplus zřejmě synchronizován, grid je na AC in přítomna, ale ke galvanickému spojení sítě s měničem nedojde..
Pokud AC ignore ano, umí síť na vstup synchronne propojit vnitrni transfer relé.
Jediné co mě napadá, že by asi šlo přepínat bezpečne AC OUT mezi měničem a gridem, který je na AC in ignorován, protože je Multiplus zřejmě synchronizován, grid je na AC in přítomna, ale ke galvanickému spojení sítě s měničem nedojde..
poloostrov v módu AC IGNORE
VICTRON system 3F, 3x3000VA + 1F GTI GWL 2000W posila na AC OUT.
6kWp pole 8° západní pultová střecha + MPPT 150/100
3kWP pole 75° jižní fasáda + MPPT 150/45
Baterie LIFEPO4 16S, EEL V5 DIY BOX 280Ah (JK INVERTER BMS)
VICTRON system 3F, 3x3000VA + 1F GTI GWL 2000W posila na AC OUT.
6kWp pole 8° západní pultová střecha + MPPT 150/100
3kWP pole 75° jižní fasáda + MPPT 150/45
Baterie LIFEPO4 16S, EEL V5 DIY BOX 280Ah (JK INVERTER BMS)
-
ElektroEzs
- Příspěvky: 2829
- Registrován: stř zář 21, 2022 10:03 am
- Reputace: 99
- Lokalita: okolí Teplic
- Systémové napětí: 48V
- Výkon panelů [Wp]: 8340
- Kapacita baterie [kWh]: 14,4
- Chci prodávat energii: NE
- Chci/Mám dotaci: NE
Re: Přepínač sítí pomocí cívek a mechanického přepínače, poraďte se zapojením.
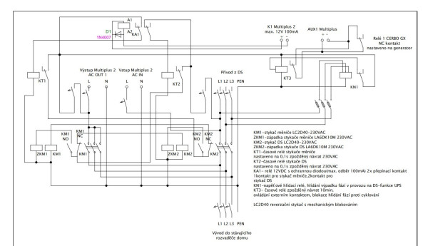
Je to uplne jednoduche kdyz prepnu na DS potrebuji kvuli slabemu privodu u rodicu DS 3F proto stykace. Pres Cerbo ovladam AUX1 Multiplusu, v Cerbu je nastaveno rele na start/stop genretaor kde je pak nastaveno SOC,pretizeni,napeti. K1 Multiplusu je pripojeno na rele 12V a to ovlada stykacomat. AC IN Multiplusu musi byt pripojen aby Multiplus fungoval jako UPS. Pres asistenty nastaveno ignorovani AC IN pomoci AUX1 a zaroven K1 kopiruje AC IN. Prikladam schema zapojeni
1: JZ 5460 Wp Ja Solar, JV 960 Wp Leapton, SV 1920 Wp Leapton, MPPT 250/100, MPPT 150/35, MPPT 150/45, 2x parallel Multiplus 2 5000VA, Cerbo GX + touch LCD, 16 x EVE 280Ah LiFePO4 + JK BMS 200A + SmartShunt 500A
2: JZ 3600 Wp Canadian Solar, V 1800 Wp Canadian Solar, MPPT 150/70, MPPT 150/35, Multiplus 2 5000VA, Cerbo GX + touch LCD, 16 x EVE 280Ah LiFePO4 + JK BMS 200A + BMV700
2: JZ 3600 Wp Canadian Solar, V 1800 Wp Canadian Solar, MPPT 150/70, MPPT 150/35, Multiplus 2 5000VA, Cerbo GX + touch LCD, 16 x EVE 280Ah LiFePO4 + JK BMS 200A + BMV700
-
Radar
- Příspěvky: 932
- Registrován: pon lis 15, 2021 11:05 am
- Reputace: 55
Re: Přepínač sítí pomocí cívek a mechanického přepínače, poraďte se zapojením.
Pěkné. Mě napadlo, je tu spoustu lidí co nechtějí zapojovat AC IN multi a přepínat co nejbezpečněji a nejrychleji výstup FVE/GRID,
že pokud by byl jen technicky zapojen AC IN, ale ignorován, že multi drží se sítí krok a frekvenci i v offgridu. A jen za tímto účelem by byl pro měření připojen. Pak by mohl dobře fungovat ATS na AC OUT... ale nevím jak se multi chová...
Vím ale, že se připojuje v mžiku, protože je asi připraven. Zatímco pokud se AC IN připojí externě, sfázování mu cca 10-15s trvá ...
že pokud by byl jen technicky zapojen AC IN, ale ignorován, že multi drží se sítí krok a frekvenci i v offgridu. A jen za tímto účelem by byl pro měření připojen. Pak by mohl dobře fungovat ATS na AC OUT... ale nevím jak se multi chová...
Vím ale, že se připojuje v mžiku, protože je asi připraven. Zatímco pokud se AC IN připojí externě, sfázování mu cca 10-15s trvá ...
poloostrov v módu AC IGNORE
VICTRON system 3F, 3x3000VA + 1F GTI GWL 2000W posila na AC OUT.
6kWp pole 8° západní pultová střecha + MPPT 150/100
3kWP pole 75° jižní fasáda + MPPT 150/45
Baterie LIFEPO4 16S, EEL V5 DIY BOX 280Ah (JK INVERTER BMS)
VICTRON system 3F, 3x3000VA + 1F GTI GWL 2000W posila na AC OUT.
6kWp pole 8° západní pultová střecha + MPPT 150/100
3kWP pole 75° jižní fasáda + MPPT 150/45
Baterie LIFEPO4 16S, EEL V5 DIY BOX 280Ah (JK INVERTER BMS)
-
sipj
- Příspěvky: 78
- Registrován: pon zář 03, 2012 7:12 pm
- Reputace: 3
Re: Přepínač sítí pomocí cívek a mechanického přepínače, poraďte se zapojením.
Multiplus II pri pripojenem AC-IN a aktivnim Ingnore AC input NENI synchronni se siti. Jede si vlastni frekvenci... Jde to krasne zmenit jak se meni napeti mezi Lin a Lout -320V az +320V a napr. se nam rozchazi cas na mikrovlnce...
J.
J.
-
Radar
- Příspěvky: 932
- Registrován: pon lis 15, 2021 11:05 am
- Reputace: 55
Re: Přepínač sítí pomocí cívek a mechanického přepínače, poraďte se zapojením.
Tak slepá ulička, ..
poloostrov v módu AC IGNORE
VICTRON system 3F, 3x3000VA + 1F GTI GWL 2000W posila na AC OUT.
6kWp pole 8° západní pultová střecha + MPPT 150/100
3kWP pole 75° jižní fasáda + MPPT 150/45
Baterie LIFEPO4 16S, EEL V5 DIY BOX 280Ah (JK INVERTER BMS)
VICTRON system 3F, 3x3000VA + 1F GTI GWL 2000W posila na AC OUT.
6kWp pole 8° západní pultová střecha + MPPT 150/100
3kWP pole 75° jižní fasáda + MPPT 150/45
Baterie LIFEPO4 16S, EEL V5 DIY BOX 280Ah (JK INVERTER BMS)
-
kodl69
- Příspěvky: 8263
- Registrován: sob črc 19, 2014 8:56 pm
- Reputace: 1043
- Lokalita: severně od Brna
- Systémové napětí: 48V
- Výkon panelů [Wp]: 8kWp
- Kapacita baterie [kWh]: 12kWh
- Chci prodávat energii: NE
- Chci/Mám dotaci: NE
Re: Přepínač sítí pomocí cívek a mechanického přepínače, poraďte se zapojením.
já AC in nemám zapojenej a podobnej stykačomat používám taky. Tady je to dotažený kousek dál, já mám jako signál pro přepnutí výstupní AC z měniče, tj mám tam výpadek, a dokonce schválně cca 2s.
Jestli je AC out synchronní se sítí je jedno, protože se ze tří fází dělá jedna a naopak...
Jestli je AC out synchronní se sítí je jedno, protože se ze tří fází dělá jedna a naopak...
ostrov skoro 8kWp neustále ve stádiu zrodu: smartshunt(ex WBJR), MPPT150/45, MPPT 250/100(ex midnitesolar 150 clasic lite), 16S a různě P cca 340Ah Winston, MP II 5000,( ex Powerjack 8kW, ex samodomo cca 4kW). 48V DC rozvody a spotřebiče.
-
Radar
- Příspěvky: 932
- Registrován: pon lis 15, 2021 11:05 am
- Reputace: 55
Re: Přepínač sítí pomocí cívek a mechanického přepínače, poraďte se zapojením.
Tak pokud přepíná 3/1 - 1/3, je to samozřejmě komplikované ... U přepínání 1/1 nebo 3/3 FVE/GRID by to bývalo bylo fajn, kdyby byl synchronní, ale zřejmě tedy není . Neznám důvod, že je tak rychle schopen se srovnat. Se sítí na vstupu je to vteřina reakce transfer relé na vnější signál , pokud se AC in připíná externím stykačem, je prodleva dlouhá a rozdíl markantní. Rozdíl tam je..
Naposledy upravil(a) Radar dne stř pro 24, 2025 12:59 pm, celkem upraveno 1 x.
poloostrov v módu AC IGNORE
VICTRON system 3F, 3x3000VA + 1F GTI GWL 2000W posila na AC OUT.
6kWp pole 8° západní pultová střecha + MPPT 150/100
3kWP pole 75° jižní fasáda + MPPT 150/45
Baterie LIFEPO4 16S, EEL V5 DIY BOX 280Ah (JK INVERTER BMS)
VICTRON system 3F, 3x3000VA + 1F GTI GWL 2000W posila na AC OUT.
6kWp pole 8° západní pultová střecha + MPPT 150/100
3kWP pole 75° jižní fasáda + MPPT 150/45
Baterie LIFEPO4 16S, EEL V5 DIY BOX 280Ah (JK INVERTER BMS)
- gupa
- Příspěvky: 3662
- Registrován: sob pro 29, 2012 10:22 pm
- Reputace: 169
- Lokalita: pod Brnem
- Systémové napětí: 24V
Re: Přepínač sítí pomocí cívek a mechanického přepínače, poraďte se zapojením.
Jen pro úplnost, ty časovače KT1-2-3 jsou jaký výrobce a typ? Díky za doplnění.
3x2000VA-VMP-par, NiCd 24V, 22x210-320Wp, 2x85A-VMPPT, ABC-&-XYZ mypower.cz Ať ti to běží jako hodinky na baterku s čerstvou expirací! Zdejší slova: To by bylo, abychom na tom šetření nevydělali!
-
ElektroEzs
- Příspěvky: 2829
- Registrován: stř zář 21, 2022 10:03 am
- Reputace: 99
- Lokalita: okolí Teplic
- Systémové napětí: 48V
- Výkon panelů [Wp]: 8340
- Kapacita baterie [kWh]: 14,4
- Chci prodávat energii: NE
- Chci/Mám dotaci: NE
Re: Přepínač sítí pomocí cívek a mechanického přepínače, poraďte se zapojením.
A jak ovladas Multiplus bez AC IN?
1: JZ 5460 Wp Ja Solar, JV 960 Wp Leapton, SV 1920 Wp Leapton, MPPT 250/100, MPPT 150/35, MPPT 150/45, 2x parallel Multiplus 2 5000VA, Cerbo GX + touch LCD, 16 x EVE 280Ah LiFePO4 + JK BMS 200A + SmartShunt 500A
2: JZ 3600 Wp Canadian Solar, V 1800 Wp Canadian Solar, MPPT 150/70, MPPT 150/35, Multiplus 2 5000VA, Cerbo GX + touch LCD, 16 x EVE 280Ah LiFePO4 + JK BMS 200A + BMV700
2: JZ 3600 Wp Canadian Solar, V 1800 Wp Canadian Solar, MPPT 150/70, MPPT 150/35, Multiplus 2 5000VA, Cerbo GX + touch LCD, 16 x EVE 280Ah LiFePO4 + JK BMS 200A + BMV700
-
ElektroEzs
- Příspěvky: 2829
- Registrován: stř zář 21, 2022 10:03 am
- Reputace: 99
- Lokalita: okolí Teplic
- Systémové napětí: 48V
- Výkon panelů [Wp]: 8340
- Kapacita baterie [kWh]: 14,4
- Chci prodávat energii: NE
- Chci/Mám dotaci: NE
Re: Přepínač sítí pomocí cívek a mechanického přepínače, poraďte se zapojením.
Pouzivam Schneider RE17RMMU ale da se pouzit jakekoliv multifunkcni casove rele.gupa píše: stř pro 24, 2025 12:58 pmJen pro úplnost, ty časovače KT1-2-3 jsou jaký výrobce a typ? Díky za doplnění.
1: JZ 5460 Wp Ja Solar, JV 960 Wp Leapton, SV 1920 Wp Leapton, MPPT 250/100, MPPT 150/35, MPPT 150/45, 2x parallel Multiplus 2 5000VA, Cerbo GX + touch LCD, 16 x EVE 280Ah LiFePO4 + JK BMS 200A + SmartShunt 500A
2: JZ 3600 Wp Canadian Solar, V 1800 Wp Canadian Solar, MPPT 150/70, MPPT 150/35, Multiplus 2 5000VA, Cerbo GX + touch LCD, 16 x EVE 280Ah LiFePO4 + JK BMS 200A + BMV700
2: JZ 3600 Wp Canadian Solar, V 1800 Wp Canadian Solar, MPPT 150/70, MPPT 150/35, Multiplus 2 5000VA, Cerbo GX + touch LCD, 16 x EVE 280Ah LiFePO4 + JK BMS 200A + BMV700
-
ElektroEzs
- Příspěvky: 2829
- Registrován: stř zář 21, 2022 10:03 am
- Reputace: 99
- Lokalita: okolí Teplic
- Systémové napětí: 48V
- Výkon panelů [Wp]: 8340
- Kapacita baterie [kWh]: 14,4
- Chci prodávat energii: NE
- Chci/Mám dotaci: NE
Re: Přepínač sítí pomocí cívek a mechanického přepínače, poraďte se zapojením.
Puvodne jsem chtel pouzit ty cinske ATS ale radeji jsem sel touto cestou kvuli spolehlivosti stykacu a nemusim se bat kdyz prepinam pri velkem vykonu. Holt je tam prodleva ale rodicum probliknuti svetel nevadi hlavne ze nemusi nikde nastavovat casyRadar píše: stř pro 24, 2025 12:41 pmTak pokud přepíná 3/1 - 1/3, je to samozřejmě komplikované ... U přepínání 1/1 nebo 3/3 FVE/GRID by to bývalo bylo fajn, kdyby byl synchronní, ale zřejmě tedy není . Neznám důvod, že je tak rychle schopen se srovnat. Se sítí na vstupu je to vteřina reakce transfer relé na vnější signál , pokud se AC in připíná externím stykačem, je prodleva dlouhá a rozdíl markantní. Rozdíl tam je..
1: JZ 5460 Wp Ja Solar, JV 960 Wp Leapton, SV 1920 Wp Leapton, MPPT 250/100, MPPT 150/35, MPPT 150/45, 2x parallel Multiplus 2 5000VA, Cerbo GX + touch LCD, 16 x EVE 280Ah LiFePO4 + JK BMS 200A + SmartShunt 500A
2: JZ 3600 Wp Canadian Solar, V 1800 Wp Canadian Solar, MPPT 150/70, MPPT 150/35, Multiplus 2 5000VA, Cerbo GX + touch LCD, 16 x EVE 280Ah LiFePO4 + JK BMS 200A + BMV700
2: JZ 3600 Wp Canadian Solar, V 1800 Wp Canadian Solar, MPPT 150/70, MPPT 150/35, Multiplus 2 5000VA, Cerbo GX + touch LCD, 16 x EVE 280Ah LiFePO4 + JK BMS 200A + BMV700
-
Radar
- Příspěvky: 932
- Registrován: pon lis 15, 2021 11:05 am
- Reputace: 55
Re: Přepínač sítí pomocí cívek a mechanického přepínače, poraďte se zapojením.
Multi uvnitř připojuje síť na vstupu k měniči synchronně a tím velmi rychle. A to poměrně malými relé. Právě proto je to rychlé, bez výpadku a rizika jak přetížení kontaktů tak další destrukce vlivem potkání sinusovek. Kdyby to bylo funkční (za jistě konfigurace, ne přepínáni 1F/3F) pro externí ATS za AC OUT, FVE by zůstala plně ostrovní, měnič galvanicky oddělené od DS a DS na spotřebu by se přepínala zcela bokem.co jsem četl dříve, některé Tykače Schneider umí přepínat pod 20ms...
Naposledy upravil(a) Radar dne stř pro 24, 2025 1:41 pm, celkem upraveno 1 x.
poloostrov v módu AC IGNORE
VICTRON system 3F, 3x3000VA + 1F GTI GWL 2000W posila na AC OUT.
6kWp pole 8° západní pultová střecha + MPPT 150/100
3kWP pole 75° jižní fasáda + MPPT 150/45
Baterie LIFEPO4 16S, EEL V5 DIY BOX 280Ah (JK INVERTER BMS)
VICTRON system 3F, 3x3000VA + 1F GTI GWL 2000W posila na AC OUT.
6kWp pole 8° západní pultová střecha + MPPT 150/100
3kWP pole 75° jižní fasáda + MPPT 150/45
Baterie LIFEPO4 16S, EEL V5 DIY BOX 280Ah (JK INVERTER BMS)
Kdo je online
Uživatelé prohlížející si toto fórum: Claudebot [Bot] a 0 hostů
