ATtiny85 + Uno komunikácia
Souhrn tématu
Diskuze se věnuje komunikaci mezi ATtiny85 a Uno, využití optočlenů pro galvanické oddělení a řízení balancování baterií. Popisuje se master-modulová architektura s přenosem dat po řetězci modulů a možnosti čtení napětí, teploty a ovládání balancování. Součástí jsou i zkušenosti s DC/DC měniči a návrhy na optimalizaci řízení pomocí různých mikrokontrolérů a periferií.
- rottenkiwi
- Příspěvky: 5451
- Registrován: pát úno 13, 2015 2:24 pm
- Reputace:287
- Lokalita: SO, SK
- Bydliště: SO, SK
ATtiny85 + Uno komunikácia
Potrebujem zohnať niekde optočleny na oddelenie komunikácie
medzi ATtiny85 + ATtiny85 + ... + Uno. Treba ešte k tým optočlenom ešte niečo pridať ?
https://www.youtube.com/watch?v=z2tH9eLAOmE
Toto biele, to sú optočleny ? Dajú sa použiť na DC napatie ?
medzi ATtiny85 + ATtiny85 + ... + Uno. Treba ešte k tým optočlenom ešte niečo pridať ?
https://www.youtube.com/watch?v=z2tH9eLAOmE
Toto biele, to sú optočleny ? Dajú sa použiť na DC napatie ?
- dub042
- Příspěvky: 278
- Registrován: pát kvě 09, 2014 8:11 pm
- Reputace:14
Re: ATtiny85 + Uno komunikácia
Dej tam klasiku, tranzistorovej pc8x7
- rottenkiwi
- Příspěvky: 5451
- Registrován: pát úno 13, 2015 2:24 pm
- Reputace:287
- Lokalita: SO, SK
- Bydliště: SO, SK
Re: ATtiny85 + Uno komunikácia
Mám len tieto, čo som zapojil sem, ale bez nich komunikácia funguje
a s nimi nie. Kde može byť problém, v optočlenoch alebo odporoch ?
Kde zoženiem tie PC817 najlacnejšie ?
a s nimi nie. Kde može byť problém, v optočlenoch alebo odporoch ?
Kde zoženiem tie PC817 najlacnejšie ?
- kodl69
- Příspěvky: 8419
- Registrován: sob črc 19, 2014 8:56 pm
- Reputace:1086
- Lokalita: severně od Brna
- Systémové napětí: 48V
- Výkon panelů [Wp]: 8kWp
- Kapacita baterie [kWh]: 12kWh
- Chci prodávat energii: NE
- Chci/Mám dotaci: NE
Re: ATtiny85 + Uno komunikácia
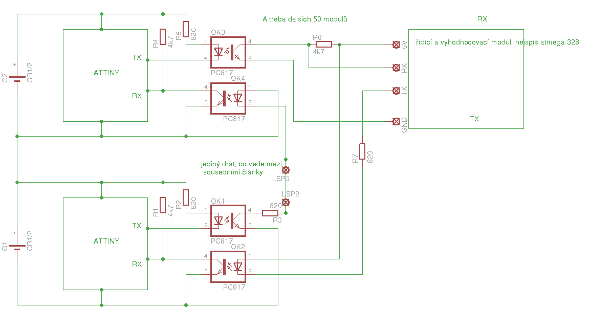
optočleny by měly fungovat, tady je datasheet: http://pdf1.alldatasheet.com/datasheet- ... 1102G.html
je možný, že těch 12k je moc, a už to 9600 baud dělá problém. Tenhle optočlen "není nic moc" má přenos jenom cca 30-45% proudu na vstupu na proud na výstup. pokud je to napájený 3.3V, tak tam tečou cca 2mA na vstupu, ale 12k už asi nestačí k dosažení log. 0 ale teď se dívám na to schéma, maloval jsem to ve spěchu, je tam chyba, na TX attiny udělá log 0 log 1 na vstupu arduina a vlastně všechny jsem namaloval "invertující"
takže opravená verze: takhle je to snad správně.
jinak na tom prkýnku se to dá udělat i trochu přehlednější, ale pokud se v tom vyznáš, tak proč ne.
Ještě jsem se díval jednou do datasheetu, proud diodou by měl bý někde k 5mA, takže odpor na 3.3V napájení klidně 470 Ohm, a proud tranzistorem by měl být cca 1mA kvůli přenášenýmu kmitočtu, takže tam by to mělo fukgovat i s 1k2 odporem. Jsem si to neuvědomil, já ty optočleny vždycky používal jenom ve "statickým" režimu, pro spínání nějaké zátěže nebo tak podobně.
Optočlen za halíře 10ks asi tady: PC817
je možný, že těch 12k je moc, a už to 9600 baud dělá problém. Tenhle optočlen "není nic moc" má přenos jenom cca 30-45% proudu na vstupu na proud na výstup. pokud je to napájený 3.3V, tak tam tečou cca 2mA na vstupu, ale 12k už asi nestačí k dosažení log. 0 ale teď se dívám na to schéma, maloval jsem to ve spěchu, je tam chyba, na TX attiny udělá log 0 log 1 na vstupu arduina a vlastně všechny jsem namaloval "invertující"
takže opravená verze: takhle je to snad správně.
jinak na tom prkýnku se to dá udělat i trochu přehlednější, ale pokud se v tom vyznáš, tak proč ne.
Ještě jsem se díval jednou do datasheetu, proud diodou by měl bý někde k 5mA, takže odpor na 3.3V napájení klidně 470 Ohm, a proud tranzistorem by měl být cca 1mA kvůli přenášenýmu kmitočtu, takže tam by to mělo fukgovat i s 1k2 odporem. Jsem si to neuvědomil, já ty optočleny vždycky používal jenom ve "statickým" režimu, pro spínání nějaké zátěže nebo tak podobně.
Optočlen za halíře 10ks asi tady: PC817
Naposledy upravil(a) kodl69 dne ned čer 24, 2018 2:32 pm, celkem upraveno 1 x.
ostrov skoro 8kWp neustále ve stádiu zrodu: smartshunt(ex WBJR), MPPT150/45, MPPT 250/100(ex midnitesolar 150 clasic lite), 16S a různě P cca 340Ah Winston, MP II 5000,( ex Powerjack 8kW, ex samodomo cca 4kW). 48V DC rozvody a spotřebiče.
- rottenkiwi
- Příspěvky: 5451
- Registrován: pát úno 13, 2015 2:24 pm
- Reputace:287
- Lokalita: SO, SK
- Bydliště: SO, SK
- kodl69
- Příspěvky: 8419
- Registrován: sob črc 19, 2014 8:56 pm
- Reputace:1086
- Lokalita: severně od Brna
- Systémové napětí: 48V
- Výkon panelů [Wp]: 8kWp
- Kapacita baterie [kWh]: 12kWh
- Chci prodávat energii: NE
- Chci/Mám dotaci: NE
Re: ATtiny85 + Uno komunikácia
jo, to jsou PC817C . Ale největší problém je to, že sem ti původně poslal špatný schéma zapojení.
na finální desce budou asi tyhle:EL357NC měly by mít lepší přenos, tj budou chodit s většíma odporama a tím pádem bude menší klidová spotřeba balancerů.
Ale na pokusy by měly fungovat oba druhy.
na finální desce budou asi tyhle:EL357NC měly by mít lepší přenos, tj budou chodit s většíma odporama a tím pádem bude menší klidová spotřeba balancerů.
Ale na pokusy by měly fungovat oba druhy.
ostrov skoro 8kWp neustále ve stádiu zrodu: smartshunt(ex WBJR), MPPT150/45, MPPT 250/100(ex midnitesolar 150 clasic lite), 16S a různě P cca 340Ah Winston, MP II 5000,( ex Powerjack 8kW, ex samodomo cca 4kW). 48V DC rozvody a spotřebiče.
- rottenkiwi
- Příspěvky: 5451
- Registrován: pát úno 13, 2015 2:24 pm
- Reputace:287
- Lokalita: SO, SK
- Bydliště: SO, SK
Re: ATtiny85 + Uno komunikácia
Dal som tam tie optočleny a odpor na + 5 V z Uno.
Ale 1. AT85 stále neposiela dáta resp. 2. neprijíma, ale 2. AT85 do Una odosiela OK.
Ale 1. AT85 stále neposiela dáta resp. 2. neprijíma, ale 2. AT85 do Una odosiela OK.
- rottenkiwi
- Příspěvky: 5451
- Registrován: pát úno 13, 2015 2:24 pm
- Reputace:287
- Lokalita: SO, SK
- Bydliště: SO, SK
Re: ATtiny85 + Uno komunikácia
Takto vyzerá komunikácia. 2. AT85 posiela dáta do Una.
Uno prijíma OK. 1. AT85 posiela dáta OK. Ale 2. AT85 načíta bordel.
Tak kde je problém ? Namiesto tej veľkej RED led som dával rozne odpory, ale nič.
https://www.youtube.com/watch?v=uPBDcmPgi3I
Uno prijíma OK. 1. AT85 posiela dáta OK. Ale 2. AT85 načíta bordel.
Tak kde je problém ? Namiesto tej veľkej RED led som dával rozne odpory, ale nič.
https://www.youtube.com/watch?v=uPBDcmPgi3I
- rottenkiwi
- Příspěvky: 5451
- Registrován: pát úno 13, 2015 2:24 pm
- Reputace:287
- Lokalita: SO, SK
- Bydliště: SO, SK
Re: ATtiny85 + Uno komunikácia
Nechcelo to podĺa schémy hore komunikovať, tak som tam dal medzi optočleny RED LED.
Vtedy sa kom. rozbehla, ale bolo to citlivé na napatie 1. AT85.
Teraz som tam dal ešte sériovo s RED LED odpor 1k2, už to ide skoro OK,
na 3.51 V na 1. AT85 a 3.31 V na 2. AT85 a 5 V na Uno.
Ale 1. a posledný byte je corrupted ???
https://www.youtube.com/watch?v=7pQ8lYgPt_I
Cieľom je urobiť programovateľný BMS, ktorý bude odosielať z každej AT85
dáta do riadiaceho Arduina a Arduino bude schopné nastaviť nezávisle
pre každé AT85 rozne balančné napatie a balančný prúd.
Keď sa chce niekomu niečo testovať, tu je zrdoják.
Vtedy sa kom. rozbehla, ale bolo to citlivé na napatie 1. AT85.
Teraz som tam dal ešte sériovo s RED LED odpor 1k2, už to ide skoro OK,
na 3.51 V na 1. AT85 a 3.31 V na 2. AT85 a 5 V na Uno.
Ale 1. a posledný byte je corrupted ???
https://www.youtube.com/watch?v=7pQ8lYgPt_I
Cieľom je urobiť programovateľný BMS, ktorý bude odosielať z každej AT85
dáta do riadiaceho Arduina a Arduino bude schopné nastaviť nezávisle
pre každé AT85 rozne balančné napatie a balančný prúd.
Keď sa chce niekomu niečo testovať, tu je zrdoják.
Kód: Vybrat vše
#include <SoftwareSerial.h>
#include <Arduino.h>
SoftwareSerial SerialM(0, 1);
#define TEMPERATURE_ADJUSTMENT 26-43
#define EXTREMES_RATIO 5
#define MAXINT 32767
#define MININT -32767
int offset=TEMPERATURE_ADJUSTMENT;
float coefficient=1;
int readings[30];
int pos=0;
typedef struct {
int temp; // Temperature reading
int supplyV; // Supply voltage
} Payload;
Payload temptx;
const byte max = 36;
const byte bfln = 17;
char buffer_in [max] = "a9876543210987654098765432109876540";
char buffer_out [max] = "b0123456789012345001234567890123450";
int sensorPin = A2; // select the input pin for the potentiometer
// select the pin for the LED
int sensorValue = 0;
const byte at = 1;
const int ledPin = 3;
unsigned long UbcIbcTcUc = 0xFFFF0000;
// constants won't change :
const long blinkinterval = 1000;
byte Tc = 00;
// the setup function runs once when you press reset or powe+++r the board
void setup() {
SerialM.begin(9600);
pinMode(ledPin, OUTPUT);
// initialize digital pin 13 as an output.
}
// the loop function runs over and over again forever
void loop() {
SerialM.listen();
byte ii = 0;
while (SerialM.available() > 0) {
buffer_in [ii++] = SerialM.read();
}
sensorValue = analogRead(sensorPin);
int_sensor_init();
// sprint();
temptx.temp = in_c() * 100; // Convert temperature to an integer, reversed at receiving end
temptx.supplyV = readVcc(); // Get supply voltage
// ADCSRA &= ~ bit(ADEN); // disable the ADC
Tc = byte (temptx.temp / 4);
UbcIbcTcUc = 0xFDFC0000 + Tc * 256 + (unsigned int ) ( sensorValue / 4 );
delay (blinkinterval);
digitalWrite(ledPin, HIGH);
unsigned long j = 0xF0000000;
int i = 28;
int in = at*bfln+1;
byte n;
for( int k = 0; k<8; k++){
n = ((j & UbcIbcTcUc ) >> i) & 0xf;
if( n>9 ) n = n + 0x37; else n = n | 0x30;
buffer_in [in] = char (n);
in++;
i-=4;
j = j >> 4;
}
Tc = byte (temptx.supplyV / 4);
UbcIbcTcUc = 0xFDFC0000 + Tc * 256 + (unsigned int ) ( sensorValue / 4 );
j = 0xF0000000;
i = 28;
for( int k = 0; k<8; k++){
n = ((j & UbcIbcTcUc ) >> i) & 0xf;
if( n>9 ) n = n + 0x37; else n = n | 0x30;
buffer_in [in] = char (n);
in++;
i-=4;
j = j >> 4;
}
for (i=0; i < max; i++)
buffer_out [i] = buffer_in [i];
//for (i=0; i < max; i++)
// SerialM.write(buffer_in [i]);
for (i=0; i < max; i++)
SerialM.write(buffer_out [i]);
delay (blinkinterval);
digitalWrite(ledPin, LOW);
}
long readVcc() {
long result;
// Read 1.1V reference against Vcc
ADMUX = _BV(MUX3) | _BV(MUX0);
delay(2); // Wait for Vref to settle
ADCSRA |= _BV(ADSC); // Convert
while (bit_is_set(ADCSRA,ADSC));
result = ADCL;
result |= ADCH<<8;
result = 1126400L / result; // Back-calculate Vcc in mV
return result;
}
void int_sensor_init() {
//analogReference( INTERNAL1V1 );
// Configure ADMUX
ADMUX = B00100010; // Select temperature sensor
ADMUX &= ~_BV( ADLAR ); // Right-adjust result
ADMUX |= _BV( REFS1 ); // Set Ref voltage
ADMUX &= ~( _BV( REFS0 ) ); // to 1.1V
// Configure ADCSRA
ADCSRA &= ~( _BV( ADATE ) |_BV( ADIE ) ); // Disable autotrigger, Disable Interrupt
ADCSRA |= _BV(ADEN); // Enable ADC
ADCSRA |= _BV(ADSC); // Start first conversion
// Seed samples
int raw_temp;
while( ( ( raw_temp = raw() ) < 0 ) );
for( int i = 0; i < 30; i++ ) {
readings[i] = raw_temp;
}
}
int in_lsb() {
int readings_dup[30];
int raw_temp;
// remember the sample
if( ( raw_temp = raw() ) > 0 ) {
readings[pos] = raw_temp;
pos++;
pos %= 30;
}
// copy the samples
for( int i = 0; i < 30; i++ ) {
readings_dup[i] = readings[i];
}
// bubble extremes to the ends of the array
int extremes_count = 6;
int swap;
for( int i = 0; i < extremes_count; ++i ) { // percent of iterations of bubble sort on small N works faster than Q-sort
for( int j = 0;j<29;j++ ) {
if( readings_dup[i] > readings_dup[i+1] ) {
swap = readings_dup[i];
readings_dup[i] = readings_dup[i+1];
readings_dup[i+1] = swap;
}
}
}
// average the middle of the array
int sum_temp = 0;
for( int i = extremes_count; i < 30 - extremes_count; i++ ) {
sum_temp += readings_dup[i];
}
return sum_temp / ( 30 - extremes_count * 2 );
}
int in_c() {
return in_k() - 273;
}
int in_f() {
return in_c() * 9 / 5 + 32;
}
int in_k() {
return in_lsb() + offset; // for simplicty I'm using k=1, use the next line if you want K!=1.0
//return (int)( in_lsb() * coefficient ) + offset;
}
int raw() {
if( ADCSRA & _BV( ADSC ) ) {
return -1;
} else {
int ret = ADCL | ( ADCH << 8 ); // Get the previous conversion result
ADCSRA |= _BV(ADSC); // Start new conversion
return ret;
}
}
- wmarkw
- Příspěvky: 26
- Registrován: úte čer 19, 2012 6:48 pm
- Reputace:3
Re: ATtiny85 + Uno komunikácia
na komunikace jsem dával opta PC900V nebo H11L1. PC900V už není v našich končinách dostupné, ale na Aliex koupiš 10ks co u nas za ks.
Např tady:
https://1url.cz/9t75t
https://1url.cz/Zt75M
Např tady:
https://1url.cz/9t75t
https://1url.cz/Zt75M
- rottenkiwi
- Příspěvky: 5451
- Registrován: pát úno 13, 2015 2:24 pm
- Reputace:287
- Lokalita: SO, SK
- Bydliště: SO, SK
Re: ATtiny85 + Uno komunikácia
Tak prvý programovateĹný balancér úspešne oživený.
Ešte ma čakajú 3. A potom otestovať komunikáciu a dať to na baterky.
Ešte ma čakajú 3. A potom otestovať komunikáciu a dať to na baterky.
- kodl69
- Příspěvky: 8419
- Registrován: sob črc 19, 2014 8:56 pm
- Reputace:1086
- Lokalita: severně od Brna
- Systémové napětí: 48V
- Výkon panelů [Wp]: 8kWp
- Kapacita baterie [kWh]: 12kWh
- Chci prodávat energii: NE
- Chci/Mám dotaci: NE
Re: ATtiny85 + Uno komunikácia
Ještě ti tam chybí nějakej výkonovej mosfet co sepne na 3.3V a odpor na spálení přebytečné energie...
ostrov skoro 8kWp neustále ve stádiu zrodu: smartshunt(ex WBJR), MPPT150/45, MPPT 250/100(ex midnitesolar 150 clasic lite), 16S a různě P cca 340Ah Winston, MP II 5000,( ex Powerjack 8kW, ex samodomo cca 4kW). 48V DC rozvody a spotřebiče.
- rottenkiwi
- Příspěvky: 5451
- Registrován: pát úno 13, 2015 2:24 pm
- Reputace:287
- Lokalita: SO, SK
- Bydliště: SO, SK
Re: ATtiny85 + Uno komunikácia
Mám zatiaľ iný problém, ledky blikajú, AT85 idú, napatie na LM385 je 1.24,
ale komunikácia nejde ? Tak ako násjť, kde som urobil chybu ?
Ten mosfet má byť aký ? Treba aj chladič ? Ako ho zapojit ? BUde riadený cez PWM ?
Ktoré piny na ATtiny sú PWM ? Namiesto odporu nemože byť H4 , zatiaľ ?
Už to komunikuje, ale dáta na stole sú veĹmi zarušené, takže musím XOR-ovať nejaký
kontrolný súčet. Tiež asi bude dobré, ak bude mať každé ATtiny svoju adresu
a bude tam aj zoznam príkazov v nejakom byte.
Skúsim použiť nejaké iné káble a idem hľadať nejaké mosfety, lenže tie asi nebudú na 3.3 V.
Tak ako sa toto porieši ?
Pri napájaní 3.33 a 3.33 je rozdiel v posielaných dátach jeden dielik, takže pár mV.
Ofukoval som to fénom asi 3 min, a hodnota je stabilná.
Len hodnota tej ref. sa meni od 1.231 po 1.241, tak prečo to nie je stabilné pri roznych
napájacích napatiach ?
ale komunikácia nejde ? Tak ako násjť, kde som urobil chybu ?
Ten mosfet má byť aký ? Treba aj chladič ? Ako ho zapojit ? BUde riadený cez PWM ?
Ktoré piny na ATtiny sú PWM ? Namiesto odporu nemože byť H4 , zatiaľ ?
Už to komunikuje, ale dáta na stole sú veĹmi zarušené, takže musím XOR-ovať nejaký
kontrolný súčet. Tiež asi bude dobré, ak bude mať každé ATtiny svoju adresu
a bude tam aj zoznam príkazov v nejakom byte.
Skúsim použiť nejaké iné káble a idem hľadať nejaké mosfety, lenže tie asi nebudú na 3.3 V.
Tak ako sa toto porieši ?
Pri napájaní 3.33 a 3.33 je rozdiel v posielaných dátach jeden dielik, takže pár mV.
Ofukoval som to fénom asi 3 min, a hodnota je stabilná.
Len hodnota tej ref. sa meni od 1.231 po 1.241, tak prečo to nie je stabilné pri roznych
napájacích napatiach ?
- rottenkiwi
- Příspěvky: 5451
- Registrován: pát úno 13, 2015 2:24 pm
- Reputace:287
- Lokalita: SO, SK
- Bydliště: SO, SK
Re: ATtiny85 + Uno komunikácia
Mám tu nejaký FTP08N06A. Dal by sa použiť ? A čo dám na gate ?
Aký odpor z AT85, resp. treba tam ešte BJT na spínanie toho FET-u ?
Aký odpor z AT85, resp. treba tam ešte BJT na spínanie toho FET-u ?
- rottenkiwi
- Příspěvky: 5451
- Registrován: pát úno 13, 2015 2:24 pm
- Reputace:287
- Lokalita: SO, SK
- Bydliště: SO, SK
Re: ATtiny85 + Uno komunikácia
Ten mosfet sa mi otvorí pri 6.6 V a aj to len trochu. Tak kde hľadať vhodnejší ?
- kodl69
- Příspěvky: 8419
- Registrován: sob črc 19, 2014 8:56 pm
- Reputace:1086
- Lokalita: severně od Brna
- Systémové napětí: 48V
- Výkon panelů [Wp]: 8kWp
- Kapacita baterie [kWh]: 12kWh
- Chci prodávat energii: NE
- Chci/Mám dotaci: NE
Re: ATtiny85 + Uno komunikácia
na mrtvé základní desce z pc, okolo procesoru. V měniči pro napájení jádra procesoru, a nebo koupit, třeba IRLZxxx nebo cokoliv, co je označený jako logic mosfet. Na PWM bych se vykašlal, stačí on-of, navíc nemusíš "zápasit" s kapacitou gate u mosfetu. Odpor do gate tak do 100Ohm, jenom kvůli přetížení procesoru při spínání go kapacity gate, a mezi gate a dng odpor cca 10k kvůli zavření mosfetu, pokud by výstup pprocesoru byl ve stavu vysoké impedance. Dál bych nic neřešil.
jenom na ukázku mosfety, co jsou na 3V veskrze použitelný: z katalogu moser samozřejmě ještě mrak jinejch.
jenom na ukázku mosfety, co jsou na 3V veskrze použitelný: z katalogu moser samozřejmě ještě mrak jinejch.
ostrov skoro 8kWp neustále ve stádiu zrodu: smartshunt(ex WBJR), MPPT150/45, MPPT 250/100(ex midnitesolar 150 clasic lite), 16S a různě P cca 340Ah Winston, MP II 5000,( ex Powerjack 8kW, ex samodomo cca 4kW). 48V DC rozvody a spotřebiče.
- rottenkiwi
- Příspěvky: 5451
- Registrován: pát úno 13, 2015 2:24 pm
- Reputace:287
- Lokalita: SO, SK
- Bydliště: SO, SK
Re: ATtiny85 + Uno komunikácia
Logika spínania mosfetu pri 3.33 V OFF a nad 3.34 ON. Idem hľadať tie mosfety.
https://www.youtube.com/watch?v=SwXfiFFe97I
NIektoré z tých sú použiteľné ?
https://www.youtube.com/watch?v=SwXfiFFe97I
NIektoré z tých sú použiteľné ?
- willcz
- Příspěvky: 590
- Registrován: úte zář 06, 2016 2:52 pm
- Reputace:106
Re: ATtiny85 + Uno komunikácia
FET ktery se rozepne pri 3.33 a sepne pri 3.34 se asi nenajde. Tip na fety ktere maji male spinaci napeti daval nekdo v diskuzi k mym balancerum. Sam jsem pouzil IRL2203 ale pro jistotu je oteviram pomoci 6V na GS. jen pozor pri prochazeni DS. to ze je napsane ze otevira pri 1V neznamena ze pri tom napeti je plne otevreny. je tam vetsinou graf s prubehem Rds a Ugs. Pokud se ma vykon ztracet na odporu/zarovce tak je potreba najit takovy aby netopil fet a topil odpor.
Trosku me ale ve vasem designu desi to ze mate problem s kvalitou kominikace, tady by to prece nemel byt problem, nepredpokadam ze tam bezi nejake Mbity ... a pri 9600 to musi behat malem s ledkou a fotoodporem
Jinak u takovych zapojeni se to delat tak ze seriak je v necem cemu se rika daisy chain, tzn TX jednoho jde do RX dalsiho a maji zapnute echo. tzn master procak si rekne poslete mi data a vzdy kdyz dorazi nejaky string do jednoho z balanceru, tak ten jej preda dal a k tomu prida svoje mereni. Na master pak prijde puvodni string a za nim x dat postupne jak je pridaji balancery.
Trosku me ale ve vasem designu desi to ze mate problem s kvalitou kominikace, tady by to prece nemel byt problem, nepredpokadam ze tam bezi nejake Mbity ... a pri 9600 to musi behat malem s ledkou a fotoodporem
Jinak u takovych zapojeni se to delat tak ze seriak je v necem cemu se rika daisy chain, tzn TX jednoho jde do RX dalsiho a maji zapnute echo. tzn master procak si rekne poslete mi data a vzdy kdyz dorazi nejaky string do jednoho z balanceru, tak ten jej preda dal a k tomu prida svoje mereni. Na master pak prijde puvodni string a za nim x dat postupne jak je pridaji balancery.
- rottenkiwi
- Příspěvky: 5451
- Registrován: pát úno 13, 2015 2:24 pm
- Reputace:287
- Lokalita: SO, SK
- Bydliště: SO, SK
Re: ATtiny85 + Uno komunikácia
Kvalita komunikácie je OK z posledného AT85 do Una.
Ale medzi výstupným optočlenom 1. AT85 a vstupným opto. 2. AT85 je niekde problém.
Bez optočlenov to ide OK, ale tie sú nutné, ak niekto bude mať baterku z 96 článkov.
Rozmýšľam, že balancovať by sa dalo aj po dvojiciach a tam to už je 3.495 V x 2.
Neviem či má zmysel balancovať každý článok na inom napatí, ktoré by bolo buď v EEPROM
alebo na SD karte UNA, alebo nahrané cez WEB rozhranie cez MEGA.
Ale medzi výstupným optočlenom 1. AT85 a vstupným opto. 2. AT85 je niekde problém.
Bez optočlenov to ide OK, ale tie sú nutné, ak niekto bude mať baterku z 96 článkov.
Rozmýšľam, že balancovať by sa dalo aj po dvojiciach a tam to už je 3.495 V x 2.
Neviem či má zmysel balancovať každý článok na inom napatí, ktoré by bolo buď v EEPROM
alebo na SD karte UNA, alebo nahrané cez WEB rozhranie cez MEGA.
- kodl69
- Příspěvky: 8419
- Registrován: sob črc 19, 2014 8:56 pm
- Reputace:1086
- Lokalita: severně od Brna
- Systémové napětí: 48V
- Výkon panelů [Wp]: 8kWp
- Kapacita baterie [kWh]: 12kWh
- Chci prodávat energii: NE
- Chci/Mám dotaci: NE
Re: ATtiny85 + Uno komunikácia
to wilcz - tak je to vymyšlený, a spíná to procesor
akorát u vyššího počtu článků je trochu problém velikost bufferu v attiny - na to mám myšlenku, že by se data prostě předávala hned, a jak by bylo pár ms "ticho" tak se přidají data vlastního balanceru. a že je konec by se poznalo tím, že je mezera delší třeba než 50ms.
problém s komunikací taky nechápu, už jsem optočlenama proháněl i 119kBd a jediný, co to chtělo, tak trochu vyšší proudy - zakončovací odpory. U těch balancerů bych chtěl, aby to chodilo tak na 1-2 mA, kvůli spotřebě, ostatně první balancer díky minimu dat bude mít spotřebu výrazně menší než poslední, kde bude datagram ne 4byte, ale třeba 64byte pro 16čl, a pro víc samozřejmě zase víc. Nějaká korekce chyby by tam být mohla, aspoň počítání byte, jestli přišel celej datagram.
to Rkiwi: ty optočleny se dají zapojit tak, aby pro ně bylo využitelný napětí dvou článků, ale 3V by měla stačit, 1.2V LED a další skoro 2v na výstupní tranzistor a odpor,
ale pokud chceš 6V pro otočlen, podle schématu ve vláknu výše stačí pin 1 optočlenu OK4 připojit k + vlastního článku. Samozřejmě pak to bude chtít odpovídající odpor mezi optočleny.
problém s komunikací taky nechápu, už jsem optočlenama proháněl i 119kBd a jediný, co to chtělo, tak trochu vyšší proudy - zakončovací odpory. U těch balancerů bych chtěl, aby to chodilo tak na 1-2 mA, kvůli spotřebě, ostatně první balancer díky minimu dat bude mít spotřebu výrazně menší než poslední, kde bude datagram ne 4byte, ale třeba 64byte pro 16čl, a pro víc samozřejmě zase víc. Nějaká korekce chyby by tam být mohla, aspoň počítání byte, jestli přišel celej datagram.
to Rkiwi: ty optočleny se dají zapojit tak, aby pro ně bylo využitelný napětí dvou článků, ale 3V by měla stačit, 1.2V LED a další skoro 2v na výstupní tranzistor a odpor,
ale pokud chceš 6V pro otočlen, podle schématu ve vláknu výše stačí pin 1 optočlenu OK4 připojit k + vlastního článku. Samozřejmě pak to bude chtít odpovídající odpor mezi optočleny.
ostrov skoro 8kWp neustále ve stádiu zrodu: smartshunt(ex WBJR), MPPT150/45, MPPT 250/100(ex midnitesolar 150 clasic lite), 16S a různě P cca 340Ah Winston, MP II 5000,( ex Powerjack 8kW, ex samodomo cca 4kW). 48V DC rozvody a spotřebiče.
Kdo je online
Uživatelé procházející toto fórum: Claudebot [Bot]
