Axpert 2424msxe
-
- Site Admin
- Příspěvky: 993
- Registrován: ned srp 12, 2012 1:18 am
- Reputace: 365
- Lokalita: blízko Plzně
- Systémové napětí: 48V
- Výkon panelů [Wp]: 5840
- Kapacita baterie [kWh]: 28
- Chci prodávat energii: NE
- Chci/Mám dotaci: NE
- Bydliště: CZ
Axpert 2424msxe
Nemáte někdo po ruce servisní manuál na pip2424msxe ?
Axpert mi odpojil dnes v cca půl páté zátěž a kompletně zhasl.
Zátěž byla v tu dobu cca 250W, slunce žádné a na baterkách 25.5V.
Uvnitř se nachází směrem od baterek 150A pojistka. Ta je zda se zdravá. Dále od panelů jsou dvě 40A jak pro mínus tak pro plus. A na AC vstupu je přerušovač.
Potřeboval bych servisní manuál abych věděl o nějakých kontrolních bodech na co se zaměřit.
Kdo ví jak to uvnitř vypadá tak jsem vyzkoušel odpojit horní desku s regulátorem. Z hlavní velké desky je po zapnutí vypínačem slyšet cca 1 až 2 vteřinové slabé zapískáni při kterém je odběr cca 200mA. Poté už 0.
Má někdo nějaký nápad?
Měnič byl objednán přes ebay a šel z Německa a teoreticky je ještě i v záruce. Mppsolar podpora při řešení dotazů po koupi celkem pružně reagovala ale zasílat to někam do Číny.... Nicméně zatím jsem je ohledně tohohle problemu ještě nekontaktoval a pokud by to měla bejt nějaká blbost tak ani nebudu mít důvod. Jinak to samozřejmě vyzkouším a uvidíme jak se k tomu postaví.
Axpert mi odpojil dnes v cca půl páté zátěž a kompletně zhasl.
Zátěž byla v tu dobu cca 250W, slunce žádné a na baterkách 25.5V.
Uvnitř se nachází směrem od baterek 150A pojistka. Ta je zda se zdravá. Dále od panelů jsou dvě 40A jak pro mínus tak pro plus. A na AC vstupu je přerušovač.
Potřeboval bych servisní manuál abych věděl o nějakých kontrolních bodech na co se zaměřit.
Kdo ví jak to uvnitř vypadá tak jsem vyzkoušel odpojit horní desku s regulátorem. Z hlavní velké desky je po zapnutí vypínačem slyšet cca 1 až 2 vteřinové slabé zapískáni při kterém je odběr cca 200mA. Poté už 0.
Má někdo nějaký nápad?
Měnič byl objednán přes ebay a šel z Německa a teoreticky je ještě i v záruce. Mppsolar podpora při řešení dotazů po koupi celkem pružně reagovala ale zasílat to někam do Číny.... Nicméně zatím jsem je ohledně tohohle problemu ještě nekontaktoval a pokud by to měla bejt nějaká blbost tak ani nebudu mít důvod. Jinak to samozřejmě vyzkouším a uvidíme jak se k tomu postaví.
FVE 5,84kWp [Axpert 5048MK - LiFePO4 580Ah@48V (zatím) | 3x Axpert MSXE 2400W - NiCd 800Ah@24V]
-
- Příspěvky: 2677
- Registrován: úte úno 04, 2014 9:06 am
- Reputace: 266
- Bydliště: Neďaleko Košic (SR)
Re: Axpert 2424msxe
Ja len ohladom reklamacie.
Ja som zasielal do tajwanu na reklamaciu regulator a prebehlo to uplne hladko.
Lenze ked si ho uz otvoril, porusil si blombu.
Inak este som nevidel vadny axpert.
Vela stastia.
Ja som zasielal do tajwanu na reklamaciu regulator a prebehlo to uplne hladko.
Lenze ked si ho uz otvoril, porusil si blombu.
Inak este som nevidel vadny axpert.

Vela stastia.
Najprv sa učíme chodiť a hovoriť, neskôr sa učíme sedieť a držať hubu... :stupidme:
Hybridná FVE dom: 6,3kWp, Victron Energy, 12kWh Pylontech+GB-Aku
On-Grid FVE dom: 3,6kWp, FRONIUS AC Coupling+VB
OFF-Grid FVE chata: 1,5kWp, Axpert, PCM, 200Ah/24V 18650
Hybridná FVE dom: 6,3kWp, Victron Energy, 12kWh Pylontech+GB-Aku
On-Grid FVE dom: 3,6kWp, FRONIUS AC Coupling+VB
OFF-Grid FVE chata: 1,5kWp, Axpert, PCM, 200Ah/24V 18650
-
- Site Admin
- Příspěvky: 993
- Registrován: ned srp 12, 2012 1:18 am
- Reputace: 365
- Lokalita: blízko Plzně
- Systémové napětí: 48V
- Výkon panelů [Wp]: 5840
- Kapacita baterie [kWh]: 28
- Chci prodávat energii: NE
- Chci/Mám dotaci: NE
- Bydliště: CZ
Re: Axpert 2424msxe
A kolik stálo poštovné do taiwanu?mobilik píše:Ja len ohladom reklamacie.
Ja som zasielal do tajwanu na reklamaciu regulator a prebehlo to uplne hladko.
Lenze ked si ho uz otvoril, porusil si blombu.
Inak este som nevidel vadny axpert.
Vela stastia.
FVE 5,84kWp [Axpert 5048MK - LiFePO4 580Ah@48V (zatím) | 3x Axpert MSXE 2400W - NiCd 800Ah@24V]
-
- Příspěvky: 2677
- Registrován: úte úno 04, 2014 9:06 am
- Reputace: 266
- Bydliště: Neďaleko Košic (SR)
Re: Axpert 2424msxe
No ja som posielam PCM5048, co je podstatne mensie a stalo to 47€. 

Najprv sa učíme chodiť a hovoriť, neskôr sa učíme sedieť a držať hubu... :stupidme:
Hybridná FVE dom: 6,3kWp, Victron Energy, 12kWh Pylontech+GB-Aku
On-Grid FVE dom: 3,6kWp, FRONIUS AC Coupling+VB
OFF-Grid FVE chata: 1,5kWp, Axpert, PCM, 200Ah/24V 18650
Hybridná FVE dom: 6,3kWp, Victron Energy, 12kWh Pylontech+GB-Aku
On-Grid FVE dom: 3,6kWp, FRONIUS AC Coupling+VB
OFF-Grid FVE chata: 1,5kWp, Axpert, PCM, 200Ah/24V 18650
-
- Příspěvky: 159
- Registrován: úte čer 03, 2014 5:16 pm
- Reputace: 29
Re: Axpert 2424msxe
Izahradil ma poprosil o foto mojho axperta, tak to dam sem.
Rasto mi ho daroval uz s nefunkcnym menicom AC ale regulator
funguje. Menil na nom odpalene fety GP4063. A teraz ked som ho fotil tak pozeram ze su zase odpalene.
Ak ho zapojim na baterie a zapnem tak na sekundu pipne roztoci ventilatory na 5 sekund a hlasi chybu (05). Na vystupe 230V nema nic. LCD funguje, da sa nastavovat menu, regulator
funguje.
Na opravu si zatial netrufam, tak ho budem pouzivat len ako regulator
. V menu (04) som zapol safe mod, tym padom nemusim zapinat vypinacom menic. Ak regulator detekuje napetie z panelov tak sa sam zapne, vtedy ma odber 8W. Ak je tma (panely nedavaju) relatkom sa odpoji, vtedy ma odber 0W.
Neviem co je to presne za model Axperta? Podla foto mozno pomozete model urcit.
Na foto regulatora PV v pravom dolnom rohu (na plosaku) su vstupy na teplotny senzor a ten druhy vstup (sense) je co? Nieje na externe meranie bat?
Dal by sa na nom prepalit software, aby nabijal na 30,5V?
Rasto mi ho daroval uz s nefunkcnym menicom AC ale regulator

Ak ho zapojim na baterie a zapnem tak na sekundu pipne roztoci ventilatory na 5 sekund a hlasi chybu (05). Na vystupe 230V nema nic. LCD funguje, da sa nastavovat menu, regulator

Na opravu si zatial netrufam, tak ho budem pouzivat len ako regulator

Neviem co je to presne za model Axperta? Podla foto mozno pomozete model urcit.
Na foto regulatora PV v pravom dolnom rohu (na plosaku) su vstupy na teplotny senzor a ten druhy vstup (sense) je co? Nieje na externe meranie bat?
Dal by sa na nom prepalit software, aby nabijal na 30,5V?
500Wp seriovo balkon JZ a 960Wp paralelne strecha J a JV,
epsolar 2210, 24v 19xKPH 150 + 12xSunica 70 cca 3,3 kW/h, menice modif. sinus 1000W cina a PJ 3000W LF
epsolar 2210, 24v 19xKPH 150 + 12xSunica 70 cca 3,3 kW/h, menice modif. sinus 1000W cina a PJ 3000W LF
-
- Příspěvky: 2462
- Registrován: ned kvě 12, 2013 2:24 pm
- Reputace: 259
Re: Axpert 2424msxe
tak dobré je, že výstupní {FET/IGBT} je od řízení oddělen optobudiči (7. obrázek bílý 3120). Takže při odpálení konců je třeba řešit i tyto budiče a řízení to mohlo přežít bez ztráty magického dýmu.
Moudrost nepřichází vždy s věkem, někdy věk přichází sám.
-
- Site Admin
- Příspěvky: 993
- Registrován: ned srp 12, 2012 1:18 am
- Reputace: 365
- Lokalita: blízko Plzně
- Systémové napětí: 48V
- Výkon panelů [Wp]: 5840
- Kapacita baterie [kWh]: 28
- Chci prodávat energii: NE
- Chci/Mám dotaci: NE
- Bydliště: CZ
Re: Axpert 2424msxe
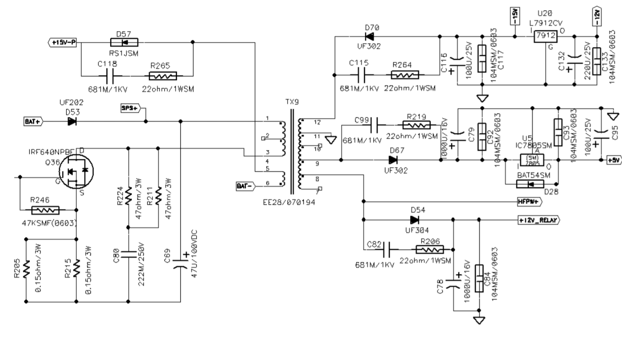
Můj axpert nemá vykouřeno nic. Prostě z ničeho nic zhasl. Podle všeho je chyba v napájecím zdroji na hlavní desce v části SPS. Tam kde by mělo bejt 12V tak je jen 10,2V.
Podezření mám zatím co jsem proměřoval na jednu ze tří diod. Konkrétně D70 která se nachází pod trafickem TX9.
Je průchozí obousměrně. Stále mi ale není jasné proč by měla odejít. Měnič zhasl na večer kdy slunce nebylo. Měnič byl dokonce v bypassu.
Chyba u mého axperta msxe bude v této části.
SPS Tohle schéma by k tomu mělo odpovídat.
Podezření mám zatím co jsem proměřoval na jednu ze tří diod. Konkrétně D70 která se nachází pod trafickem TX9.
Je průchozí obousměrně. Stále mi ale není jasné proč by měla odejít. Měnič zhasl na večer kdy slunce nebylo. Měnič byl dokonce v bypassu.
Chyba u mého axperta msxe bude v této části.
SPS Tohle schéma by k tomu mělo odpovídat.
FVE 5,84kWp [Axpert 5048MK - LiFePO4 580Ah@48V (zatím) | 3x Axpert MSXE 2400W - NiCd 800Ah@24V]
-
- Příspěvky: 2462
- Registrován: ned kvě 12, 2013 2:24 pm
- Reputace: 259
Re: Axpert 2424msxe
12V dělá D54, D70 je pro zápornou větev napájení. Máš při měření D70 odpojenou z obvodu?
Moudrost nepřichází vždy s věkem, někdy věk přichází sám.
-
- Site Admin
- Příspěvky: 993
- Registrován: ned srp 12, 2012 1:18 am
- Reputace: 365
- Lokalita: blízko Plzně
- Systémové napětí: 48V
- Výkon panelů [Wp]: 5840
- Kapacita baterie [kWh]: 28
- Chci prodávat energii: NE
- Chci/Mám dotaci: NE
- Bydliště: CZ
Re: Axpert 2424msxe
dnes jsem promeroval podle servisniho manualu cast SPS. Pravdepodobne je zdrava. Podle hodnot ktere bych mel namerit jsem nameril.brumlaj píše:12V dělá D54, D70 je pro zápornou větev napájení. Máš při měření D70 odpojenou z obvodu?
Pokud menic zapojim na baterku, a pujdu podle schematu a testuji merit napeti tak merim na TX9 na pinu 1 napeti baterky (24V). Na pinu 12, 9 a 8 je 10V. Na pinu 5 je 0V. To je ale myslim v poradku pokud mam pripojene jen baterie.
ZItra skusim provest mereni DCDC casti. Tam bohuzel zadne schema nemam, jen servisni popisky na ktere soucastce by mela bejt jaka odporova hodnota. Nemate nekdo neco ? Neopravoval nekdo axperta ?
Musi to bejt jen nejaka prkotina. V mem pripade nikde nic viditelne nezahorelo, takze nevim ceho se mam chytit.
Pokud nekoho neco napadne na co se zamerit, budu rad.
Na mereni se dostanu az zitra rano az budu v praci kam jsem si to pro klid vzal. Doma prudi deti a moc to s nima nejde

FVE 5,84kWp [Axpert 5048MK - LiFePO4 580Ah@48V (zatím) | 3x Axpert MSXE 2400W - NiCd 800Ah@24V]
-
- Příspěvky: 2677
- Registrován: úte úno 04, 2014 9:06 am
- Reputace: 266
- Bydliště: Neďaleko Košic (SR)
Re: Axpert 2424msxe
Tak to som zvedavy, ja som tam vyrobok posielal a v pohode. U mna zasa nechceli aby som regulator otvoril, aj ked je pravda ze som im rovno napisal ze to zdymilo. 
Najlepsie by bolo keby v tom baliku bol novy menic.
Mozno sa zmylili vo vahe. 
EDIT: este mala info, mppsolar je len priekupnik. Skutocny vyrobca je voltronic power.

Najlepsie by bolo keby v tom baliku bol novy menic.


EDIT: este mala info, mppsolar je len priekupnik. Skutocny vyrobca je voltronic power.

Najprv sa učíme chodiť a hovoriť, neskôr sa učíme sedieť a držať hubu... :stupidme:
Hybridná FVE dom: 6,3kWp, Victron Energy, 12kWh Pylontech+GB-Aku
On-Grid FVE dom: 3,6kWp, FRONIUS AC Coupling+VB
OFF-Grid FVE chata: 1,5kWp, Axpert, PCM, 200Ah/24V 18650
Hybridná FVE dom: 6,3kWp, Victron Energy, 12kWh Pylontech+GB-Aku
On-Grid FVE dom: 3,6kWp, FRONIUS AC Coupling+VB
OFF-Grid FVE chata: 1,5kWp, Axpert, PCM, 200Ah/24V 18650
Kdo je online
Uživatelé prohlížející si toto fórum: Claudebot [Bot] a 0 hostů