LiFeYPO4 balancéry
-
- Příspěvky: 1770
- Registrován: čtv čer 28, 2012 9:45 pm
- Reputace: 102
-
- Příspěvky: 565
- Registrován: sob úno 25, 2012 9:36 pm
- Reputace: 25
Re: LiFeYPO4 balancéry
Mohl bys uploadnout čas-napětí graf všech osmi článků z cellogu za několik dní popř. týden vkuse?abrams píše:
...upravil jsem tak svůj CellLog a pak změřil proudový odběr z každého článku aku...
-
- Příspěvky: 1123
- Registrován: úte led 24, 2012 8:55 am
- Reputace: 58
- Lokalita: Okolí Uherského Brodu
- Chci prodávat energii: NE
- Chci/Mám dotaci: NE
Re: LiFeYPO4 balancéry
pěkné leč drahé...xmasin píše:Co zkusit tohle? http://www.papouch.com/cz/shop/product/ ... r-pro-plc/
kdo si hraje nezlobí
9xRenesola 240Wp+9x Benq 265Wp, 6xTrina 410Wp, 14x Leapton 450Wp, 2xStuder VT65 1xVT 80, 2x XTM4000-48, 40kW Lifepo4..vše ve výstavbě, hotovo 99%. BMW i3 BEV
9xRenesola 240Wp+9x Benq 265Wp, 6xTrina 410Wp, 14x Leapton 450Wp, 2xStuder VT65 1xVT 80, 2x XTM4000-48, 40kW Lifepo4..vše ve výstavbě, hotovo 99%. BMW i3 BEV
-
- Příspěvky: 1770
- Registrován: čtv čer 28, 2012 9:45 pm
- Reputace: 102
Re: LiFeYPO4 balancéry
Tak potom by asi šlo využít toto http://www.papouch.com/cz/shop/product/ ... 232-rs485/, je levnější ale muselo by se dát pozor, aby se přes relé nezkratovaly články nebo aby se neměřily dva najednou, jednotlivé výstupy jdou spínat samostatně.
- abrams
- Příspěvky: 2774
- Registrován: ned črc 17, 2011 12:19 pm
- Reputace: 427
- Lokalita: Brno
- Bydliště: Brno
Re: LiFeYPO4 balancéry
Zdravím ,
přehodi jsem zpět rezistor 2k2 a změřil proudy :
1.čl. 0,03mA
2.čl. 0,05mA
3.čl. 0,03mA
4.čl. 0,03mA
5.čl. 0,03mA
6.čl. 17,35mA = displej svítí na plno , 12,77mA = displej nesvítí
7.čl. 0,03mA
8.čl. 0,81mA
a proud mínusem je 18,12mA až 13,63mA .
To Pan Taum : mám CellLog bez logrování takže grafy z něj nemám
.
Elektronům zdar
přehodi jsem zpět rezistor 2k2 a změřil proudy :
1.čl. 0,03mA
2.čl. 0,05mA
3.čl. 0,03mA
4.čl. 0,03mA
5.čl. 0,03mA
6.čl. 17,35mA = displej svítí na plno , 12,77mA = displej nesvítí
7.čl. 0,03mA
8.čl. 0,81mA
a proud mínusem je 18,12mA až 13,63mA .
To Pan Taum : mám CellLog bez logrování takže grafy z něj nemám

Elektronům zdar

3,96kWp monokrystalů + 2x regl PCM60X + 24kWh LiFePO4 + 6kW HF sínus měnič 48MWh+ , celé na 52V systému .
Chibi v textu vyhrazeny
Chibi v textu vyhrazeny

-
- Příspěvky: 71
- Registrován: pon čer 25, 2012 12:18 am
- Reputace: 1
Re: LiFeYPO4 balancéry
Je tam diferenciální zesilovač z operáků, který napětí jednotlivých článků převede na společnou zem a každý je přiveden na pin jednoho z osmi A/D převodníků, které ta použitá atmega32 (nebo co to je za AVRko) má. Pro víc kanálů by bylo potřeba tam přidat analogový multiplexer (744051 např.) nebo elegantněji mít těch sběrných modulů víc a posílat to někam přes sériovku. Něco takového si teď dělám do skútru včetně balanceru.mopadzi píše:zdravím, nemáte někdo schema celllogu? stále přemýšlím jak nejelegantněji vyhodnocovat 16 článků jední AD převodníkem PLCčka...Díky za nakopnutí správným směrem
-
- Příspěvky: 1011
- Registrován: sob čer 09, 2012 9:14 am
- Reputace: 24
Re: LiFeYPO4 balancéry
Zajímalo by mě konkrétní řešení s těma OZ. Jakože je na každý článek použit jeden OZ, zjednodušeně řečeno: positiv vstup na plus článku a negativ na minus pol článku, takže na výstupu OZ bude rozdíl napětí a tedy vlastně napětí jednoho článku, které pak měří AVR?ctirad píše:Je tam diferenciální zesilovač z operáků, který napětí jednotlivých článků převede na společnou zem a každý je přiveden na pin jednoho z osmi A/D převodníků, které ta použitá atmega32 (nebo co to je za AVRko) má. Pro víc kanálů by bylo potřeba tam přidat analogový multiplexer (744051 např.) nebo elegantněji mít těch sběrných modulů víc a posílat to někam přes sériovku. Něco takového si teď dělám do skútru včetně balanceru.
Jsou i AVR se 16analog vstupy.
-
- Příspěvky: 1123
- Registrován: úte led 24, 2012 8:55 am
- Reputace: 58
- Lokalita: Okolí Uherského Brodu
- Chci prodávat energii: NE
- Chci/Mám dotaci: NE
Re: LiFeYPO4 balancéry
uvažuji, že pomocí cpu budu i balancovat...AD vyhodnotí U a pak zapnu FET přez odpor...
kdo si hraje nezlobí
9xRenesola 240Wp+9x Benq 265Wp, 6xTrina 410Wp, 14x Leapton 450Wp, 2xStuder VT65 1xVT 80, 2x XTM4000-48, 40kW Lifepo4..vše ve výstavbě, hotovo 99%. BMW i3 BEV
9xRenesola 240Wp+9x Benq 265Wp, 6xTrina 410Wp, 14x Leapton 450Wp, 2xStuder VT65 1xVT 80, 2x XTM4000-48, 40kW Lifepo4..vše ve výstavbě, hotovo 99%. BMW i3 BEV
-
- Příspěvky: 1011
- Registrován: sob čer 09, 2012 9:14 am
- Reputace: 24
Re: LiFeYPO4 balancéry
Jo, to už tu taky padlo a pokud budou např. k dispozici 2 výstupy na čl., tak se může balancovat ve třech proudových stupních(3 výstupy - v 7 stupních, atd....). První výstup bude spínat odpor o velikosti R a druhý výstup odpor o poloviční velikosti R.mopadzi píše:uvažuji, že pomocí cpu budu i balancovat...AD vyhodnotí U a pak zapnu FET přez odpor...
Jen jsme se nemohli dobrat jak řešit tu analog část. Ty OZ jsou levné, např čtyřnásobný za 3kč. Možná bude trochu potíž s tím symetrický napájením OZ.
-
- Příspěvky: 1123
- Registrován: úte led 24, 2012 8:55 am
- Reputace: 58
- Lokalita: Okolí Uherského Brodu
- Chci prodávat energii: NE
- Chci/Mám dotaci: NE
Re: LiFeYPO4 balancéry
podle mne se dá použít spínaní FET pulsní šířkovou modulací, takže "regulovat proud"
kdo si hraje nezlobí
9xRenesola 240Wp+9x Benq 265Wp, 6xTrina 410Wp, 14x Leapton 450Wp, 2xStuder VT65 1xVT 80, 2x XTM4000-48, 40kW Lifepo4..vše ve výstavbě, hotovo 99%. BMW i3 BEV
9xRenesola 240Wp+9x Benq 265Wp, 6xTrina 410Wp, 14x Leapton 450Wp, 2xStuder VT65 1xVT 80, 2x XTM4000-48, 40kW Lifepo4..vše ve výstavbě, hotovo 99%. BMW i3 BEV
- Marek_Kuřim
- Příspěvky: 324
- Registrován: čtv led 10, 2013 1:24 pm
- Reputace: 19
- Lokalita: Blansko
- Chci prodávat energii: NE
- Chci/Mám dotaci: NE
- Bydliště: Blansko
Re: LiFeYPO4 balancéry
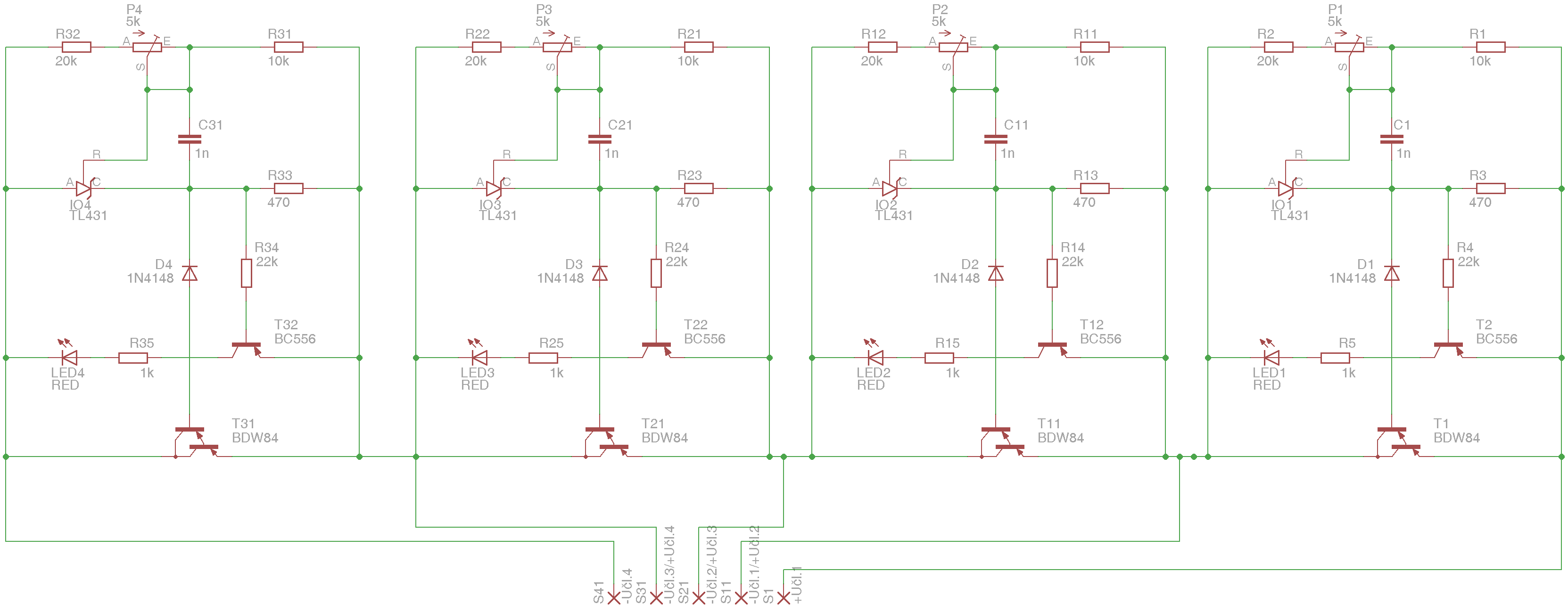
Pokud by si někdo chtěl zabastlit, udělal jsem variantu s 15A tranzistorem, včetně návrhu plošňáku pro 4články, tedy 12V baterii. Je to v zásadě obdoba toho BEL omezovače. Při předělávce jsem vycházel z původního osvědčeného zapojení od p. Zajíce, akorát výkonový tranzostor jsem nahradil 15A Darlingtonem. Zkusil jsem to nacpad do GESu a cena součástek na všechny 4 moduly je cca. 250,- CZK bez chladiče.Marek_Kuřim píše:Ahoj všichni,
jsem, stejně jako spousta dalších, na začátku, repsketive uprostřed úvah nad kofigurací systému.
Po přečtení všech možných reakcí pomalu zavrhuji jakékoliv olověné články a moje úvahy se ubírají směrem k LiFePo akumulátorům.
V souvislosti s tímto si neodpustím jednu poznámku. Jako modelář využívám již nějakou dobu technologii LiPol pro pohon letadel. Pro udržení LiPol článků, které mají limitní koncové napětí 4,2V používám s úspěchem naprosto triviální "zajícovač" v kombinaci s jakýmkoliv nabíječem LiPol článků.
Pro modelářské aplikace naprosto spolehlivě funguje. Je jen otázkou toto zařízení předělat na odpovídající napětí, počet článků a nabíjecí proudy.
Třeba se to někomu bude hodit.
M.S.
Edit: schéma omezovače
Marek Svoboda
___________________________
Fyzikální zákony jdou velmi těžko obechcat, zvláště třeba ten Ohmův. Myslete na to, když se hrabete v elektrice.
oblíbená muzika: metal, folk, country
___________________________
Fyzikální zákony jdou velmi těžko obechcat, zvláště třeba ten Ohmův. Myslete na to, když se hrabete v elektrice.
oblíbená muzika: metal, folk, country
- abrams
- Příspěvky: 2774
- Registrován: ned črc 17, 2011 12:19 pm
- Reputace: 427
- Lokalita: Brno
- Bydliště: Brno
Re: LiFeYPO4 balancéry
Zdravím ,
tak tomu říkám balancér pro pořádný baterky
.
To už by chtělo vodní chlazení
.
Elektronům zdar
tak tomu říkám balancér pro pořádný baterky

To už by chtělo vodní chlazení

Elektronům zdar

3,96kWp monokrystalů + 2x regl PCM60X + 24kWh LiFePO4 + 6kW HF sínus měnič 48MWh+ , celé na 52V systému .
Chibi v textu vyhrazeny
Chibi v textu vyhrazeny

-
- Příspěvky: 585
- Registrován: pon dub 23, 2012 2:51 pm
- Reputace: 6
Re: LiFeYPO4 balancéry
Jak velký vychází chladič na Darlington? Byl by umístěný podélně v ose každého modulu nebo příčně - pokud příčně, uchladily by se čtyři vedle sebe?Marek_Kuřim píše:Pokud by si někdo chtěl zabastlit, udělal jsem variantu s 15A tranzistorem, včetně návrhu plošňáku pro 4články, tedy 12V baterii.Je to v zásadě obdoba toho BEL omezovače. Při předělávce jsem vycházel z původního osvědčeného zapojení od p. Zajíce, akorát výkonový tranzostor jsem nahradil 15A Darlingtonem. Zkusil jsem to nacpad do GESu a cena součástek na všechny 4 moduly je cca. 250,- CZK bez chladiče.
- Marek_Kuřim
- Příspěvky: 324
- Registrován: čtv led 10, 2013 1:24 pm
- Reputace: 19
- Lokalita: Blansko
- Chci prodávat energii: NE
- Chci/Mám dotaci: NE
- Bydliště: Blansko
Re: LiFeYPO4 balancéry
Nepočítal jsem velikost potřebného chladiče, neb tento je závislý na proudu, jaký nabíječ či regulátor používá v poslední fázi nabíjení. 15A darlington jsem tam vrazil jen kvůli "rezerevě". Jedno z řešení chladiče je tady:SJM píše:Jak velký vychází chladič na Darlington? Byl by umístěný podélně v ose každého modulu nebo příčně - pokud příčně, uchladily by se čtyři vedle sebe?Marek_Kuřim píše:Pokud by si někdo chtěl zabastlit, udělal jsem variantu s 15A tranzistorem, včetně návrhu plošňáku pro 4články, tedy 12V baterii.Je to v zásadě obdoba toho BEL omezovače. Při předělávce jsem vycházel z původního osvědčeného zapojení od p. Zajíce, akorát výkonový tranzostor jsem nahradil 15A Darlingtonem. Zkusil jsem to nacpad do GESu a cena součástek na všechny 4 moduly je cca. 250,- CZK bez chladiče.
http://www.zajic.cz/omezovac/omez3amp.jpg
Celá konstrukce vychází odtud:
http://www.zajic.cz/omezovac/omezovac.htm
Marek Svoboda
___________________________
Fyzikální zákony jdou velmi těžko obechcat, zvláště třeba ten Ohmův. Myslete na to, když se hrabete v elektrice.
oblíbená muzika: metal, folk, country
___________________________
Fyzikální zákony jdou velmi těžko obechcat, zvláště třeba ten Ohmův. Myslete na to, když se hrabete v elektrice.
oblíbená muzika: metal, folk, country
-
- Příspěvky: 75
- Registrován: čtv úno 23, 2012 10:02 pm
- Reputace: 0
- Bydliště: Česká Skalice
Re: LiFeYPO4 balancéry
na kolik příjde tento regulátor co zde popisujete? Nemám možnost ho vyrobit.
8xLifepo4 tristar 60A Siemens logo Power Jack 3500w solar 1960Wp pro zatím
-
- Příspěvky: 856
- Registrován: pon črc 30, 2012 3:43 pm
- Reputace: 48
- Lokalita: Trnava
- Systémové napětí: 48V
- Výkon panelů [Wp]: 4900
- Kapacita baterie [kWh]: 7,5
- Chci prodávat energii: NE
- Chci/Mám dotaci: NE
Re: LiFeYPO4 balancéry
Pekná práca, len nezhorí ten darling pri čistej záťaži 15A? Chvílkovo to určite vydrží len či aj dlhodobo. Ten trimer slúži na nadstavenie napätia? Chladič bude musieť byť morne dosť velký na uchladenie približne 200 spálených wattov ak sa spustia všetky obvody naraz. Ešte ma napadá jedna vec, ak to niekto bude konštruovať čo určite budete, lebo to vyzerá dobre zapojte si na na T31 a T1 ventilátor, ak sa zopne T31 a aj T1 ventilátor začne chladiť, ak sa zopnú iba T21 a T11 tak by polovicu chladič uchladil aj bez ventilátora.
- kybos
- Příspěvky: 2819
- Registrován: sob zář 08, 2012 10:40 pm
- Reputace: 517
- Lokalita: Šternberk
- Systémové napětí: 48V
- Výkon panelů [Wp]: 15000
- Kapacita baterie [kWh]: 40
- Bydliště: v údolí mezi kopci
Re: LiFeYPO4 balancéry
Na odlehčení chladiče stačí dát do kolektorů darlingtonů odpory 0,15 Ohm, které na sebe převezmou větší část ztrátového výkonu při proudech kolem 15A kolektorem.
15 kWp JJZ + 3x Tristar MPPT60 + Victron 150/100 + 48V LiFePO 850 Ah + UPS 8kW (MPP-Solar 8048 LC) + 4 x nabíječka 1,2 kW (DELTA) Start: 2012
-
- Příspěvky: 414
- Registrován: pon kvě 21, 2012 11:33 am
- Reputace: 18
- Bydliště: Hradec Kráové
Re: LiFeYPO4 balancéry
A nezapomeňte, že na nich bude výkon více než 30W. Takže se na DPS nevejdou??
18x 550Wp, 16xLiFePO 780Ah (stáří 0, 1, 2, 10 let), STUDER: 3x MPPT VT65; 3x Xtender 4000-48. PLC TECO2091
(v minulosti = CEEG 15x230 Wp, 16xLiFePO 500 Ah, MS TS60A, Studer 4000-48, PLC Siemens,)
(v minulosti = CEEG 15x230 Wp, 16xLiFePO 500 Ah, MS TS60A, Studer 4000-48, PLC Siemens,)
- kybos
- Příspěvky: 2819
- Registrován: sob zář 08, 2012 10:40 pm
- Reputace: 517
- Lokalita: Šternberk
- Systémové napětí: 48V
- Výkon panelů [Wp]: 15000
- Kapacita baterie [kWh]: 40
- Bydliště: v údolí mezi kopci
Re: LiFeYPO4 balancéry
Jistě že by se musel plošný spoj přizpůsobit. Ale z hlediska přípustné maximální teploty je určitě výhodnější chladit odpory než tranzistory. Pokud jsou výkony tak vysoké, že by chlazení bylo problematické, bylo by asi výhodnější zvolit aktivní balancér.
15 kWp JJZ + 3x Tristar MPPT60 + Victron 150/100 + 48V LiFePO 850 Ah + UPS 8kW (MPP-Solar 8048 LC) + 4 x nabíječka 1,2 kW (DELTA) Start: 2012
- Marek_Kuřim
- Příspěvky: 324
- Registrován: čtv led 10, 2013 1:24 pm
- Reputace: 19
- Lokalita: Blansko
- Chci prodávat energii: NE
- Chci/Mám dotaci: NE
- Bydliště: Blansko
Re: LiFeYPO4 balancéry
Nevím, na kolik přijde, zatím jsem to nepočítal a ani nemám v plánu to stavět "na zakázku".serfar30 píše:na kolik příjde tento regulátor co zde popisujete? Nemám možnost ho vyrobit.
Je vysoce pravděpodobné, že to ještě prodělá nějaký vývoj.
Marek Svoboda
___________________________
Fyzikální zákony jdou velmi těžko obechcat, zvláště třeba ten Ohmův. Myslete na to, když se hrabete v elektrice.
oblíbená muzika: metal, folk, country
___________________________
Fyzikální zákony jdou velmi těžko obechcat, zvláště třeba ten Ohmův. Myslete na to, když se hrabete v elektrice.
oblíbená muzika: metal, folk, country
Kdo je online
Uživatelé prohlížející si toto fórum: Claudebot [Bot] a 0 hostů