Ostrov 950Wp Pernštejnsko, trvale obydlená chata
-
- Příspěvky: 221
- Registrován: ned kvě 20, 2012 9:20 pm
- Reputace: 4
Re: Ostrov 600Wp Pernštejnsko, trvale obydlená chata
zdravim, snazim se domu vybrat novy stridac, proto by me zajimal jak jste spokojena se svym voltcraftem?
Je to jeden z mych kandidatu a tak me zajima nazor uzivatele.
Dekuji.
Je to jeden z mych kandidatu a tak me zajima nazor uzivatele.
Dekuji.
- vata
- Příspěvky: 1406
- Registrován: pon zář 12, 2011 11:32 am
- Reputace: 93
Re: Ostrov 600Wp Pernštejnsko, trvale obydlená chata
Zdravím, od února používám Volcraft SW 1200-12V, místo původní 600W verze. Pozor, nemám SWD, ale SW http://www.voltcraft.cz/12v-230v/sinuso ... w-1200-12v.
Spokojenost.
Podobně jako u té slabší verze, nevím o něm, zkrátka funguje jak má, ledničku rozbíhá bez potíží, dost citlivá elektronika na něj jede, i čerpadlo nebo bruska nebo všechno naráz
. Většinu času jede nonstop. Ventilátor zapíná na chvíli jen při náběhu ledničky, jinak je potichu. Hřeje pouze mírně. Nekope
DC okruh mi znatelně ruší, zvláštní věc, už jsem tu o tom psala, jen při zatížení notebookem 6710b, resp. jeho displejem. Jinak nepoznám, že měnič jede, samozřejmě až na události vysokých náběhových proudů.
Narozdíl od SWD verze má uživatelem vyměnitelné pojistky (autopojistky). Vypínat jej lze i dálkově signálním relátkem, takže ochranu proti podpětí baterie lze automatizovat.
Uvažovala jsem původně o MW měniči, ale vzhledem k tomu, že ten lze dálkově vypínat jaksi dost komplikovaně počítačem, a vůbec mi připadá příliš sofistikovaný a v klidu dost žravý, zůstala jsem u Conrada.
Nevím jak u jiných měničů, ale vzdálenost mezi póly DC vstupu je dost malá na to, abych tam mohla bezpečně mít taková ta kravská M8 kabelová oka na 35mm kabel, která se na kabel upevní skrze šrouby. Musela jsem kvůli tomu přejít na 25mm kabel a na krimpovací oka, protože 35 oka nejsem schopná na kabel nalisovat ani omylem. To je práce už pro kováře...
Spokojenost.
Podobně jako u té slabší verze, nevím o něm, zkrátka funguje jak má, ledničku rozbíhá bez potíží, dost citlivá elektronika na něj jede, i čerpadlo nebo bruska nebo všechno naráz


DC okruh mi znatelně ruší, zvláštní věc, už jsem tu o tom psala, jen při zatížení notebookem 6710b, resp. jeho displejem. Jinak nepoznám, že měnič jede, samozřejmě až na události vysokých náběhových proudů.
Narozdíl od SWD verze má uživatelem vyměnitelné pojistky (autopojistky). Vypínat jej lze i dálkově signálním relátkem, takže ochranu proti podpětí baterie lze automatizovat.
Uvažovala jsem původně o MW měniči, ale vzhledem k tomu, že ten lze dálkově vypínat jaksi dost komplikovaně počítačem, a vůbec mi připadá příliš sofistikovaný a v klidu dost žravý, zůstala jsem u Conrada.
Nevím jak u jiných měničů, ale vzdálenost mezi póly DC vstupu je dost malá na to, abych tam mohla bezpečně mít taková ta kravská M8 kabelová oka na 35mm kabel, která se na kabel upevní skrze šrouby. Musela jsem kvůli tomu přejít na 25mm kabel a na krimpovací oka, protože 35 oka nejsem schopná na kabel nalisovat ani omylem. To je práce už pro kováře...
Inteligentní ostrov - www.vati.cz
-
- Příspěvky: 221
- Registrován: ned kvě 20, 2012 9:20 pm
- Reputace: 4
Re: Ostrov 600Wp Pernštejnsko, trvale obydlená chata
Dekuji za odpoved. Jestli tomu dobre rozumim, pokud by jste stale pred rozhodnutim jaky stridac poridit v teto cenove urovni, koupila by jste si ten samy 
Jeste jedna podotazecka, jak se stridac chova pri male zatezi treba 9w (napr. led zarovka)?

Jeste jedna podotazecka, jak se stridac chova pri male zatezi treba 9w (napr. led zarovka)?
- vata
- Příspěvky: 1406
- Registrován: pon zář 12, 2011 11:32 am
- Reputace: 93
Re: Ostrov 600Wp Pernštejnsko, trvale obydlená chata
Ano, koupila. Mimochodem, v téhle cenové kategorii nemá příliš konkurenci, snad jen o něco dražší MeanWell.
Bohužel, ohledně těch malých zátěží - nevím, nejmenší zátěž na AC straně mám v desítkách W, všechno menší jede na DC. Hmm, kromě spínaných zdrojů různých nabíječek, ale ty si taky nestěžují.
Bohužel, ohledně těch malých zátěží - nevím, nejmenší zátěž na AC straně mám v desítkách W, všechno menší jede na DC. Hmm, kromě spínaných zdrojů různých nabíječek, ale ty si taky nestěžují.
Inteligentní ostrov - www.vati.cz
-
- Příspěvky: 221
- Registrován: ned kvě 20, 2012 9:20 pm
- Reputace: 4
Re: Ostrov 600Wp Pernštejnsko, trvale obydlená chata
supr, tak ho asi koupim taky, on MeanWellu jsem uvazoval jako o vaznem kandidatovi bohuzel me odradili
bourbonovi prispevky o tom jak mu odchazeji.
bourbonovi prispevky o tom jak mu odchazeji.
-
- Příspěvky: 769
- Registrován: ned lis 13, 2011 5:52 pm
- Reputace: 38
- Bydliště: SK
Re: Ostrov 600Wp Pernštejnsko, trvale obydlená chata
Volcraft môžem tiež doporučiť.Mám síce SWD 1200/24,ten nemá problém či je na výstupe zapojená samostatne 3W ledka alebo chladnička.A spotreba na prázno je 6W.
-
- Příspěvky: 221
- Registrován: ned kvě 20, 2012 9:20 pm
- Reputace: 4
Re: Ostrov 600Wp Pernštejnsko, trvale obydlená chata
tak jsem neodolal a koupil SWD cenovy rozdil byl nepatrny a parametry lepsi, tak snad jsem neudelal chybu.
V kazdem pripade dekuji za vase prispevky do diskuze
V kazdem pripade dekuji za vase prispevky do diskuze
-
- Příspěvky: 769
- Registrován: ned lis 13, 2011 5:52 pm
- Reputace: 38
- Bydliště: SK
Re: Ostrov 600Wp Pernštejnsko, trvale obydlená chata


Mám dokúpené aj dialkové FB-02 SWD tiež fajn http://www.conrad.cz/kabelove-dalkove-o ... wd.k513134
- vata
- Příspěvky: 1406
- Registrován: pon zář 12, 2011 11:32 am
- Reputace: 93
Re: Ostrov 600Wp Pernštejnsko, trvale obydlená chata
No, asi máte pravdu. Nevím, proč jsem sáhla po SW sérii, protože SWD ji překonává - ten standby pod 1W je luxus. Tak ať slouží 

Inteligentní ostrov - www.vati.cz
- vata
- Příspěvky: 1406
- Registrován: pon zář 12, 2011 11:32 am
- Reputace: 93
Ostrov 600Wp Pernštejnsko, trvale obydlená chata
Zdravím,
uff, upgrade na automaticky přepínač sítí.
Za pomocí lugeho a především berta jsem nakonec dospěla ke konečnému zapojení a komponentám. Ještě jednou díky za pomoc.
Výsledkem je dvojstykačový přepínač s elektrickým a mechanickým blokováním. Sáhla jsem po zajímavých stykačích od Schracka s klidovou spotřebou pod 5W http://eshop.schrack.cz/stykace-a-motor ... 30vac.html. Řídící obvod: jednopólové časové relé napájené měničem, jehož NC tvoří další z blokovacích spínačů cívky stykače DS.
Přepíná to velmi rychle, teoreticky nejrychlejší přepnutí by mělo být kolem 12ms, doufám, že to není příliš rychlé.
Příští týden to ještě zdokumentuju.
Bohužel, stykače se sice vlezly do 5 pozic v rozvaděči, nicméně budu muset opižlat masku rozvaděčové skříně, protože jsou vyšší než standardní komponenty... Nechci předjímat výsledek, trochu se toho ale děsím
uff, upgrade na automaticky přepínač sítí.
Za pomocí lugeho a především berta jsem nakonec dospěla ke konečnému zapojení a komponentám. Ještě jednou díky za pomoc.
Výsledkem je dvojstykačový přepínač s elektrickým a mechanickým blokováním. Sáhla jsem po zajímavých stykačích od Schracka s klidovou spotřebou pod 5W http://eshop.schrack.cz/stykace-a-motor ... 30vac.html. Řídící obvod: jednopólové časové relé napájené měničem, jehož NC tvoří další z blokovacích spínačů cívky stykače DS.
Přepíná to velmi rychle, teoreticky nejrychlejší přepnutí by mělo být kolem 12ms, doufám, že to není příliš rychlé.
Příští týden to ještě zdokumentuju.
Bohužel, stykače se sice vlezly do 5 pozic v rozvaděči, nicméně budu muset opižlat masku rozvaděčové skříně, protože jsou vyšší než standardní komponenty... Nechci předjímat výsledek, trochu se toho ale děsím

Inteligentní ostrov - www.vati.cz
-
- Příspěvky: 221
- Registrován: ned kvě 20, 2012 9:20 pm
- Reputace: 4
Re: Ostrov 600Wp Pernštejnsko, trvale obydlená chata
schematko by nebylo? 

- vata
- Příspěvky: 1406
- Registrován: pon zář 12, 2011 11:32 am
- Reputace: 93
Re: Ostrov 600Wp Pernštejnsko, trvale obydlená chata
Bude, i fotky udělám. Jsem si naschvál ty stykače odfotila tak, aby bylo vidět, jak funguje to mechanické blokování. Během příštího týdne se to chystám zdokumentovat. Po prvním dni provozu musím říct, že stykač nijak nehřeje ani nijak zvlášť nevrčí. Jen při přepnutí to pěkně zarachotí.
Inteligentní ostrov - www.vati.cz
-
- Příspěvky: 826
- Registrován: čtv zář 01, 2011 6:30 pm
- Reputace: 45
Re: Ostrov 600Wp Pernštejnsko, trvale obydlená chata
Není problémvata píše:...protože 35 oka nejsem schopná na kabel nalisovat ani omylem. To je práce už pro kováře...


Přes takový spoj může téct 100A a vznikne na něm úbytek pod 3mV

Pravda a Láska zvítězí!.
-
- Příspěvky: 811
- Registrován: pon srp 08, 2011 9:55 am
- Reputace: 31
Re: Ostrov 600Wp Pernštejnsko, trvale obydlená chata
Predbehl jsi me mateji:)
Jen pozor na prsty, kazda rana vedle boli...
Jen pozor na prsty, kazda rana vedle boli...
- vata
- Příspěvky: 1406
- Registrován: pon zář 12, 2011 11:32 am
- Reputace: 93
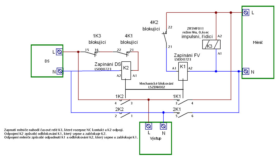
Stykačový přepínač sítí
Takže schema automatizovaného přepínače: U 1K2 a 2K2 mě ujely čáry, jsou to samozřejmě NO kontakty.
Stykače před montáží: Ten bílý zobáček dolního stykače pasuje do stykače nad ním a realizuje ono mechanické blokování. Jejich potíž je rozměr: čumáky stykačů nepasují do masky rozvaděče, takže ten mám teď až do doby, kdy budu mít chvilku na rozpižlání, otevřený.
Stykače a časové relé v rozvaděči: Stykače zabírají 5 pozic. Relé jsem vtlačila mezi svodič a jističe... Montáž jsem dokončovala pozdě v noci, došly mi barevné kábly, takže jsem už pak mírně improvizovala.
Komponenty se dají koupit v eshopu Schracku ale chce to trochu trpělivosti, projít jejich registrací.Inteligentní ostrov - www.vati.cz
- Toul
- Příspěvky: 321
- Registrován: čtv dub 21, 2011 2:46 pm
- Reputace: 3
Re: Ostrov 600Wp Pernštejnsko, trvale obydlená chata
Krásná práce, doufám že to bude sloužit bez potíží.
-
- Příspěvky: 769
- Registrován: ned lis 13, 2011 5:52 pm
- Reputace: 38
- Bydliště: SK
Re: Ostrov 600Wp Pernštejnsko, trvale obydlená chata

- vata
- Příspěvky: 1406
- Registrován: pon zář 12, 2011 11:32 am
- Reputace: 93
Re: Ostrov 600Wp Pernštejnsko, trvale obydlená chata
Díky 
No, pěkná prácička - to ani ne, prostě nemám tu zručnost.
Pro ty, kteří si taky prochází tou rozhodovací anabází ještě doplňuji, že ryze elektrické blokování běžící na menších a méně žravých stykačích jsem opustila, protože na první pohled hezkým instalačním stykačům od Elkolepu chybí podrobnější dokumentace, která by mě přesvědčila, že jejich NC kontakty lze použít jako blokovací. Data nedodal ani výrobce na požádání - ani mi neodpověděli. Mezi námi, ty jejich stykače vypadají spíš jako relé...
Tyhle stykače od Schracku nejsou o nic dražší než ty naše instalační, jejich nevýhodou je snad jen ten rozměr, který můj rozvaděč zaskočil.
Původní (a lugem např. ověřené) schéma, kdy (časové pokud i elektrické blokování) relé K3 spíná K1 a shazuje K2 jsem musela nahradit, když jsem při oživování zjistila, že jsem omylem objednala relé pouze jednopólové a po přepnutí na DS to tam zamrzne, protože start měniče neshodí K2.

No, pěkná prácička - to ani ne, prostě nemám tu zručnost.
Pro ty, kteří si taky prochází tou rozhodovací anabází ještě doplňuji, že ryze elektrické blokování běžící na menších a méně žravých stykačích jsem opustila, protože na první pohled hezkým instalačním stykačům od Elkolepu chybí podrobnější dokumentace, která by mě přesvědčila, že jejich NC kontakty lze použít jako blokovací. Data nedodal ani výrobce na požádání - ani mi neodpověděli. Mezi námi, ty jejich stykače vypadají spíš jako relé...
Tyhle stykače od Schracku nejsou o nic dražší než ty naše instalační, jejich nevýhodou je snad jen ten rozměr, který můj rozvaděč zaskočil.
Původní (a lugem např. ověřené) schéma, kdy (časové pokud i elektrické blokování) relé K3 spíná K1 a shazuje K2 jsem musela nahradit, když jsem při oživování zjistila, že jsem omylem objednala relé pouze jednopólové a po přepnutí na DS to tam zamrzne, protože start měniče neshodí K2.
Inteligentní ostrov - www.vati.cz
-
- Příspěvky: 116
- Registrován: sob říj 15, 2011 7:28 pm
- Reputace: 0
Re: Ostrov 600Wp Pernštejnsko, trvale obydlená chata
Toto vypadá zajímavě, hlavně díky mechanickému blokování. Již jsem opět zpět z cest (tentokráte z příjemných, z dovolené s rodinou) , tak si to po večerech nastuduji 
Díky
P.

Díky
P.
- vata
- Příspěvky: 1406
- Registrován: pon zář 12, 2011 11:32 am
- Reputace: 93
Re: Ostrov 600Wp Pernštejnsko, trvale obydlená chata
že ano. Většina stykačů s mechanickým blokováním s kontakty 3+1 jsou už velké potvory na velké proudy a s velkým přídržným odběrem. Pro mou domácnost mi tenhle nejmenší stykač bohatě postačuje. Jen prokousat se tou jejich dokumentací je hrozná věc, mají ty katalogy tříděné podle kategorií parametrů, ne podle produktů, takže abyste zjistili o jednom stykači všechno, musíte si kvůli tomu stáhnout celý katalog. No a naše eshopy nemají tyhle schrackové speciality zrovna v sortimentu, takže nakupovat se to dá asi nejlépe u výrobce, a to není zrovna nejrychlejší. Ale nakonec se mě tam jeden obchodník pod mlhavým příslibem dalších nákupů ujalToto vypadá zajímavě, hlavně díky mechanickému blokování.

Taky mají v eshopu zrovna u tohoto stykače chybu - odkaz "mechanické blokování" vás pošle na jakési klemy, toho bych si nevšimla, ještě jednou díky berte za upozornění

Inteligentní ostrov - www.vati.cz
Kdo je online
Uživatelé prohlížející si toto fórum: Claudebot [Bot], META a 1 host