Vítr
-
- Příspěvky: 63
- Registrován: pon dub 21, 2014 3:06 pm
- Reputace: 5
Re: Vítr
Ha stihnu ještě jeden update. Naklepnul+sešrouboval jsem ložiska na rotor/víko. Přípájel a přišrouboval uhlíky-nechám ještě ty zajeté původní. I vyměnil ze pár šroubků. Na ložiska při naklepnutí pak opatrně. To větší do víka jsem polepáváním jen na tu vnější čast ložiska naklepl do domečku a to malý ložisko rotoru jsem vzal přes staré ložisko až na doraz. Prostě tak aby se nenamáhaly středy ložisek tlakem při naklepávání. Kryt předního domečku jsem pak pro sichr ještě zahloubil 10mm vrtákem, tak aby se do něj co nejvíc skryly hlavy šroubů. Na domeček patří 3x šroub+matka M4-délka foto. A na sešroubování pak 3x šrouby M6+pérovka+podložka. Délka viz foto. Jsou to šrouby z čočkovou hlavou na křížáky. Zbývá mi ještě napájet kabelové vývody na vinutí a mech. ho fixnout do statoru+provázat vinutí provázkem. Po úspěšném otestování stříknu na konec vinutí vrstvou laku-zpevnění a izolace. No a pak se konečně vrhnu na tu destičku s usměrňovačem.
-
- Příspěvky: 374
- Registrován: pát říj 28, 2016 2:30 pm
- Reputace: 57
Re: Vítr
Pěkná práce, jen doporučuji u domečku ložiska 6303 ty šrouby co lezou ven zkrátit (nechat cca. 2 závity) vyhodit pérové podložky a po dotáhnutí klepnout důlčíkem do závitu mezi maticí a šroubem (viz. odkaz, str.3), tím se závit roztáhne a nepovolí se. Mám zkušenost že se na škodovkách občas uvolnilo, po téhle úpravě už pak drželo vše fest. Proto je tam taky originál nýt a ne šroub. Myslím že při servisu je lepší odvrtat 3 šrouby, než mít dodřený domeček a rotor od uvolněného šroubuFerko píše:Na domeček patří 3x šroub+matka M4-délka foto. A na sešroubování pak 3x šrouby M6+pérovka+podložka. Délka viz foto. Jsou to šrouby z čočkovou hlavou na křížáky.

Nějaká literatura pro samostudium (např. na nosné konstrukci pro větrníka):
http://alv-cr.cz/ONL/ONL_schvalene2012/ ... _2012k.pdf
Jinak označení u ložiska RS je krytí plastovou ucpávkou, číslo kolik je krytek, čili 2RS-krytí těsným plastem z obou stran. Pak je plechové krytí Z (či 2Z), to má menší ztráty (je tam vůle) ale nehodí se ven, protože není těsné proti vodě a prachu. Jinak ZKL jsou slušný ložiska za dobrou cenu.
-
- Příspěvky: 63
- Registrován: pon dub 21, 2014 3:06 pm
- Reputace: 5
Re: Vítr
Tak konečně jsem si zase našel trochu času a konečně otestoval cívky statoru. Chvilka napětíííí´......a nejsem blbej. Cívky všechny pěkně vyrábí napětí.
Vyvedl jsem si ze statoru každý vodič extra zvlášt. A odzkoušel každou fázi zvlášt. Tak na 100% vím, že všechny fáze "tlučou." Ty výstupy si pak vyvedu k usměrnovači a jako na 3f svorce u motoru hvězda/trojúhelník si tam připravím možnost, rychlým přepájením propojek v jednom z těch otvoru pro větrání, si případně i volit zapojení hvězda/trojúhelník. Podle fotek je to ještě jen takový rychlotest, že teda stator funguje, tak se moc nesmějte. Statorové vinutí ještě zastříknu na závěr lakem, trochu očistím od vrtsvy bavy ty pólové nástavce-lehce drhnou. Dále očistím trochu těleso altíku, v místech kde je usazeno na stator, ať taky sedí taky jak má a průchody na kostru usměrňovače-přes barvu to kostru bohužel nechytne. No chce to prostě mechanicky dotáhnout do finále a definitivně sešroubovat, místo provizorní zkoušky.
Nabudil jsem altík natvrdo z baterky a jen zlehka vyzkoušel pootočit rukou. Na jedno pouhé pomalejší otočení rukou s tvrdým buzením dává každá cívka cca 6-8V AC. (8Vx1,7=cca 13V jen na drbnutí rukou) Do vnitřního prostoru si v dalším kroku (konečně) vyrobím první plošňák s 9-diodovým 1000V usměrňovačem a jednou závěrnou diodou pro rotor-nabuzený rotor po odpojení baterky fakt kope jako kjáva
osobně omylem vyzkoušeno. A na plošňák k vývodům vinutí vyleptám plošky pro propojky hvězda/trojúhelník. A vyvedu z pomocných diod + výstup na sv. R. Zachovám tak vlastně, s malým vylepšením Y/D, původní schéma a funkci altíku a hned na šrouby ke kostře připevním z venku druhou destičku - regulace napětí. To abych při výměně a vývoji DPS nemusel furt jak kojot rozebírat altík, tak proto tu druhou desku nechám venku. A jen napojím kablíkem s konektorem svorku R pomocných diod a na B+.
Jo a na ty magnetky v zapojení trojúhelník při rychlejším roztočení rukou (100-500 ot/min??) dávalo vinutí napětí 0,1-0,3V a s otáčkami úměrně roste, to by už snad mělo vybudit tranzistorový/operační zesilovač z klidu k činnosti a sepnout do roztočeného altíku buzení. Docela jsem koukal, že jen takhle na rychlejší točení rukou mi podle multimetru na měření frekvence dávál už 40-50Hz. No holt na šestipólový stroj vychází 50Hz něco pod 10 ot/sek (600 ot/min). V tisících otáčkách v autě z toho musí lézt kHz.. a po po 3f usměrňení vlastně skoro vyhlazené čisté napětí.

Nabudil jsem altík natvrdo z baterky a jen zlehka vyzkoušel pootočit rukou. Na jedno pouhé pomalejší otočení rukou s tvrdým buzením dává každá cívka cca 6-8V AC. (8Vx1,7=cca 13V jen na drbnutí rukou) Do vnitřního prostoru si v dalším kroku (konečně) vyrobím první plošňák s 9-diodovým 1000V usměrňovačem a jednou závěrnou diodou pro rotor-nabuzený rotor po odpojení baterky fakt kope jako kjáva

Jo a na ty magnetky v zapojení trojúhelník při rychlejším roztočení rukou (100-500 ot/min??) dávalo vinutí napětí 0,1-0,3V a s otáčkami úměrně roste, to by už snad mělo vybudit tranzistorový/operační zesilovač z klidu k činnosti a sepnout do roztočeného altíku buzení. Docela jsem koukal, že jen takhle na rychlejší točení rukou mi podle multimetru na měření frekvence dávál už 40-50Hz. No holt na šestipólový stroj vychází 50Hz něco pod 10 ot/sek (600 ot/min). V tisících otáčkách v autě z toho musí lézt kHz.. a po po 3f usměrňení vlastně skoro vyhlazené čisté napětí.
-
- Příspěvky: 63
- Registrován: pon dub 21, 2014 3:06 pm
- Reputace: 5
Re: Vítr
Zdar přidám zase update, jestli to někdo sledujete. Přišly mi v práci pod ruku šikovné a o něco silnější magnetky, se stejným rozměrem a váhou, tak jsem je hned na rotoru vyměnil. Tak zase musím hodit pár fotek, nechci tu z toho dělat fotografickou onanii, ať mě správce nesmaže, že mu tu to plevelím GB fotek, ale přidat to pro úplnost musím. Altík je holt ještě ve vývoji a tak mi odpustťe nějakou tu změnu. Vůbec po minulé zkoušce mi to napětí pro zesilovač přišlo prostě slabý. Přeci jen musím to min přes jednu diodu a jden PN přechod tranzistoru dostat a na to by cca 0,3V nestačilo.
Tak ty původní magnetky z předchozích fotek šly ven a na vnější část rotoru jsem přilepil na Sever a Jih jiné magnety-kulaté,nízké a silnější. Smůla že mi nepřišly pod ruku hned. Lépe a pevněji teď drží ma místě, daleko líp se dají fixnout lepidlem. Teď se mi už dokonce na magnetické nástavce přilepí mag. silou i podložka. Teď se mi to líbí vlasně i celkem líp, dodržuje se pěkně směr mag. toku S-J. A ne nebojte nedrhou o přední víko ani o uhlíky, to jsem samozdřejmě první vyzkoušel. Mají tak 1mm výšku-OK.
Dále jsem fixnul lepidlem i ty ozkoušená vinutí, provázal a střiknul lakem. Očistil pólové nástavce na statoru od laku barvy-a to hóódně opatrně, tak abych si neštřejchnul do vinutí. Dále jsem zarovnal, opájel a popsal U-V-W vývody z vinutí. A odbrbal barvu z uložení statoru-furt potvora stator lehce drdnul. Teď už sedí pěkně. A přísahám už to konečně složím a vrhnu se v dalším týdnu na usměrňovač. Tak čest..
Tak ty původní magnetky z předchozích fotek šly ven a na vnější část rotoru jsem přilepil na Sever a Jih jiné magnety-kulaté,nízké a silnější. Smůla že mi nepřišly pod ruku hned. Lépe a pevněji teď drží ma místě, daleko líp se dají fixnout lepidlem. Teď se mi už dokonce na magnetické nástavce přilepí mag. silou i podložka. Teď se mi to líbí vlasně i celkem líp, dodržuje se pěkně směr mag. toku S-J. A ne nebojte nedrhou o přední víko ani o uhlíky, to jsem samozdřejmě první vyzkoušel. Mají tak 1mm výšku-OK.
Dále jsem fixnul lepidlem i ty ozkoušená vinutí, provázal a střiknul lakem. Očistil pólové nástavce na statoru od laku barvy-a to hóódně opatrně, tak abych si neštřejchnul do vinutí. Dále jsem zarovnal, opájel a popsal U-V-W vývody z vinutí. A odbrbal barvu z uložení statoru-furt potvora stator lehce drdnul. Teď už sedí pěkně. A přísahám už to konečně složím a vrhnu se v dalším týdnu na usměrňovač. Tak čest..
-
- Příspěvky: 63
- Registrován: pon dub 21, 2014 3:06 pm
- Reputace: 5
Re: Vítr
Konečně jsem altík dotáh k funkčnosti. Tak přidám zatím poslední dávku fotek z repase altíku. Další už následuje stavba regulátoru a tam toho zas nebude tolik co fotit a hlavně to musím napřed vše vymyslet. Tak to nebude hned zítra.
Nakonec jsem vinutí připájel natvrdo do Y -hvězdy. Dává mi o krapet vyšší napětí při chodu bez buzeni, jen na magnetky něco pod 0.7-1V. S tím se dá už líp pracovat než s 0,1-0,5V. Dále jsem použil i původní usměrňovač. V GM-ku stejně nebyly online diody na 15A a zase bych na ně musel čekat. Tady mám v šuplíku jen 6A a to je málo. Tak jsem proměřil a očistil ten původní blok a vrazil ho zpět. Vono je to vlastně fuk, stejně altík bude muset být připojený vždy na baterku/zátěž. A dále jsem i vyvedl ven AC výstup ze dvou fází. Pro měření otáček při pokusech s altíkem. A chci právě hodit na ten výstup i zesilovač a taky na ty magnetky sháním každý volt-proto taky nakonec natvrdo zapojení Y.
Jo a náhodou jsem přišel, že se altík bez připojeného napájení opravdu sám z klidu i nabudí. Nezkoumal jsem jestli remanentní magnetismus, nebo magnetky, ale bylo krásně vidět kdy k tomu došlo. Zatím altík jen na takový ty rychlotesty roztáčím jen přes provázek, ale tak jsem k tomu samonabuzení došel. Altík se s propojenými svorkamy R+M sám se nabudil a ihned ze setrvačnosti zastavil. Takže evidentně indukuje vpořádku napětí a budící vinutí funguje. Pro další testy musím nějak altík upnout do soustruhu a zapojit 12V elektriku. K nabuzení došlo při frekvenci 250Hz-tj. u šestipópového altíku 41ot/s (2500ot/min). Ale tak vysoko jít nechci. Mám plán, zesílit to slabý napětí ze statoru, použít ho jako zdroj signálu a ideálně přes trimr si pak zvolit bod který bude ležet někde za bodem kdy zhasíná kontrolka a ve kterém sepne relátko buzení samo, jen v reakci na otáčení alternátoru a při zpomalování zase opět sám vypne. Prostě aby altík fungoval samočinně, jen v reakci na otáčky a sám si udržoval nastavené napětí. Tak zas na chvíli zdar.
Nakonec jsem vinutí připájel natvrdo do Y -hvězdy. Dává mi o krapet vyšší napětí při chodu bez buzeni, jen na magnetky něco pod 0.7-1V. S tím se dá už líp pracovat než s 0,1-0,5V. Dále jsem použil i původní usměrňovač. V GM-ku stejně nebyly online diody na 15A a zase bych na ně musel čekat. Tady mám v šuplíku jen 6A a to je málo. Tak jsem proměřil a očistil ten původní blok a vrazil ho zpět. Vono je to vlastně fuk, stejně altík bude muset být připojený vždy na baterku/zátěž. A dále jsem i vyvedl ven AC výstup ze dvou fází. Pro měření otáček při pokusech s altíkem. A chci právě hodit na ten výstup i zesilovač a taky na ty magnetky sháním každý volt-proto taky nakonec natvrdo zapojení Y.
Jo a náhodou jsem přišel, že se altík bez připojeného napájení opravdu sám z klidu i nabudí. Nezkoumal jsem jestli remanentní magnetismus, nebo magnetky, ale bylo krásně vidět kdy k tomu došlo. Zatím altík jen na takový ty rychlotesty roztáčím jen přes provázek, ale tak jsem k tomu samonabuzení došel. Altík se s propojenými svorkamy R+M sám se nabudil a ihned ze setrvačnosti zastavil. Takže evidentně indukuje vpořádku napětí a budící vinutí funguje. Pro další testy musím nějak altík upnout do soustruhu a zapojit 12V elektriku. K nabuzení došlo při frekvenci 250Hz-tj. u šestipópového altíku 41ot/s (2500ot/min). Ale tak vysoko jít nechci. Mám plán, zesílit to slabý napětí ze statoru, použít ho jako zdroj signálu a ideálně přes trimr si pak zvolit bod který bude ležet někde za bodem kdy zhasíná kontrolka a ve kterém sepne relátko buzení samo, jen v reakci na otáčení alternátoru a při zpomalování zase opět sám vypne. Prostě aby altík fungoval samočinně, jen v reakci na otáčky a sám si udržoval nastavené napětí. Tak zas na chvíli zdar.
-
- Příspěvky: 63
- Registrován: pon dub 21, 2014 3:06 pm
- Reputace: 5
Re: Vítr
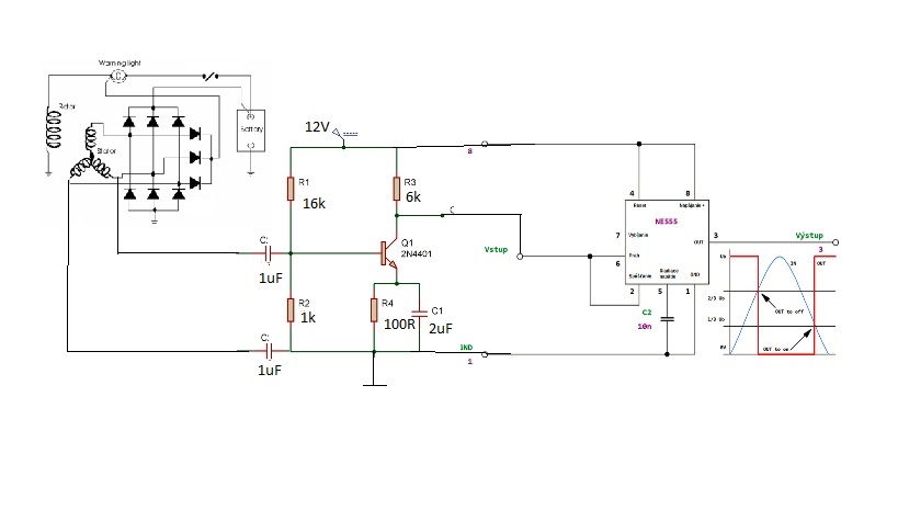
Čest, po delší době jsem ušetřil zase trochu času a zas se trochu posunul ve stavbě altíku. Jestli to někdo sleduje přidám zase pár fotek pro zajímavost. Musel jsem se prokousat tím, co jsem už dávno zapomněl - zesilovači a tvarovači signálu a hlavně najít zase trochu času na tuhle kravinku. Konečně mám ve zkušebním zapojení zesilovač, co mi zesílí ten slabý signál od magnetků v rotoru. Ten je následně zpracován klopným obvodem NE555 na pravoúhlý signál. Ten plánuji dál přes optočlen oddělit od 12V a převést na 5V a dál už asi tušíte směr - Arduino a zpracovat ho v nějaký jednodchý smyčce pro měření otáček. Chtěl bych si změřit Arduinem šířku těch impulzů a podle nich určit aktuální otáčky altíku, ovládat Arduinem spínací relátko na buzení rotoru, na něj zapojit ten nastavitelný regulátor s OZ z Amatérského rádia-viz stránka zpět a bod sepnutí a rozepnutí ideálně řídit přes program, jen prostou úpravou pár proměnných. Vlastně podle impulzů chci nahradit spínací skříňku relátkem s Arduinem a chci to dělat pomocí měřní impulzů. Ty jsou přesné, šlo by to ještě trochu zjednodušit a ten signál ze zesilovače, usměrnit, vyhladit a prohnat ronou tranzistorem do relátka. Ale to by nebylo tak přesné. To měření šírky impulzu je sice komplikovanějši, ale určitě bude daleko přesnější. Případně si tam pak můžu přihodit na sériovou linku i výpis aktuálních otáček? No uvidím jakou blbost si tam ještě vymyslím-displej? To už je pak docela jednoduchý. Důležitý a složitý je zpracovat v nějakým pužitelným a nezkresleným tvaru ten signál ze statoru. Viz. fotky výstupních signálů. Osciloskop je nastaven na 2ms a citlivost 1-5v/dílek. Podle toho co jsem právě měřil. Předem se omlouvám za tu mazanici na osciloskopu, ale mám jen dvě ruce a líp to nebylo možno vyfotit. Při měření na osciloskopu jsem došel na jednu věc co mě zarazila. Jedno vinutí mi dáva o něco vyšši napětí viz foto signálů jednotlivých fází?! Ale proražený na kostru není ani jedno vinutí, vedou mezi sebou a hodnoty odporu mají téměř stejné, tak mezizáviťák by tam být neměl? Asi je to dáno nedokonalostí ručního vinutí, nebo vzdáleností vinutí k rotoru? Ještě jsem si jednou rozebral celý altík, zkontroloval a nic nenašel. Tak jsem todrobnou nesymetrii napětí rovnou využil jako vhodný zdroj signálu pro zesilovač. Je to stejně jedno, vinutí je zapojeno do hvězdy a za usměrňovačem se napětí uzpůsobí baterce. Při tý příležitosti jsem si hned pro budoucí diagnostiku vyvedl ven výstupy ze všech třech fází. Dá se tak využít střidavý výstup a případně někdy v budoucnu diagnostikovat usměrňovač a stator bez rozebírání altíku. PS: Přihodím i šikovný odkaz na dvě stránky, co mi dost pomohly s 555 a výpočtem pracovního bodu zesilovače. Tak zas někdy.
https://www.gadgetronicx.com/amplifier- ... ransistor/
https://www.elektrolab.eu/blog/zakladne ... odom-ne555
https://www.gadgetronicx.com/amplifier- ... ransistor/
https://www.elektrolab.eu/blog/zakladne ... odom-ne555
-
- Příspěvky: 8015
- Registrován: sob črc 19, 2014 8:56 pm
- Reputace: 1008
- Lokalita: severně od Brna
- Systémové napětí: 48V
- Výkon panelů [Wp]: 8kWp
- Kapacita baterie [kWh]: 12kWh
- Chci prodávat energii: NE
- Chci/Mám dotaci: NE
Re: Vítr
u toho arduina: měření půlsů může být dost ošemetný s ohledem na rušení, ta 555 by měla být jako MKO s rozumnou dýlkou impulsu, aby ti rušení nezpůsobovalo chyby. Po různejch pokusech doporučuju spíš počítat pulsy a měřit čas, např čas na 8 nebo 16 pulsů a otáčky si potom vypočítat. Už tímhle se ti zprůměruje různej tvar pulsů a podobně. A samozřemě mít ošetřený to, že vyhodíš nesmyslně nízký/ vysoký hodnoty.
ostrov skoro 8kWp neustále ve stádiu zrodu: smartshunt(ex WBJR), MPPT150/45, MPPT 250/100(ex midnitesolar 150 clasic lite), 16S a různě P cca 340Ah Winston, MP II 5000,( ex Powerjack 8kW, ex samodomo cca 4kW). 48V DC rozvody a spotřebiče.
-
- Příspěvky: 63
- Registrován: pon dub 21, 2014 3:06 pm
- Reputace: 5
Re: Vítr
Přiznám se, že tak daleko ještě nepřemýšlím. Já se teď vůbec musím vymotat od toho měření sinusoid. A to z docela velkým rozsahem od cca 200mv ke 14V. A mít vůbec nějaký pravoúhlý výstup 5V. Já sám mám velkou neznámou ohledně zapojení toho OZ jako regulátoru. Tam mě to zajímá samotnýho co mi vlastně poleze ven? Tam se bojím rušení. Jinak ta 555 by měla už ted s tím zesíkem snad pracovat i stabilně. Jako nebudou to moc vysoké frekvence-cca 3000 ot./min x6 pólú. To je pro tranzistory jak nedělní procházka po obědě. Zatím nad tím otáčkměrem zas tak hluboce mepřemýšlím, jen jsem viděl pár návodů. Popravdě si teď nevzpomenu jak to měři, jestli šírku signálu, nebo jestli to poćítá každou změnu stavu?
Kdo je online
Uživatelé prohlížející si toto fórum: Claudebot [Bot] a 0 hostů