TRACER TR-2210RN překračuje max napětí
-
- Příspěvky: 123
- Registrován: stř dub 04, 2012 11:52 pm
- Reputace: 0
Re: TRACER TR-2210RN překračuje max napětí
Nejde nový FW je jen pro serie Etracer to jsou ty nové cca měsíc jsou na trhu.
Pro ty naše původní nic není
Pro ty naše původní nic není
-
- Příspěvky: 204
- Registrován: pát pro 21, 2012 10:38 am
- Reputace: 3
Re: TRACER TR-2210RN překračuje max napětí
Aha, tak pokud tam mate navesenou takovou kapacitu,tak pak neni co resit.
Ja mam zase ten panel tusim se jemnuje MT-5, mam to nastavene na udaje, jaky proud jde do baterie a zda se me ze to dost kolisa.
Ja mam zase ten panel tusim se jemnuje MT-5, mam to nastavene na udaje, jaky proud jde do baterie a zda se me ze to dost kolisa.
-
- Příspěvky: 165
- Registrován: ned lis 25, 2012 10:06 am
- Reputace: 5
Re: TRACER TR-2210RN překračuje max napětí
Páni, ako s tým prekračovaním max.napätia? Našli ste nejake riešenie ?(napr: zvýšenie kapacity akku.) Robí to aj na tom 24V systéme?
Vďaka za reakcie
Vďaka za reakcie

-
- Příspěvky: 769
- Registrován: ned lis 13, 2011 5:52 pm
- Reputace: 38
- Bydliště: SK
Re: TRACER TR-2210RN překračuje max napětí
Ja som s tým nemal problém,ale udajne Tracer boostruje raz za týžden na napetie až 32V čo preťažuje menič.
- dracekvo
- Příspěvky: 1937
- Registrován: čtv zář 13, 2012 4:35 pm
- Reputace: 155
Re: TRACER TR-2210RN překračuje max napětí
Já to vyřešil následovně, že si stavím udělátko, co při překročení 15,1V zapne zátěž 15A a při 14,9V opět odepne.
24V systém jsem nezkoušel a jiné řešení než toto, nebo výměna měniče mě nenapadá.
24V systém jsem nezkoušel a jiné řešení než toto, nebo výměna měniče mě nenapadá.
-
- Příspěvky: 325
- Registrován: ned srp 05, 2012 10:41 am
- Reputace: 38
Re: TRACER TR-2210RN překračuje max napětí
Chtěl bych se zeptat jestli jsou tu uživatelé těchto regulátorů od Epsolar kterým to funguje podle představ, chtěl byh ho použít pro takovej malej záložní jednoduchej systém který bude udržovat baterii nabitou (200Ah - 12V), panel na to bude schott asi 100. ještě otázka jakej je rozdíl mezi černou a stříbrnou verzí?, budu potřebovat výkon do 10A, je s tím někdo spokojenej? díky pavel, nebo raději skočit do pwm osvědčenejch regulátorů za cenu ztráty efektivity panelu?
7,1kWp - 8x3 panely Renesola 240Wp, 2x3x235Wp lightway, 2xTristat TS60, trakční 48V 2x750Ah olovo, 2xměnič Studer XTM 4000, SDS Micro, solární dvouosý tracker se třemi panely
-
- Příspěvky: 165
- Registrován: ned lis 25, 2012 10:06 am
- Reputace: 5
Re: TRACER TR-2210RN překračuje max napětí
Dracekovo, ak sa smiem opýtať na akom princípe bude fungovať to udelátko? Napadá ma len nejaký porovnávaci obvod a k tomu spínaci prvok, ktorý bude spínať príslušnú záťaž.
-
- Příspěvky: 544
- Registrován: stř led 02, 2013 4:28 pm
- Reputace: 17
Re: TRACER TR-2210RN překračuje max napětí
Vzhledem k tomu, že na tomto nabíječi nejde vcelku nic nastavit, nemohou s ním být žádné problémy a tudíž i funkce podle představ, pro olovo ideální.pkougl píše:Chtěl bych se zeptat jestli jsou tu uživatelé těchto regulátorů od Epsolar kterým to funguje podle představ
Určitě málo.pkougl píše:panel na to bude schott asi 100.
V barvě.pkougl píše:otázka jakej je rozdíl mezi černou a stříbrnou verzí
Je třeba určit po jakou dobu. Od toho se odvine velikost panelů.pkougl píše:budu potřebovat výkon do 10A
Nabíjím i olovo a spokojen s ním jsem, neb nejde co pokazit. Tři otvory pro jednoznačně určené dráty, jeden přepínač třech druhů olova.pkougl píše:je s tím někdo spokojenej?
Pokud investuješ do zástupu panelů, pak ano, Jinak Epsolar 2215 MPPT bezpečně za necelé 3 tisíce postačí na mnoho krásných slunečních i zatažených dnů.pkougl píše:raději skočit do pwm osvědčenejch regulátorů za cenu ztráty efektivity panelu?
Výsledek:
Jsou zde v bazaru nabízeny panely 180Wp, tudíž 3x a sériově.
Již zmíněný Epsolar 2215 MPPT s rezervou pro další panely.
Když olovo, tak alespoň 225Ah 2x, stačí na dva roky to nejlacinější.
Střídač. Jistě ne modifikovaná sinusovka. Pokud i lednice tak min 2Kw sinus.
Odhaduji 30000,-kč a dva roky radosti.
-
- Příspěvky: 325
- Registrován: ned srp 05, 2012 10:41 am
- Reputace: 38
Re: TRACER TR-2210RN překračuje max napětí
Díky střídači, ono sem to nerozepsal moc zeširoka, toto co stavim je ostrovní bezpečnostní systém (umístěný skoro v lese), zařízení budou jen na 12V, a spotřeba bude defakto jen GSM komunikátor, tedy nula nula prd, dotazem šlo jen o to jestli s tim je někdo spokojen což jsem doufal, tedy panel 100W s regulátorem to bude držet nabité pro případ akce (autonaviják 12V 2kW po dobu 30sec), díky za odpověď
. Jinak pro svuj ostrůvek doma mam skoro 6kWp, teď už dva tristaty a měnič 10kVA - tam mám jasno 


7,1kWp - 8x3 panely Renesola 240Wp, 2x3x235Wp lightway, 2xTristat TS60, trakční 48V 2x750Ah olovo, 2xměnič Studer XTM 4000, SDS Micro, solární dvouosý tracker se třemi panely
- dracekvo
- Příspěvky: 1937
- Registrován: čtv zář 13, 2012 4:35 pm
- Reputace: 155
Re: TRACER TR-2210RN překračuje max napětí
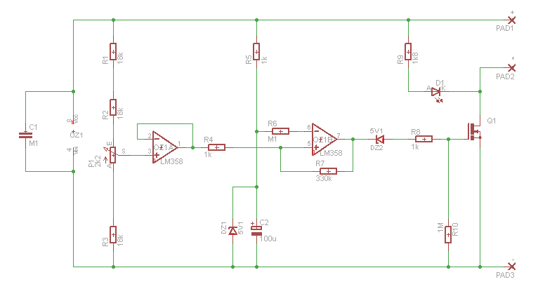
Jsou tam dva operační zesilovače LM358 a jeden tranzistor IRF630 jako je v desulfatoru + nějaký malinký bordel okolo.Pavel.Z. píše:Dracekovo, ak sa smiem opýtať na akom princípe bude fungovať to udelátko? Napadá ma len nejaký porovnávaci obvod a k tomu spínaci prvok, ktorý bude spínať príslušnú záťaž.
OZ přesně nerozumím, mi to pomáhal navrhovat kolega, ale nějak to porovnává napětí a dkyž překročí, tak se otevře tranzistor na kterém je zátěž 1 ohm. Tranzistor je do 40A, takže záleží pouze na zátěži jaký výkon to bude spínat. Až nakreslím schéma a vyzkouším tk to klidně zveřejním.
-
- Příspěvky: 165
- Registrován: ned lis 25, 2012 10:06 am
- Reputace: 5
Re: TRACER TR-2210RN překračuje max napětí
Presne tak nejak som to myslel.
Určite by to ,,udelátko,, veľa ľuďom pomohlo v riešení problému s EPsolarom.
Určite by to ,,udelátko,, veľa ľuďom pomohlo v riešení problému s EPsolarom.
- dracekvo
- Příspěvky: 1937
- Registrován: čtv zář 13, 2012 4:35 pm
- Reputace: 155
Re: TRACER TR-2210RN překračuje max napětí
určitě to sem pak dám, ale ještě to bude chvilku trvat, nemám na to teď moc času.
- dracekvo
- Příspěvky: 1937
- Registrován: čtv zář 13, 2012 4:35 pm
- Reputace: 155
Re: TRACER TR-2210RN překračuje max napětí
Tak už mám hotový prototip. Je odzkoušený pouze v laboratorních podmínkách. Teď nějak nesvítí, takže nemám jak odzkoušet v provozu 
Kdyby to někoho zajímalo tak přikládám i schema.

Kdyby to někoho zajímalo tak přikládám i schema.
- dracekvo
- Příspěvky: 1937
- Registrován: čtv zář 13, 2012 4:35 pm
- Reputace: 155
Re: TRACER TR-2210RN překračuje max napětí
Tak po dnešním testování se zdá že to funguje.
Po nabití baterií jsem zatížil měnič a počkal až regulátor začne dávat maximum. Pak jsem zátěž najednou odpojil a regulátor na to nestačil zareagovat a vyhoupl někam k 16V, čímž schodil měnič.
Po připojení udělátka na něm jen zabilikala ledka a napětí nemělo šanci se dostat přes 15.1V
Jsem rád, že mám vyřešen problém, který mě dost drásal nervy.
Něco ke konstrukci. Plošný spoj je dost jednoduchý a neměl by být problém si ho doma vyrobit.
Všechny součástky vyjdou cca na 50 Kč. Vařil jsem z toho, co bylo doma.
Nejvíc pracné bylo vyrobit zátěž. Použil jsem staré 6 článkové topné těleso z boileru. Z něho jsem použil 2 články. Uvnitř jsou 3 spirály s odporem 3,6 ohm zapojené paraelně. Takže výsledný odpor je cca 1.2 ohm. U použitého tělesa je potřeba pracovat opatrně. Vyhřátá pružina ráda praská, ale materiálu je dost, tak není třeba se bát.
Vlastní spotřeba udělátka je 11mA.
V zařízení nejsou žádné tepelné ochrany. Používání je na vlastní nebezpečí. Doporučuju přidělat na nehořlavou podložku a zapojit za 20A pojistku.
Přikládám foto. Je to zatím rozpracovaná verze, tak se prosím neděste toho jak to vypadá
Po nabití baterií jsem zatížil měnič a počkal až regulátor začne dávat maximum. Pak jsem zátěž najednou odpojil a regulátor na to nestačil zareagovat a vyhoupl někam k 16V, čímž schodil měnič.
Po připojení udělátka na něm jen zabilikala ledka a napětí nemělo šanci se dostat přes 15.1V
Jsem rád, že mám vyřešen problém, který mě dost drásal nervy.

Něco ke konstrukci. Plošný spoj je dost jednoduchý a neměl by být problém si ho doma vyrobit.
Všechny součástky vyjdou cca na 50 Kč. Vařil jsem z toho, co bylo doma.
Nejvíc pracné bylo vyrobit zátěž. Použil jsem staré 6 článkové topné těleso z boileru. Z něho jsem použil 2 články. Uvnitř jsou 3 spirály s odporem 3,6 ohm zapojené paraelně. Takže výsledný odpor je cca 1.2 ohm. U použitého tělesa je potřeba pracovat opatrně. Vyhřátá pružina ráda praská, ale materiálu je dost, tak není třeba se bát.
Vlastní spotřeba udělátka je 11mA.
V zařízení nejsou žádné tepelné ochrany. Používání je na vlastní nebezpečí. Doporučuju přidělat na nehořlavou podložku a zapojit za 20A pojistku.
Přikládám foto. Je to zatím rozpracovaná verze, tak se prosím neděste toho jak to vypadá

- Tudy
- Příspěvky: 32
- Registrován: pon zář 29, 2014 8:40 am
- Reputace: 2
- Bydliště: Brno
Re: TRACER TR-2210RN překračuje max napětí
Chápu to dobře, že v případě, že je měnič připojen přímo k akumulátoru (nikoli k výstupu regulátoru pro spotřebiče), problém s nárůstem napětí při odpojení zátěže, vykryje akumulátor?
-
- Příspěvky: 69
- Registrován: pát srp 12, 2011 1:56 pm
- Reputace: 5
Re: TRACER TR-2210RN překračuje max napětí
Ahoj,dracekvo píše:Tak už mám hotový prototip. Je odzkoušený pouze v laboratorních podmínkách. Teď nějak nesvítí, takže nemám jak odzkoušet v provozu
Kdyby to někoho zajímalo tak přikládám i schema.
Replikoval tohle nekdo na 24V system? Popripade ma nekdo schema se soucastkama na 24V system? Upgradoval jsem fv, mam ted dva epsolary a nastal stejny popisovany problem.
Kdo je online
Uživatelé prohlížející si toto fórum: Claudebot [Bot], DataForSeo [Bot] a 0 hostů