Obvod pro přepínání UPS na ČEZ
Souhrn tématu
Diskuze se věnuje jednoduchému obvodu pro přepínání UPS na síť ČEZ, který využívá dvě relátka, diody a přepínač ovládaný regulátorem napětí. Součástí je i ochrana gelových akumulátorů a řešení problémů s přepínáním napájení, aby nedocházelo k výpadkům spotřebičů. Uživatelé také diskutují o využití vnitřních relé v Multiplusu pro přepínání sítí a synchronizaci s distribuční sítí.
- Cossman
- Příspěvky: 56
- Registrován: úte pro 27, 2011 1:22 pm
- Reputace:0
- Bydliště: Hlučín
Obvod pro přepínání UPS na ČEZ
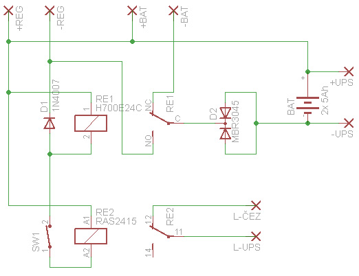
Obvod pro přepínání UPS na ČEZ jsou v podstatě jen 2 relátka, 2 diody a jeden přepínač. Ovladání je přímo z výstupu regulátoru. Takže když napětí klesne na hodnotu pro odpojení zátěže nastavenou v regulátoru, regulátor odpojí zátěž a tím relátka přepnou. Po tom, co napětí zase stoupne, regulátor připojí zátěž a relátka opět přepnou.
BAT jsou 2ks gelových akumulátorů 5Ah, které jsou přímo v UPS. Jsou tam pro vyrovnávání špiček při zapínání spotřebičů. 24V do UPS totiž neberu přímo z akumulátorů, jak je běžné, ale z výstupu regulátoru, abych měl přehled nejen o vyrobené energii, ale také o spotřebované.
Relé RE1 má jeden přepínací kontakt 75VDC/45A. Je tam proto, že UPS po přepnutí na síť trvá asi 3 sekundy něž se přifázuje. A to 5Ah gelovky při větší zátěži nedaly a UPS vypínala úplně. Pak sice sama naběhla, ale vypínání TV nebylo zrovna příjemné
.
Relé RE2 má jeden přepínací kontakt 250VAC/10A, kterým se připojuje nebo odpojuje fázový vodič do vstupu UPS.
Dioda D1 je obyčejná 1N4007. Teoreticky by tam být nemusela, ale relé nechtěly přepínat dokud jsem ji tam nedal.
Dioda D2 je tam proto, aby UPS po přepnutí na ČEZ nedobíjela akumulátory. Samozřejmě musí být na chladiči
Přepínač SW1 je tam jen na start UPS. Když se ji náhodou někdy povede vypnout špičkou při nižším napětí akumulátorů, tak se "nahodí" tímto vypínačem. Pokud totiž tuhle UPS zapnete jen z akumulátoru, najede na 60Hz. Pokud zapnete ze zásuvky, nastaví se podle toho, kolik Hz je v zásuvce (v ČR 50Hz).
Někdo může namítat, že jsou to všechno zbytečné ztráty. Jsou, ale mi za to pohodlí těch pár watthodin stojí. Hlavně v době, kdy třeba málo svítí a není nikdo doma (nemusím hlídat akvárko).
BAT jsou 2ks gelových akumulátorů 5Ah, které jsou přímo v UPS. Jsou tam pro vyrovnávání špiček při zapínání spotřebičů. 24V do UPS totiž neberu přímo z akumulátorů, jak je běžné, ale z výstupu regulátoru, abych měl přehled nejen o vyrobené energii, ale také o spotřebované.
Relé RE1 má jeden přepínací kontakt 75VDC/45A. Je tam proto, že UPS po přepnutí na síť trvá asi 3 sekundy něž se přifázuje. A to 5Ah gelovky při větší zátěži nedaly a UPS vypínala úplně. Pak sice sama naběhla, ale vypínání TV nebylo zrovna příjemné
Relé RE2 má jeden přepínací kontakt 250VAC/10A, kterým se připojuje nebo odpojuje fázový vodič do vstupu UPS.
Dioda D1 je obyčejná 1N4007. Teoreticky by tam být nemusela, ale relé nechtěly přepínat dokud jsem ji tam nedal.
Dioda D2 je tam proto, aby UPS po přepnutí na ČEZ nedobíjela akumulátory. Samozřejmě musí být na chladiči
Přepínač SW1 je tam jen na start UPS. Když se ji náhodou někdy povede vypnout špičkou při nižším napětí akumulátorů, tak se "nahodí" tímto vypínačem. Pokud totiž tuhle UPS zapnete jen z akumulátoru, najede na 60Hz. Pokud zapnete ze zásuvky, nastaví se podle toho, kolik Hz je v zásuvce (v ČR 50Hz).
Někdo může namítat, že jsou to všechno zbytečné ztráty. Jsou, ale mi za to pohodlí těch pár watthodin stojí. Hlavně v době, kdy třeba málo svítí a není nikdo doma (nemusím hlídat akvárko).
Naposledy upravil(a) Cossman dne úte led 03, 2012 8:19 pm, celkem upraveno 2 x.
- basketflora
Re: Obvod pro přepínání na ČEZ
Super díky nějak takhle mi to kolega z práce navrhoval ,ale ověřené funkční řešení je lepší.
Díky
Díky
- luge
- Příspěvky: 770
- Registrován: ned lis 13, 2011 5:52 pm
- Reputace:40
- Bydliště: SK
Re: Obvod pro přepínání na ČEZ
- Cossman
- Příspěvky: 56
- Registrován: úte pro 27, 2011 1:22 pm
- Reputace:0
- Bydliště: Hlučín
Re: Obvod pro přepínání na ČEZ
Já to mám ale udělané vyloženě pro APC SmartUPS 1000
Ta má uvnitř propojený zemnící kolík z části 230V ČEZ do části 230V výstup UPS. Pokud z ČEZu nedostává fázi, funguje jako měnič. Má pak mezi fázi a nulákem 230V, stejně tak mezi fází a zemnícím kolíkem a mezi nulákem a zemnícím kolíkem 0V, čili stejně jako ČEZ. Naproti tomu většina měničů má mezi sice taky mezi fází a nulákem 230V, ale mezi fází a zemnícím kolíkem 115V a dalších 115V má mezi zemnícím kolíkem a nulákem
Na měniči s nabíječkou by to fungovalo, ale určitě by se to muselo upravit tak, že relé RE2 bude odpojovat z ČEZu nejenom fázi, ale i nulák a zemnící kolík
A to všechny současně, čili jedno relé se třemi spínacími nebo přepínacími kontakty. Určitě je potřeba nejdříve měnič proměřit
Jinak v tom lepším případě jen v měniči odejdou tranzistory nebo něco jiného
, v tom horším hrozí úraz elektrickým proudem, případně požár 
Takže pokud nejste elektrikáři nebo se v elektru opravdu neorientujete, rozhodně toto schéma bezhlavě nekopírujte 


- vata
- Příspěvky: 1407
- Registrován: pon zář 12, 2011 11:32 am
- Reputace:93
Re: Obvod pro přepínání na ČEZ
Ano, ruční sice ale bezpečný přepínač sítí to jistí 
http://www.elmaterial.cz/product.detail ... i-OT40F3C/
http://www.elmaterial.cz/product.detail ... i-OT40F3C/
Inteligentní ostrov - www.vati.cz
- avatar
- Příspěvky: 486
- Registrován: ned kvě 08, 2011 10:16 am
- Reputace:4
Re: Obvod pro přepínání na ČEZ
ja bych potreboval 4 ty prepinace ))))
- luge
- Příspěvky: 770
- Registrován: ned lis 13, 2011 5:52 pm
- Reputace:40
- Bydliště: SK
Re: Obvod pro přepínání na ČEZ
To ano ručný prepínač je istota,ale je tu nevýhoda fyzicky to prepnúť vo vhodnom okamihu.U mňa nemožné,musel by som pri tom sedieť.Ale aj tak ďakujem za typ.
- abrams
- Příspěvky: 2791
- Registrován: ned črc 17, 2011 12:19 pm
- Reputace:427
- Lokalita: Brno
- Bydliště: Brno
Re: Obvod pro přepínání na ČEZ
Zdravím ,
jak píše Cossman , přepínání zdrojů není jen tak . Kdysy sem kuchnul dvě různé UPSky (1800,- a 2400,- Kč) a obě měli
přepínání zdroje (síť / baterie) pomocí 2x přepínacích relátek = přepínali současně nulu a fázi . Je to logické , přepínat
jen fázi by mělo za následek vyhození Fíčka , což jsem si ověřil pokusem
. Proto přepojování 500W sínus měniče
je 2x přepínacím relé s cívkou na 230V AC (přepne po náběhu měniče) , nevýhoda je , že spotřebiče aktuálně napájené
500W měničem nejsou chráněny Fíčkem
.
U mého velkého 5kW měniče stačí jen přepínání fáze , jelikož přepínací stykače jsou před fíčkem . Zapojení výstupu z měniče je fáze + zem , z DS vede 3x fáze + zem . Zem z měniče je přímo spojena se zemí z DS a tudíž stačí přepínat
jen fáze . Na pčepínač fází navazuje podružný hlavní jistič následně Fíčko , hodiny a pak jističe domovních rozvodů .
Předpokládám že funkci Fíčka tu známe všichni , vstup 3x fáze (1x fáze) + zem a výstup 3x fáze (1x fáze) + nula .
Vnitřní pdoudové cívky porovnávají proud(y) vstupující s proudem vystupujícím , pokud rozdíl překročí danou hodnotu
(30mA , 100mA) Fíčko rozpojí obvod . Vyhodit Fíčko se dá i spojením nulového a zemnícího vodiče , což se mi už
"povedlo" mnohokrát
, většínou zapmenouc na to .
Elektronům zdar
jak píše Cossman , přepínání zdrojů není jen tak . Kdysy sem kuchnul dvě různé UPSky (1800,- a 2400,- Kč) a obě měli
přepínání zdroje (síť / baterie) pomocí 2x přepínacích relátek = přepínali současně nulu a fázi . Je to logické , přepínat
jen fázi by mělo za následek vyhození Fíčka , což jsem si ověřil pokusem
je 2x přepínacím relé s cívkou na 230V AC (přepne po náběhu měniče) , nevýhoda je , že spotřebiče aktuálně napájené
500W měničem nejsou chráněny Fíčkem
U mého velkého 5kW měniče stačí jen přepínání fáze , jelikož přepínací stykače jsou před fíčkem . Zapojení výstupu z měniče je fáze + zem , z DS vede 3x fáze + zem . Zem z měniče je přímo spojena se zemí z DS a tudíž stačí přepínat
jen fáze . Na pčepínač fází navazuje podružný hlavní jistič následně Fíčko , hodiny a pak jističe domovních rozvodů .
Předpokládám že funkci Fíčka tu známe všichni , vstup 3x fáze (1x fáze) + zem a výstup 3x fáze (1x fáze) + nula .
Vnitřní pdoudové cívky porovnávají proud(y) vstupující s proudem vystupujícím , pokud rozdíl překročí danou hodnotu
(30mA , 100mA) Fíčko rozpojí obvod . Vyhodit Fíčko se dá i spojením nulového a zemnícího vodiče , což se mi už
"povedlo" mnohokrát
Elektronům zdar
3,96kWp monokrystalů + 2x regl PCM60X + 24kWh LiFePO4 + 6kW HF sínus měnič s nájezdem 55 MWh @ 80.000 motohodin . , celé na 52V systému .
Chibi v textu vyhrazeny
Chibi v textu vyhrazeny
- Cossman
- Příspěvky: 56
- Registrován: úte pro 27, 2011 1:22 pm
- Reputace:0
- Bydliště: Hlučín
Re: Obvod pro přepínání na ČEZ
Přepínání 230V pomocí UPS je v podstatě "jednoduché", protože UPS se automaticky přifázuje. Nevím, jestli by přepínání zátěže 230V mezi klasickým měničem a ČEZ bylo taky tak jednoduché. Nemyslím samotné přepnutí "zásuvek" pomocí relé ani případný rozdíl v průběhu napětí (modifikovaný sinus měniče x sinus ČEZ). Problém bude spíše "sfázování". Co by asi spotřebič "řekl" na to, kdyby měl napětí mezi fází a nulákem řekněme -230V z měniče a najednou by přeplo relé na ČEZ, kde by právě bylo napětí +230V. Když tak nad tím přemýšlím, teoreticky by proudová špička z kondenzátorů ve zdroji spotřebiče mohla spálit pojistku, případně vyhodit jistič. Nebo se pletu a špička by tak velká nebyla? Nebo by pojistka či jistič nestihli tak rychle zareagovat?
- matej
- Příspěvky: 826
- Registrován: čtv zář 01, 2011 6:30 pm
- Reputace:45
Re: Obvod pro přepínání na ČEZ
Nemám sice rukolapní praktickou zkušenost, no myslím, že takový problém to zas nebude. Spotřebiče které nemají motory - televize, žárovky/zářivky s el. předř., výpočtová technika apod. stejně první co s napětím udělají, je že si ho usměrní. Může sice v mezní situaci nastat, že se potkají dva úseky sinusovky v okolí minima, tak že jedna právě opouští minimum a druhá do něho přichází. To by mělo za následek krátkodobé snížení napětí, ale to bude vždy méně než polovina periody. Většina PC zdrojů oželí asi 2 periody než se vypne.Cossman píše:... Nevím, jestli by přepínání zátěže 230V mezi klasickým měničem a ČEZ bylo taky tak jednoduché. ...
Naopak pokud by se potkali sinusovky někde u maxim, např. první právě začíná klesat z vrcholové hodnoty a druhá k ni právě přichází, to naopak po usměrní způsobí "vyhlazenější" průběh a může také kompenzovat dobu přepnutí, kterou každý mechanický spínač má nenulovou.
Jediný problém který může nastat, bych viděl u točivých strojů, jako např. kompresor chladničky. Opravdovým střídavým motorem tato náhlá změna fáze může trošku "škubnout". Možné řešení, jak přifázovat měnič k síti anebo "síť k měniči" před přepnutím by mohlo být takové, že se spolehneme na to že rozdíl frekvencí je měnič/síť je nenulový. To znamená, že např. při rozílu 0,2Hz se tyto dvě sinusovky přesně "potkají" každých 5 sekund. No a uděláme obvod, který toto detekuje a přepne v okamžiku kdy rozdíl fází je 0° a ideálně při průchodu napětí nulou. Pokud by rozdíl frekvencí ovšem byl menší, na rozdíl fází 0° bychom si možná počkaly i minutu anebo déle. V tom případě by bylo možné řešení zásahem do měniče resp. jeho zdroje kmitočtu (krystal, nejlevnějších RC oscilátor) jeho frekvenci malinko zvýšít/snížit, tu ale je zase otázka záruky ..
Ovšem tohle řešení neřeší přechod měnič/síť a naopak při náhlém výpadku jednoho ze zdrojů.
Pravda a Láska zvítězí!.
- Cossman
- Příspěvky: 56
- Registrován: úte pro 27, 2011 1:22 pm
- Reputace:0
- Bydliště: Hlučín
Re: Obvod pro přepínání na ČEZ
Jo, tohle mi došlo hned když jsem si lehl do postele, ale už se mi z ní nechtělo vylízat
. Že v podstatě všechna elektronika, kterou jsem měl na mysli, má ještě před těmi kondenzátory ve zdroji usměrňovač, který ten proud zpátky nepustí, takže se nestane vůbec nic. Byl jsem asi ještě ovíněn ze silvestrovské oslavy a nějak mi to nemyslelo
.
Takže jediné "problémové" spotřebiče by opravdu mohly být snad jen střídavé motory. Ale myslím si, že to případné "škubnutí" jim nijak neuškodí. Proto vymýšlet obvod pro přifázování bude asi zbytečné.
Přepínání měnič x ČEZ bych tedy řešil pomocí relé podobně jako mám já s UPS x ČEZ. Jako zátěž regulátoru bych připojil relé, které by v běžném provozu bylo sepnuté. Na jeho přepínací kontakty by v tu chvíli bylo přivedeno 230V z měniče. Ve chvíli odpojení regulátoru z důvodu nízkého napětí by relé odpadlo a tím přeplo kontakty na ČEZ. Přepínací kontakty by relé muselo mít nejlépe 3 a přepínaly by současně fázi, nulák i zemnící kolík. Případně použít relátek několik, ale tam je větší riziko různého zpoždění, větší pravděpodonost vzniku poruchy a tím by mohl nastat stav např. fáze ČEZ, nulák měnič, což by pravděpodobně znamenalo poškození měniče.
Takže jediné "problémové" spotřebiče by opravdu mohly být snad jen střídavé motory. Ale myslím si, že to případné "škubnutí" jim nijak neuškodí. Proto vymýšlet obvod pro přifázování bude asi zbytečné.
Přepínání měnič x ČEZ bych tedy řešil pomocí relé podobně jako mám já s UPS x ČEZ. Jako zátěž regulátoru bych připojil relé, které by v běžném provozu bylo sepnuté. Na jeho přepínací kontakty by v tu chvíli bylo přivedeno 230V z měniče. Ve chvíli odpojení regulátoru z důvodu nízkého napětí by relé odpadlo a tím přeplo kontakty na ČEZ. Přepínací kontakty by relé muselo mít nejlépe 3 a přepínaly by současně fázi, nulák i zemnící kolík. Případně použít relátek několik, ale tam je větší riziko různého zpoždění, větší pravděpodonost vzniku poruchy a tím by mohl nastat stav např. fáze ČEZ, nulák měnič, což by pravděpodobně znamenalo poškození měniče.
- avatar
- Příspěvky: 486
- Registrován: ned kvě 08, 2011 10:16 am
- Reputace:4
Re: Obvod pro přepínání na ČEZ
stim relatkem je to sice pekne ale jak docilite toho ze nenastane problem ci speceni kontaktu. Aby nevzniklo ze se oba jak cez tak menic potkaji. Tim padem menic by to odrovnalo.
ja sem si to chtel udelat pres přepínače či relatka ale nejak sem zaitm neprisel na to jak zabezpecit to aby se to nepotkalo preci jen bych nerad prisel o regulator a dalsi veci
rucni prepnuti je sice posun zpet ale je jasne ze se to nepotka
ja sem si to chtel udelat pres přepínače či relatka ale nejak sem zaitm neprisel na to jak zabezpecit to aby se to nepotkalo preci jen bych nerad prisel o regulator a dalsi veci
rucni prepnuti je sice posun zpet ale je jasne ze se to nepotka
- drama
- Příspěvky: 1001
- Registrován: čtv črc 28, 2011 12:01 pm
- Reputace:20
Re: Obvod pro přepínání na ČEZ
Má tady někdo vyřešeno automatické přepínání distribuční síť/ostrovní systém za využití stykačů/relé?
- Cossman
- Příspěvky: 56
- Registrován: úte pro 27, 2011 1:22 pm
- Reputace:0
- Bydliště: Hlučín
Re: Obvod pro přepínání na ČEZ
Spečení kontaktů teoreticky nezabráním. Prakticky pokud bude mít relé kontakty přístupné, daly by se pravidelně kontrolovat a případně čistit (to jsme kdysi ve škole dělali na telefonních ústřednách). Na druhou stranu, jak velké proudy budete přepínat? Já měl maximální okamžitou spotřebu asi 550W, což je cca 2,4A a to zase tak velký proud není, pokud relé zvládne trvalý proud 15A. Na druhou stranu budeme přepínat střídavý proud, takže i kdyby byl vyšší, tak kontakty povolí ve chvíli kdy bude sinusovka procházet 0. V každém případě je potřeba takové relé, které bude mít na potřebný provoz dostatečnou rezervu v parametrech.
drama: Já, viz. předchozí strana. Pomocí relé ovládaného regulátorem se připojuje fáze do APC SmartUPS. Takže UPS jede buď z akumulátorů (FV) nebo z ČEZu. Přepínám pouze fázi, protože nulák a zemnící kolík jsou uvnitř UPS přímo propojeny na výstup
drama: Já, viz. předchozí strana. Pomocí relé ovládaného regulátorem se připojuje fáze do APC SmartUPS. Takže UPS jede buď z akumulátorů (FV) nebo z ČEZu. Přepínám pouze fázi, protože nulák a zemnící kolík jsou uvnitř UPS přímo propojeny na výstup
- abrams
- Příspěvky: 2791
- Registrován: ned črc 17, 2011 12:19 pm
- Reputace:427
- Lokalita: Brno
- Bydliště: Brno
Re: Obvod pro přepínání na ČEZ
Zdravím ,drama píše:Má tady někdo vyřešeno automatické přepínání distribuční síť/ostrovní systém za využití stykačů/relé?
já
Elektronům zdar
3,96kWp monokrystalů + 2x regl PCM60X + 24kWh LiFePO4 + 6kW HF sínus měnič s nájezdem 55 MWh @ 80.000 motohodin . , celé na 52V systému .
Chibi v textu vyhrazeny
Chibi v textu vyhrazeny
- drama
- Příspěvky: 1001
- Registrován: čtv črc 28, 2011 12:01 pm
- Reputace:20
Re: Obvod pro přepínání na ČEZ
OK a jaké konkrétně používáte stykače/relé?
- Cossman
- Příspěvky: 56
- Registrován: úte pro 27, 2011 1:22 pm
- Reputace:0
- Bydliště: Hlučín
Re: Obvod pro přepínání na ČEZ
U mě okruh 230V přepíná http://www.gme.cz/rele-s-dc-civkou/relras2415-p634-272/ a 24V okruh http://www.gme.cz/rele-s-dc-civkou/rele ... -p634-109/
- abrams
- Příspěvky: 2791
- Registrován: ned črc 17, 2011 12:19 pm
- Reputace:427
- Lokalita: Brno
- Bydliště: Brno
Re: Obvod pro přepínání na ČEZ
Zdravím ,
tři stykače (tří-fázová přípojka) , každý 1x spínací + 1x rozpínací kontakt á 20A , zapojený na 1x přepínací 20A ,
cívka 230V napájená měničem . Na označení si teď nevzpomenu , ale vím že jsou české výroby
.
Elektronům zdar
tři stykače (tří-fázová přípojka) , každý 1x spínací + 1x rozpínací kontakt á 20A , zapojený na 1x přepínací 20A ,
cívka 230V napájená měničem . Na označení si teď nevzpomenu , ale vím že jsou české výroby
Elektronům zdar
3,96kWp monokrystalů + 2x regl PCM60X + 24kWh LiFePO4 + 6kW HF sínus měnič s nájezdem 55 MWh @ 80.000 motohodin . , celé na 52V systému .
Chibi v textu vyhrazeny
Chibi v textu vyhrazeny
- tomas
- Příspěvky: 2579
- Registrován: pon bře 07, 2011 11:05 am
- Reputace:243
- Bydliště: Třinec
Re: Obvod pro přepínání na ČEZ
Raději max. 2 kontakty v TNS, nebo jeden kontakt pro TNC. Zem se nesmí rozpínat. Čím rozsáhlejší uzemňovací síť tím lépe.Cossman píše:Přepínací kontakty by relé muselo mít nejlépe 3 a přepínaly by současně fázi, nulák i zemnící kolík.
Chci elektrárnu s licencí a s prodejem přebytků nebo komunitní výměnou energie: ANO
- drama
- Příspěvky: 1001
- Registrován: čtv črc 28, 2011 12:01 pm
- Reputace:20
Re: Obvod pro přepínání na ČEZ
Z toho relé bych měl trochu strach, že se nějak propálí a spojí DS s měničem, u toho stykače snad ne, ale myslel jsem, že se za tímto účelem dělají nějaké speciální stykače/relé...
Kdo je online
Uživatelé procházející toto fórum: CC [Bot]

